GM Service Manual Online
For 1990-2009 cars only
Makes
🢒
Chevrolet
🢒
2002
🢒
Express
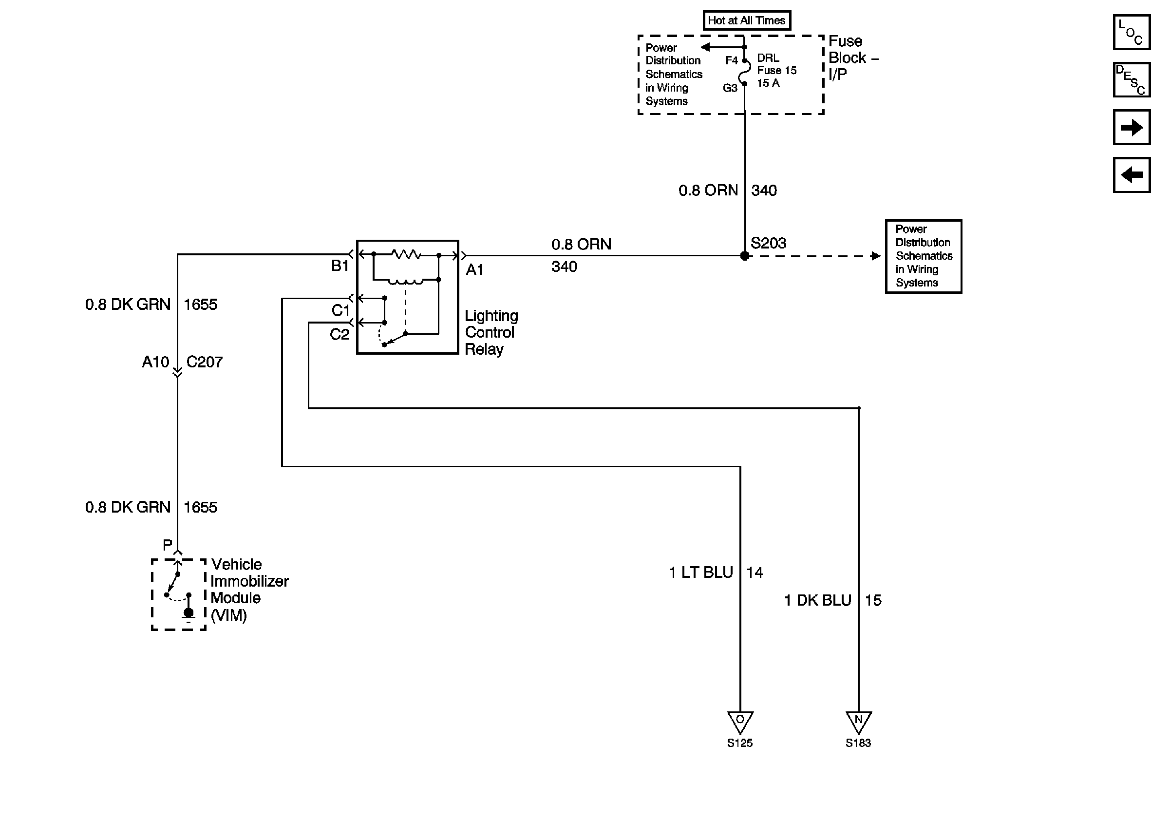
🢒 Theft Deterrent Flasher
Theft Deterrent Flasher
Theft Deterrent Flasher
Master Electrical Component List
Exterior Lighting Systems Description and Operation
Backup Lamps
Rear License Plate Lamps
Lighting and Battery Fuses
Park Lamps, Security, and DRL Fuses
Turn/Hazard Lamp Flasher
Turn/Hazard Lamp Flasher