GM Service Manual Online
For 1990-2009 cars only
Makes
🢒
Chevrolet
🢒
2007
🢒
Express
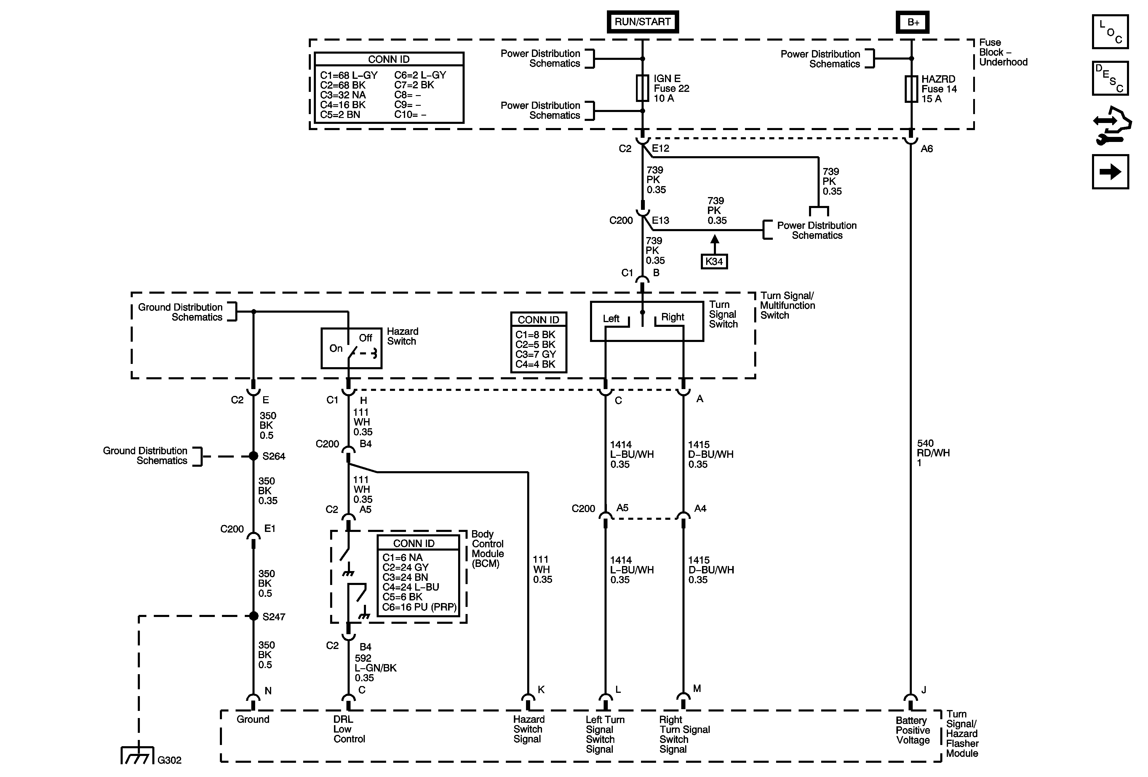
🢒 Hazard and Turn Signal Switches
Hazard and Turn Signal Switches
Hazard and Turn Signal Switches
Master Electrical Component List
Exterior Lighting Systems Description and Operation
Control Module References
Stop Lamp Switch
Ignition Switch - ACCY/RUN, RUN/START Bus Bars and IGN B Fuse
AIRBAG, FAN CLTCH, IGN E, ISRVM, SPARE and TBC IGN 1 Fuses
B+ Bus - Underhood Fuse Block - Gas
AIRBAG, FAN CLTCH, IGN E, ISRVM, SPARE and TBC IGN 1 Fuses
G302
G302
G302