GM Service Manual Online
For 1990-2009 cars only
Makes
🢒
Chevrolet
🢒
2007
🢒
Express
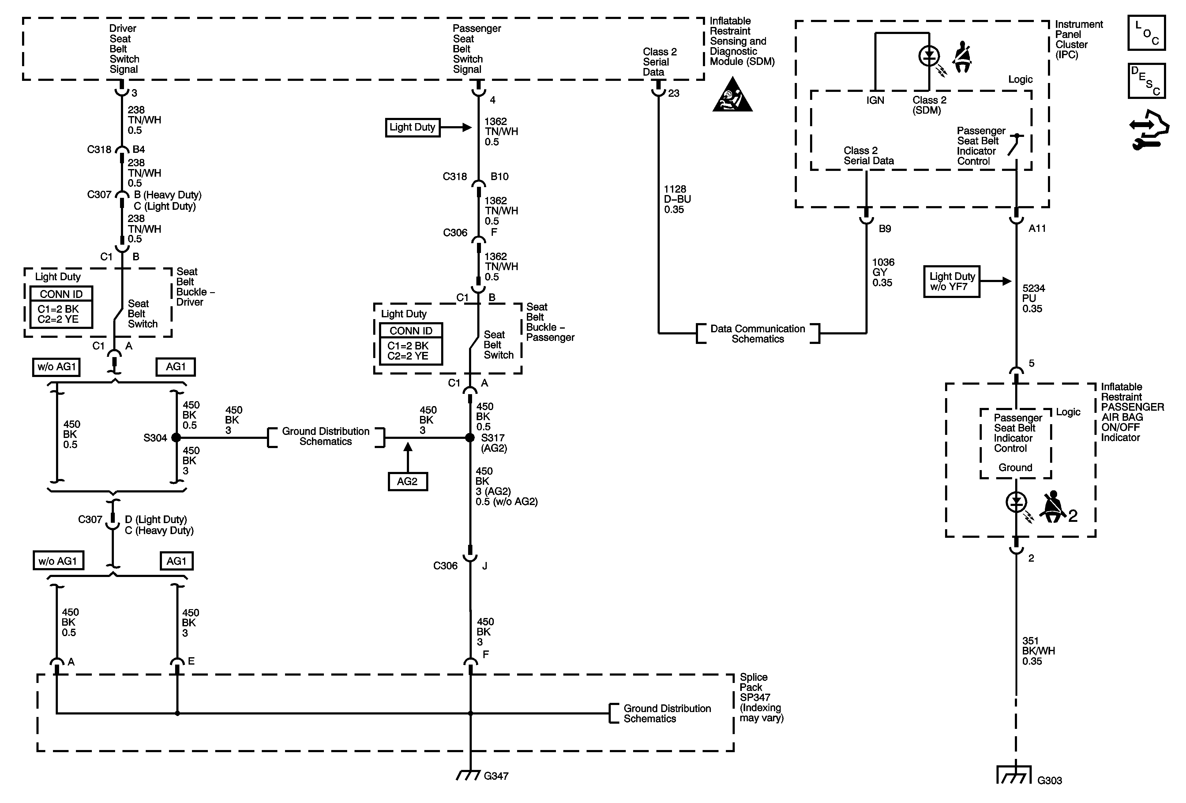
🢒 Seat Belt Schematics
Seat Belt Schematics
Master Electrical Component List
Seat Belt System Description and Operation
Control Module References
SIR Caution for Zoning
G347 - 2 of 3
Power, Ground, DLC and Splice Pack SP200
G347 - 1 of 3
G303