GM Service Manual Online
For 1990-2009 cars only

Tools Required

J 5590 Pinion Bearing Race Installer - Rear


    Object Number: 387766  Size: SH
  1. Install the crankshaft balancer key into the crankshaft keyway.
  2. The crankshaft balancer key should be parallel to the crankshaft or with a slight incline.


    Object Number: 480574  Size: SH
  3. Align the keyway of the crankshaft sprocket with the crankshaft balancer key.
  4. Caution: Wear safety glasses in order to avoid eye damage.

  5. Use the J 5590 in order to install the crankshaft sprocket.

  6. Object Number: 1883514  Size: SH
  7. Rotate the crankshaft until the crankshaft sprocket alignment mark is at the 12 o'clock position.
  8. Important: Install the camshaft sprocket with the alignment mark at the 6 o'clock position.

  9. Install the camshaft sprocket and the camshaft timing chain.

  10. Object Number: 1883515  Size: SH
  11. Look to ensure that the crankshaft sprocket is aligned at the 12 o'clock position and camshaft sprocket is aligned at the 6 o'clock position.

  12. Object Number: 1883513  Size: SH

    Notice: Use the correct fastener in the correct location. Replacement fasteners must be the correct part number for that application. Fasteners requiring replacement or fasteners requiring the use of thread locking compound or sealant are identified in the service procedure. Do not use paints, lubricants, or corrosion inhibitors on fasteners or fastener joint surfaces unless specified. These coatings affect fastener torque and joint clamping force and may damage the fastener. Use the correct tightening sequence and specifications when installing fasteners in order to avoid damage to parts and systems.

    Important:  Do not use a hammer to install the camshaft sprocket onto the camshaft. To do so may dislodge the expansion cup plug, camshaft rear bearing hole.

  13. Install camshaft sprocket bolts.
  14. Tighten
    Tighten the camshaft sprocket bolts to 25 N·m (18 lb ft).


    Object Number: 1312893  Size: SH
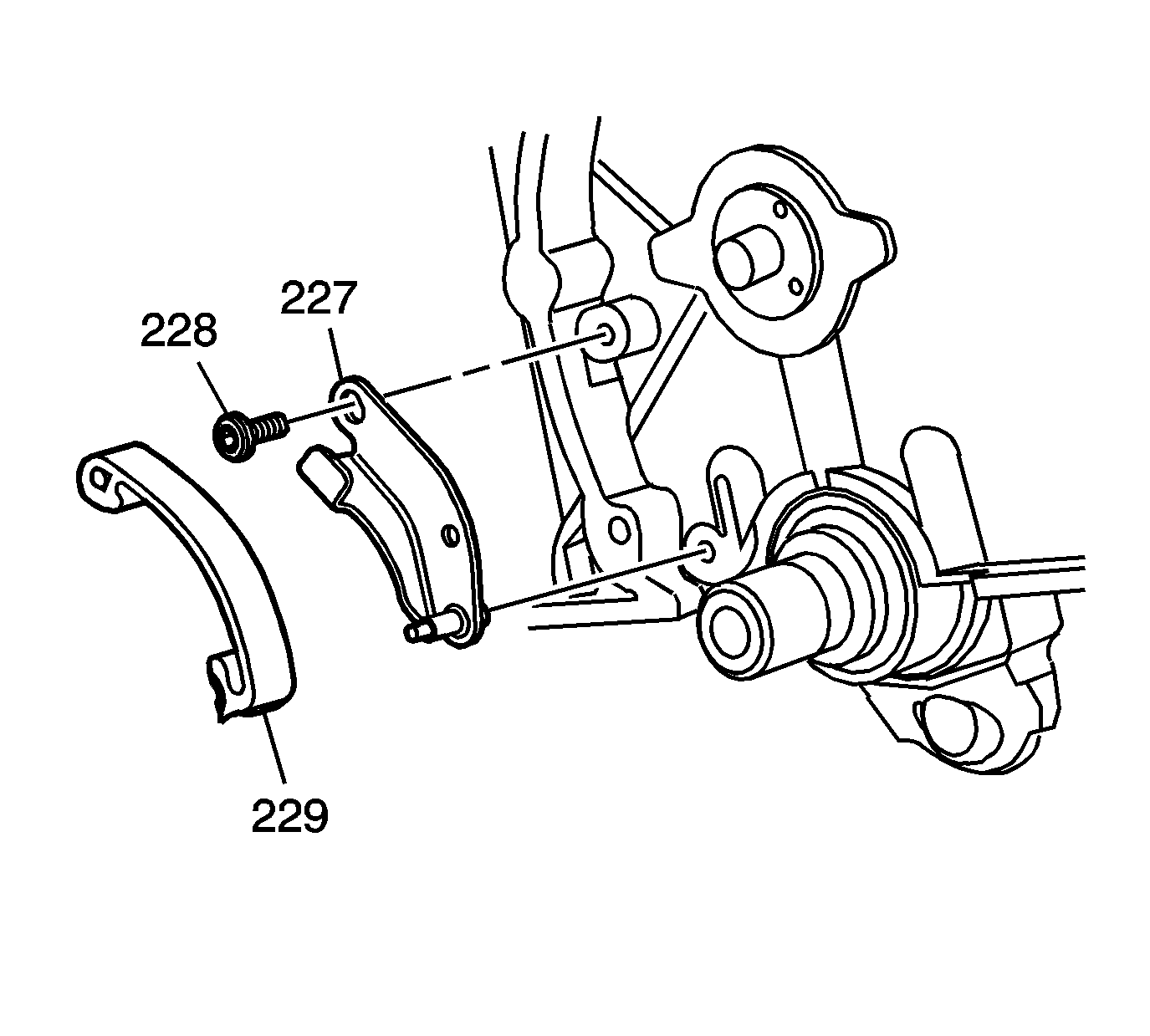
  15. Install the timing chain tensioner bracket and bolt (227 and 228).
  16. Tighten
    Tighten the timing chain tensioner bracket bolt to 12 N·m (106 lb in).

    Important: The timing chain tensioner shoe snaps onto the tensioner bracket. Ensure that the shoe is fully seated before proceeding.

  17. Install the timing chain tensioner shoe (229) using an upwards motion.

  18. Object Number: 1883517  Size: SH
  19. Install the crankshaft position sensor reluctor ring.
  20. 10.1. Align the keyway on the crankshaft position sensor reluctor ring with the crankshaft balancer key in the crankshaft.
    10.2. Use the J 5590 in order to push the crankshaft position sensor reluctor ring onto the crankshaft until completely seated against the crankshaft sprocket.