GM Service Manual Online
For 1990-2009 cars only
Figure 1:

BCM Power, Ground and Serial Data


Object Number: 1884060  Size: FS
Master Electrical Component List
Body Control System Description and Operation
Control Module References
BCM Inputs and Outputs 1 of 4
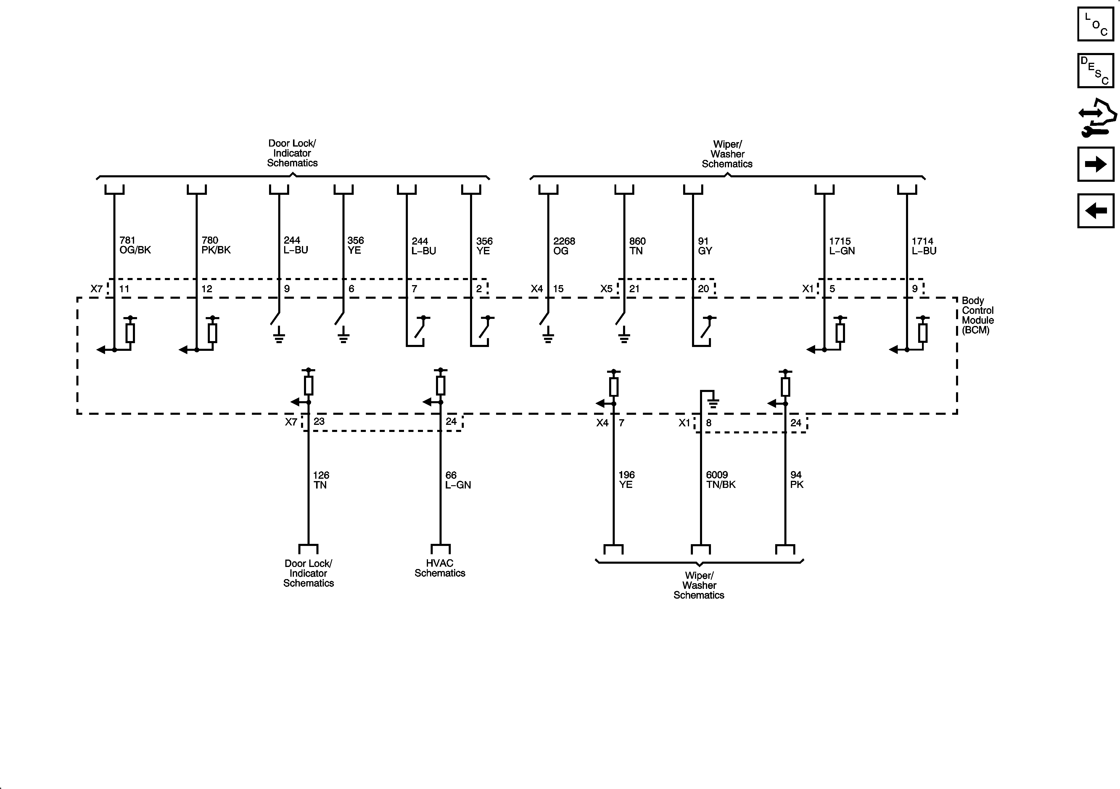
Figure 2:

BCM Inputs and Outputs (1 of 4)


Object Number: 1925692  Size: FS
Master Electrical Component List
Body Control System Description and Operation
Control Module References
BCM Inputs and Outputs 2 of 4
PBCM Power, Ground and Serial Data
Figure 3:

BCM Inputs and Outputs (2 of 4)


Object Number: 1925707  Size: FS
Master Electrical Component List
Body Control System Description and Operation
Control Module References
BCM Inputs and Outputs 3 of 4
BCM Inputs and Outputs 1 of 4
Figure 4:

BCM Inputs and Outputs (3 of 4)


Object Number: 1925717  Size: FS
Master Electrical Component List
Body Control System Description and Operation
Control Module References
BCM Inputs and Outputs 4 of 4
BCM Inputs and Outputs 2 of 4
Figure 5:

BCM Inputs and Outputs (4 of 4)


Object Number: 1884064  Size: FS
Master Electrical Component List
Body Control System Description and Operation
Control Module References
BCM Inputs and Outputs 3 of 4