GM Service Manual Online
For 1990-2009 cars only
Makes
🢒
Chevrolet
🢒
2008
🢒
Express
🢒
Diagnostic Navigation
🢒
Vehicle Diagnostic Information
🢒 Data Communication Schematics
Figure
1:
Low Speed GMLAN
Master Electrical Component List
Data Link Communications Description and Operation
Control Module References
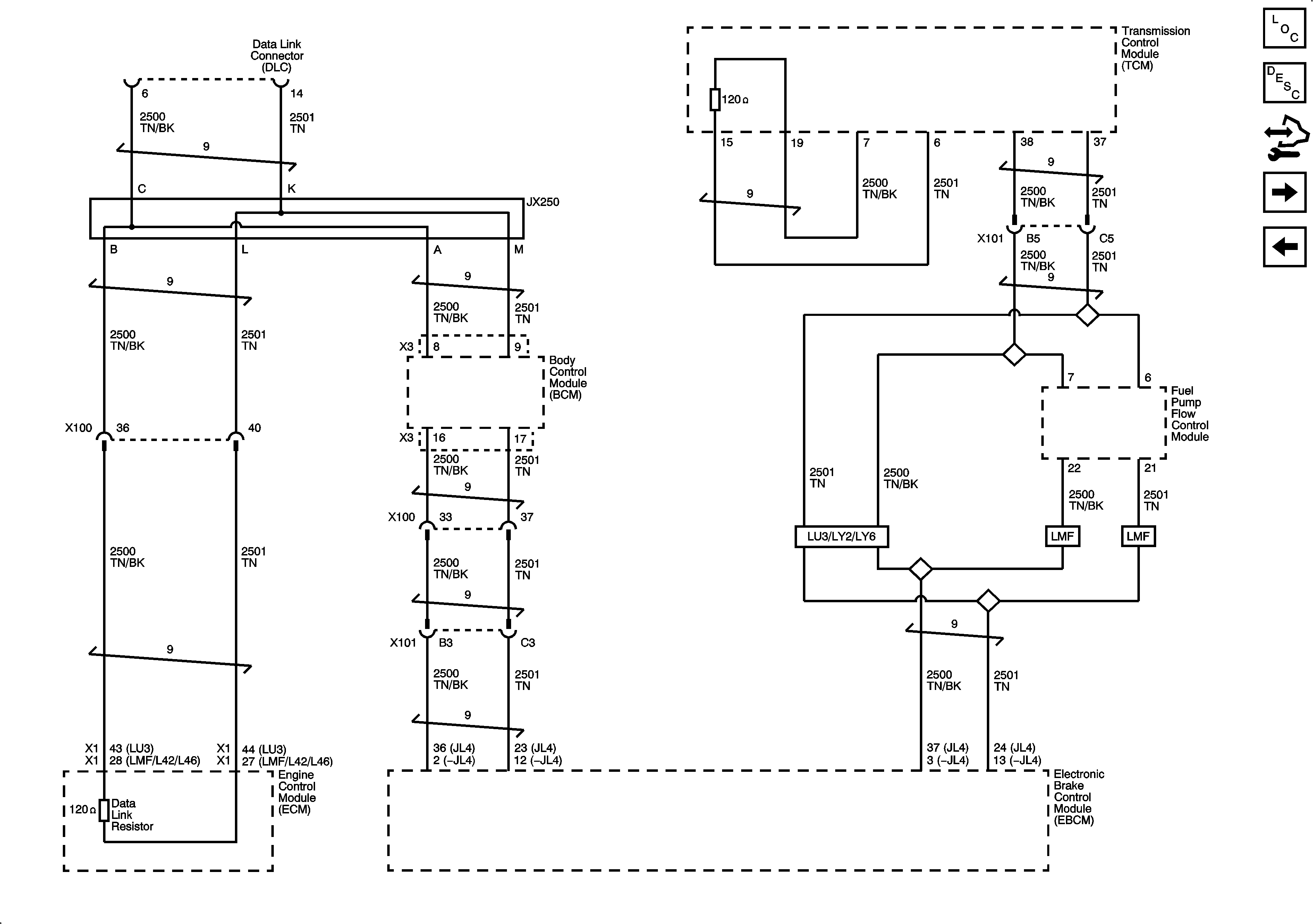
High Speed GMLAN (4.3L/4.8L/5.3L/6.0L)
Figure
2:
High Speed GMLAN 4.3L/4.8L/5.3L/6.0L
Master Electrical Component List
Data Link Communications Description and Operation
Control Module References
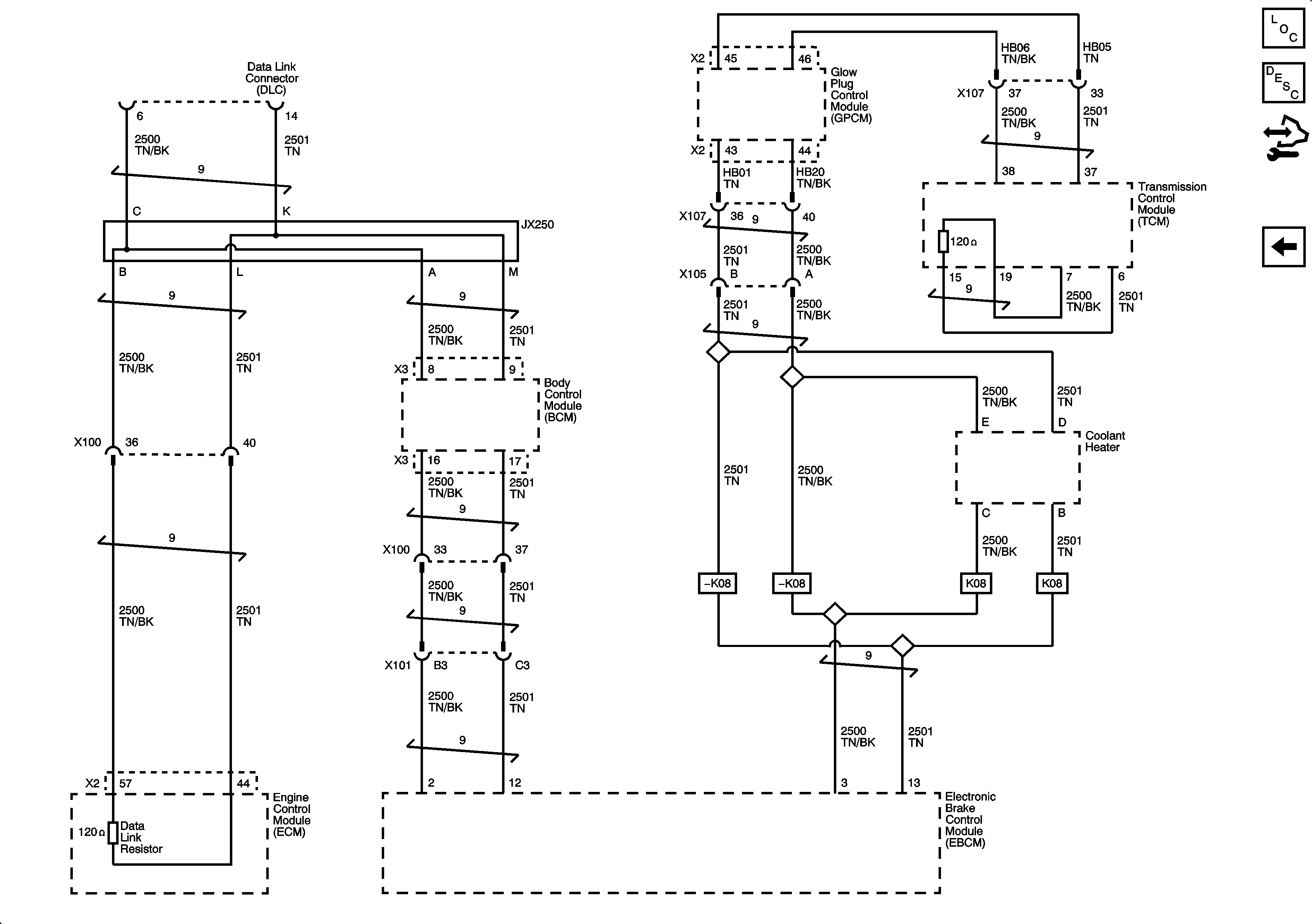
High Speed GMLAN (6.6L)
Low Speed GMLAN
Figure
3:
High Speed GMLAN 6.6L
Master Electrical Component List
Data Link Communications Description and Operation
Control Module References
High Speed GMLAN (4.3L/4.8L/5.3L/6.0L)