GM Service Manual Online
For 1990-2009 cars only

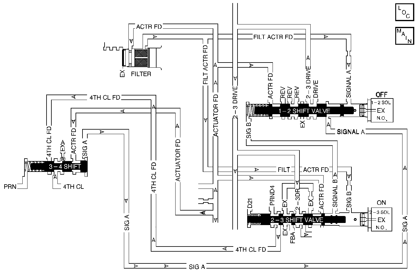
Object Number: 40795  Size: MF
Master Electrical Component List
Automatic Transmission Controls Schematics

Circuit Description

The 2-3 shift solenoid (SS) valve controls fluid flow acting on the 2-3 shift valve. The 2-3 SS valve is a normally open exhaust valve used with the 1-2 SS valve in order to allow for four different shift combinations.

If the powertrain control module (PCM) detects a non third gear ratio while third gear is commanded, then DTC P0757 sets. DTC P0757 is a type C DTC. For California emissions vehicles, DTC P0757 is a type A DTC.

Conditions for Running the DTC

    • No MAF sensor DTCs P0101, P0102 or P0103.
    • No MAP sensor DTCs P0106, P0107, or P0108.
    • No TP sensor DTCs P0121, P0122 or P0123.
    • No VSS DTCs P0502 or P0503.
    • No AT ISS DTCs P0716 or P0717.
    • No TFP manual valve position switch DTC P1810.
    • No shift solenoid electrical DTCs P0753 or P0758.
    • No TCC stuck ON DTC P0742.
    • The engine is running for more than 7 seconds.
    • Not in 4WD Low.
    • No transmission component slipping DTC P0894.
    • No TCC PWM electrical DTC P2761.
    • The AT ISS is greater than 7 RPM.
    • The AT OSS is greater than 7 RPM.
    • The system voltage is 10-18 volts.
    • The TP angle is greater than 10 percent.
    • The transmission fluid temperature (TFT) is greater than 20°C (68°F) and less than 130°C (266°F).
    • The engine torque must be between 108 N·m (80 lb ft) and:
       - 4.8L: 542 N·m (400 lb ft)
       - 6.0L: 576 N·m (425 lb ft)

Conditions for Setting the DTC

    • The commanded gear equals 3rd and the ratio equals 2nd for greater than 2.25 seconds.
    • All conditions are met for 7 occurrences.

Action Taken When the DTC Sets

    • The PCM illuminates the malfunction indicator lamp (MIL) for California emissions vehicles.
    • The PCM commands a soft landing to 2nd gear.
    • The PCM commands maximum line pressure.
    • The PCM freezes transmission adaptive functions.
    • The PCM records the operating conditions when the Conditions for Setting the DTC are met. The PCM stores this information as Freeze Frame, California only, and Failure Records, California and Federal.
    • The PCM stores DTC P0757 in PCM history.

Conditions for Clearing the MIL/DTC

    • For California emissions, the PCM turns OFF the MIL during the third consecutive trip in which the diagnostic test runs and passes.
    • A scan tool can clear the MIL/DTC.
    • For California emissions, the PCM clears the DTC from PCM history if the vehicle completes 40 warm-up cycles without an emission related diagnostic fault occurring.
    • For Federal emissions, the PCM clears the DTC from PCM history if the vehicle completes 40 warm-up cycles without a non-emission related diagnostic fault occurring.
    • The PCM cancels the DTC default actions when the fault no longer exists and the ignition switch is OFF long enough in order to power down the PCM.

Diagnostic Aids

    • Verify that the transmission meets the specifications in the Shift Speed table. Refer to Shift Speed .
    • Other internal transmission failures may cause more than one shift to occur.
    • The customer may have concern of an engine over-rev condition or neutral condition in 4th gear.
    • DTC P0757 defaults to an elevated line pressure condition which may result in partial TCC apply. This may produce an idle surge that could stall the engine.

Test Description

The number below refers to the step number on the diagnostic table.

  1. This step tests that the PCM commanded all shifts, that all shift solenoid valves responded correctly, but that all the shifts did not occur.

Step

Action

Yes

No

1

Did you perform the Diagnostic System Check - Engine Controls?

Go to Step 2

Go to Diagnostic System Check - Engine Controls in Engine Controls - 4.8L, 5.3L, and 6.0L

2

  1. Install a scan tool.
  2. Turn ON the ignition, with the engine OFF.
  3. Important: Before clearing the DTC, use the scan tool in order to record the Freeze Frame and Failure Records. Using the Clear Info function erases the Freeze Frame and Failure Records from the PCM.

  4. Record the DTC Freeze Frame and Failure Records.
  5. Clear the DTC.
  6. Drive the vehicle in D4 range under the following conditions:
  7. Accelerate the vehicle, ensuring that the PCM commands 1st, 2nd, 3rd and 4th gears.

Did you detect a 1-2-2-1 shift pattern?

Go to Step 3

Go to Intermittent Conditions in Engine Controls - 4.8L, 5.3L, and 6.0L

3

  1. Inspect the shift solenoid/hydraulic circuit for the following conditions:
  2. • 2-3 shift solenoid mechanically stuck OFF - Refer to Shift Solenoid Leak Test .
    • 2-3 shift valve stuck in the released position
    • Damaged seals on the shift solenoid valves - Refer to Shift Solenoid Leak Test .
  3. Clean and inspect the related valves, bores and the valve body for debris or contamination restricting valve movement. Refer to Control Valve Body Cleaning and Inspection in Transmission Unit Repair Manual.

Did you find and correct the condition?

Go to Step 4

--

4

Perform the following procedure in order to verify the repair:

  1. Select DTC.
  2. Select Clear Info.
  3. Drive the vehicle in D4 range under the following condition, only if traffic and road conditions permit:
  4. Hold the throttle at 40% and accelerate to 89 km/h (55 mph).

  5. Select Specific DTC.
  6. Enter DTC P0757.

Has the test run and passed?

Go to Step 5

Go to Step 2

5

With the scan tool, observe the stored information, capture info and DTC info.

Does the scan tool display any DTCs that you have not diagnosed?

Go to Diagnostic Trouble Code (DTC) List in Engine Controls - 4.8L, 5.3L, and 6.0L

System OK