GM Service Manual Online
For 1990-2009 cars only

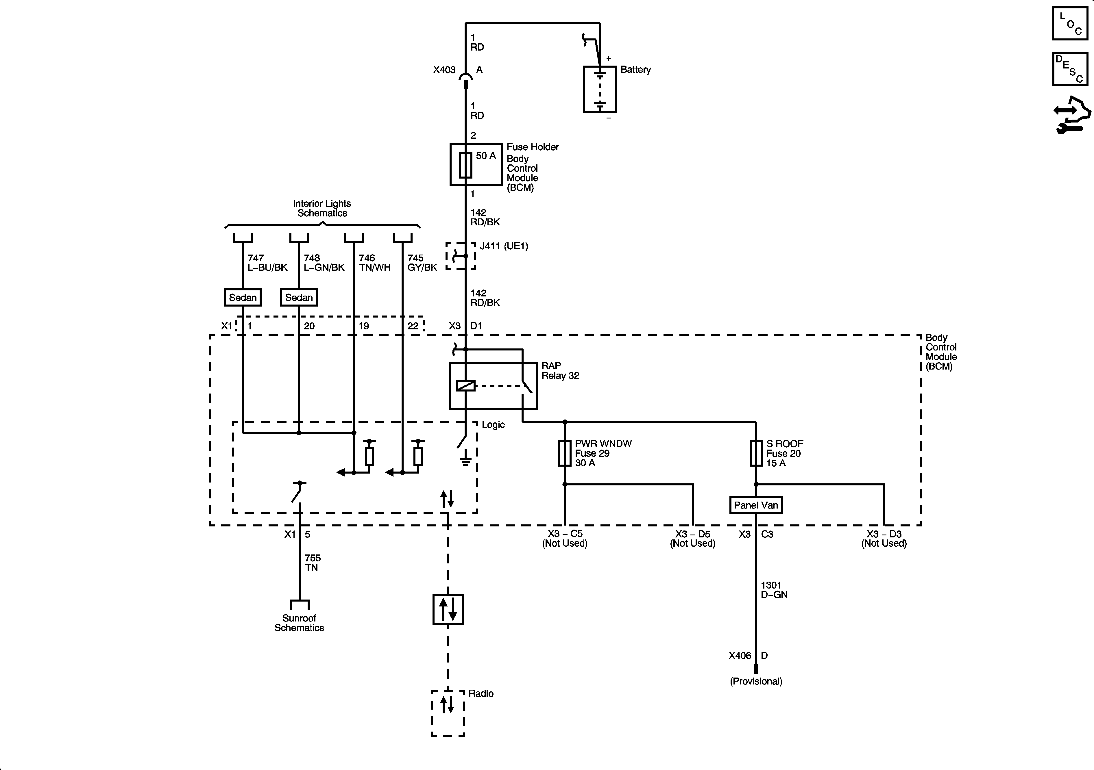
Retained Accessory Power (RAP)


Object Number: 2085392  Size: FS
Master Electrical Component List
Power Mode Description and Operation
Control Module References