GM Service Manual Online
For 1990-2009 cars only
Makes
🢒
Chevrolet
🢒
2009
🢒
HHR
🢒 LNF
LNF
LNF
Master Electrical Component List
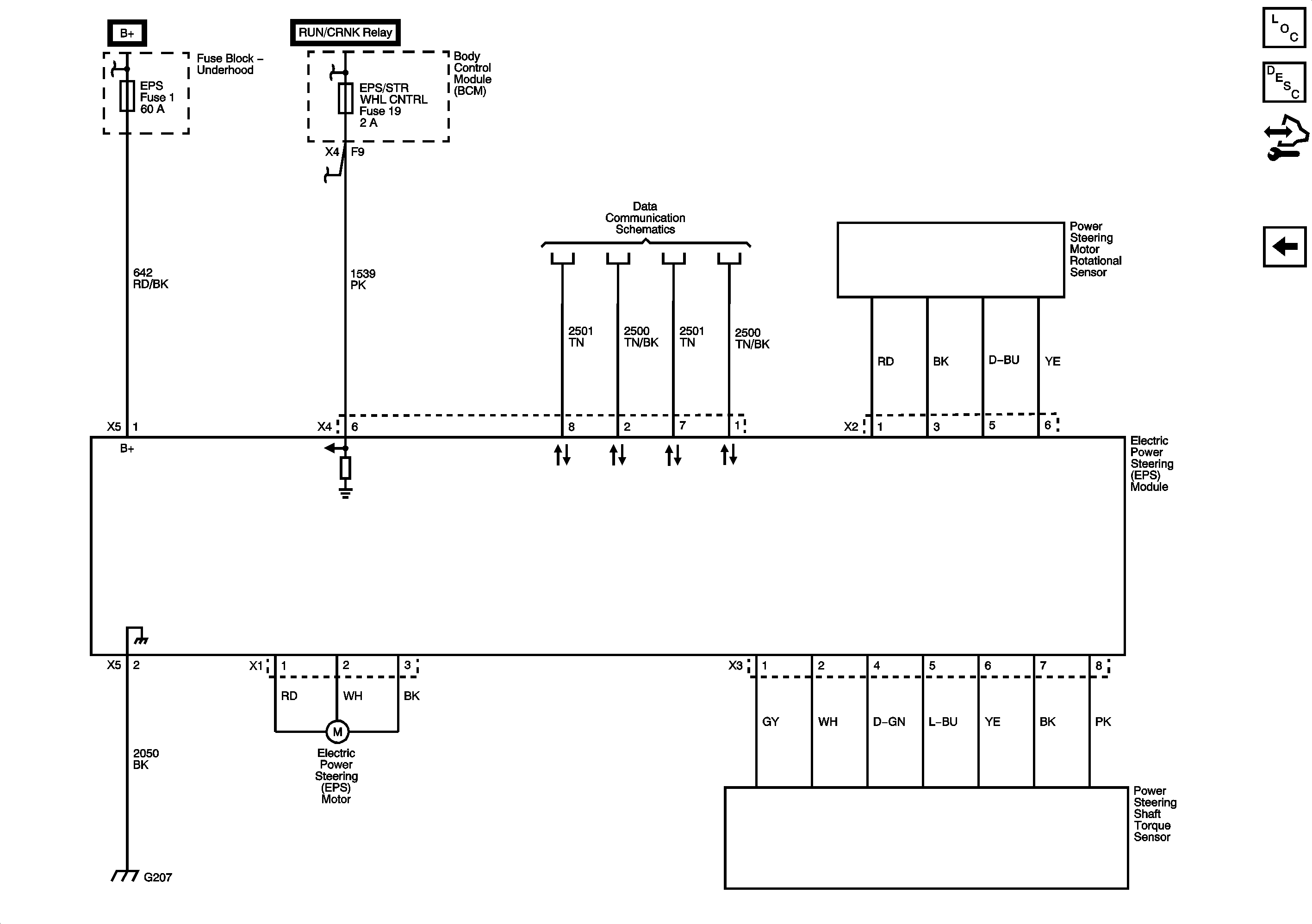
Power Steering System Description and Operation Turbo
Control Module References
L61 or LE5