GM Service Manual Online
For 1990-2009 cars only

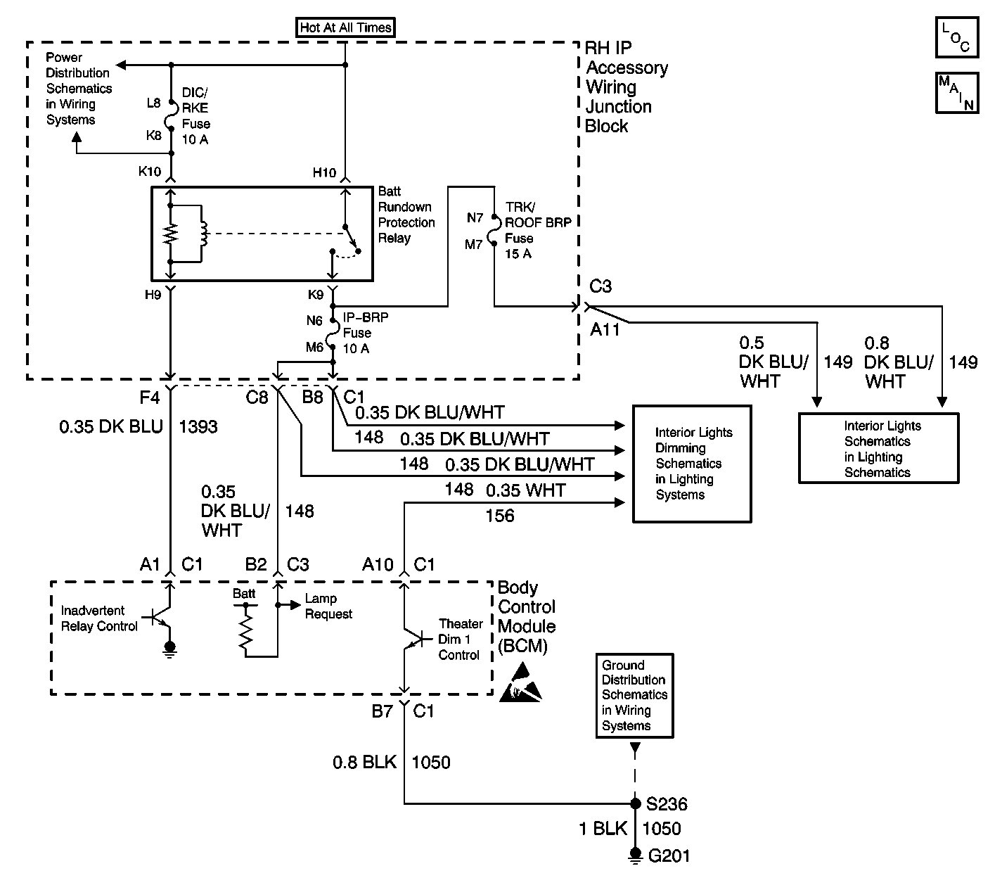
Object Number: 597503  Size: LF

Circuit Description

In order to minimize any battery rundown, the BCM can detect if certain electrical loads have been left on. When the BCM detects that the ignition has been cycled to the OFF position, the BCM immediately checks the status of the load monitor input circuit. If the BCM detects that a load is present, the BCM continues to keep ON the Battery Rundown Protection relay for 10 minutes by grounding the Battery Rundown Protection relay control circuit. If after 10 minutes the BCM still recognizes that a load is present, the BCM will turn OFF the Battery Rundown Protection relay, removing the battery voltage from the loads. The BCM continues to monitor the load monitor input circuit for a switch transition. The BCM will again turn ON the relay for 10 minutes if a switch transition exists.

Conditions for Running the DTC

The BCM must not be commanding the Battery Rundown Protection relay to shut off.

Conditions for Setting the DTC

The BCM detects a short to ground or open, for longer than 0.3 seconds, in the Battery Rundown Protection relay control circuit.

Action Taken When the DTC Sets

The BCM stores DTC B1482 in memory.

Conditions for Clearing the MIL/DTC

    • A current DTC B1482 will clear if the short to ground or open in the the Battery Rundown Protection relay control circuit is no longer detected by the BCM.
    • A history DTC B1482 will clear after 100 consecutive ignition cycles if the condition for the malfunction is no longer present.
    • A scan tool may be used to clear the DTC.

Diagnostic Aids

    • If the DTC B1482 is a history DTC, the fault may be intermittent. Refer to Testing for Intermittent Conditions and Poor Connections in Wiring Systems.
    • The following conditions may cause an intermittent malfunction to occur:
       - An intermittent short to ground or open in the Battery Rundown Protection relay control circuit
       - The Battery Rundown Protection relay coil is intermittently shorted to ground or open internally
       - The BCM is intermittently shorted to ground or open internally

Test Description

The number(s) below refer to the step number(s) on the diagnostic table.

  1. Listen for an audible click when the Battery Rundown Protection relay operates. Command both the ON and OFF states. Repeat the commands as necessary.

  2. Tests for voltage at the coil side of the Battery Rundown Protection relay. The DIC/RKE fuse supplies power to the coil side of the Battery Rundown Protection relay.

  3. Verifies that the Body Control Module (BCM) is providing ground to the Battery Rundown Protection relay.

  4. Tests if ground is constantly being applied to the Battery Rundown Protection relay.

Step

Action

Value(s)

Yes

No

1

Did you perform the Body Control Module (BCM) Diagnostic System Check?

--

Go to Step 2

Go to Diagnostic System Check - Body Control System

2

  1. Install a scan tool.
  2. Turn ON the ignition, with the engine OFF.
  3. With a scan tool, command the Battery Rundown Protection relay ON and OFF.

Does the Battery Rundown Protection relay turn ON and OFF with each command?

--

Go to Diagnostic Aids

Go to Step 3

3

  1. Turn OFF the ignition.
  2. Disconnect the Battery Rundown Protection relay.
  3. Turn ON the ignition, with the engine OFF.
  4. Probe the coil side feed circuit of the Battery Rundown Protection relay with a test lamp that is connected to a good ground.

Does the test lamp illuminate?

--

Go to Step 4

Go to Step 10

4

  1. Connect a test lamp between the control circuit of the Battery Rundown Protection relay and the coil side feed circuit of the Battery Rundown Protection relay.
  2. With a scan tool, command the Battery Rundown Protection relay ON and OFF .

Does the test lamp turn ON and OFF with each command?

--

Go to Step 8

Go to Step 5

5

Does the test lamp remain illuminated with each command?

--

Go to Step 7

Go to Step 6

6

Test the control circuit of the Battery Rundown Protection relay for a short to voltage or open. Refer to Circuit Testing and Wiring Repairs in Wiring Systems.

Did you find and correct the condition?

--

Go to Step 13

Go to Step 9

7

Test the control circuit of the Battery Rundown Protection relay for a short to ground. Refer to Circuit Testing and Wiring Repairs in Wiring Systems.

Did you find and correct the condition?

--

Go to Step 13

Go to Step 9

8

Inspect for poor connections at the Battery Rundown Protection relay. Refer to Testing for Intermittent Conditions and Poor Connections and Connector Repairs in Wiring Systems.

Did you find and correct the condition?

--

Go to Step 13

Go to Step 11

9

Inspect for poor connections at the harness connector of the Body Control Module (BCM). Refer to Testing for Intermittent Conditions and Poor Connections and Connector Repairs in Wiring Systems.

Did you find and correct the condition?

--

Go to Step 13

Go to Step 12

10

Repair the coil side feed circuit of the Battery Rundown Protection relay. Refer to Wiring Repairs in Wiring Systems.

Did you complete the repair?

--

Go to Step 13

--

11

Replace the Battery Rundown Protection relay.

Did you complete the replacement?

--

Go to Step 13

--

12

  1. Replace the Body Control Module. Refer to Body Control Module Replacement .
  2. Perform the set up procedure for the Body Control Module. Refer to Body Control Module (BCM) Programming/RPO Configuration .

Did you complete the replacement?

--

Go to Step 13

--

13

  1. Use the scan tool in order to clear the DTCs .
  2. Operate the vehicle within the Conditions for Running the DTC as specified in the supporting text.

Does the DTC reset?

--

Go to Step 2

System OK