GM Service Manual Online
For 1990-2009 cars only
Makes
🢒
Chevrolet
🢒
2001
🢒
Impala
🢒
Body and Accessories
🢒
Wiring Systems
🢒 Sunroof Schematics
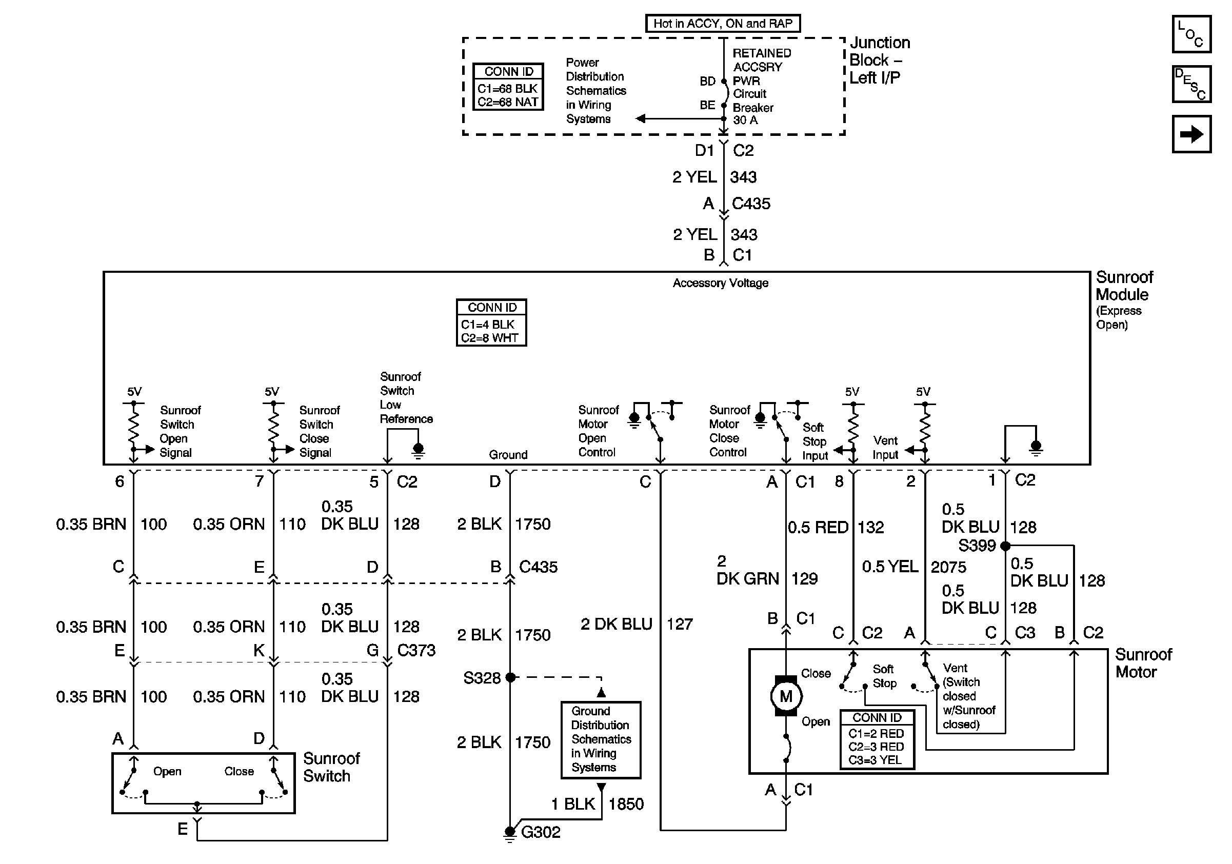
Figure
1:
Sunroof (w/o U68)
Master Electrical Component List
Power Sunroof Description
Sunroof (w/U68)
CLSTR/BCM, DR LK, LEFT IP, LT HTD ST/BCM, and PWR MIR Fuses, RETAINED ACCSRY PWR Circuit Breaker, HEADLAMP, and RETAINED ACCSRY PWR Relays
G302 (1 of 2)
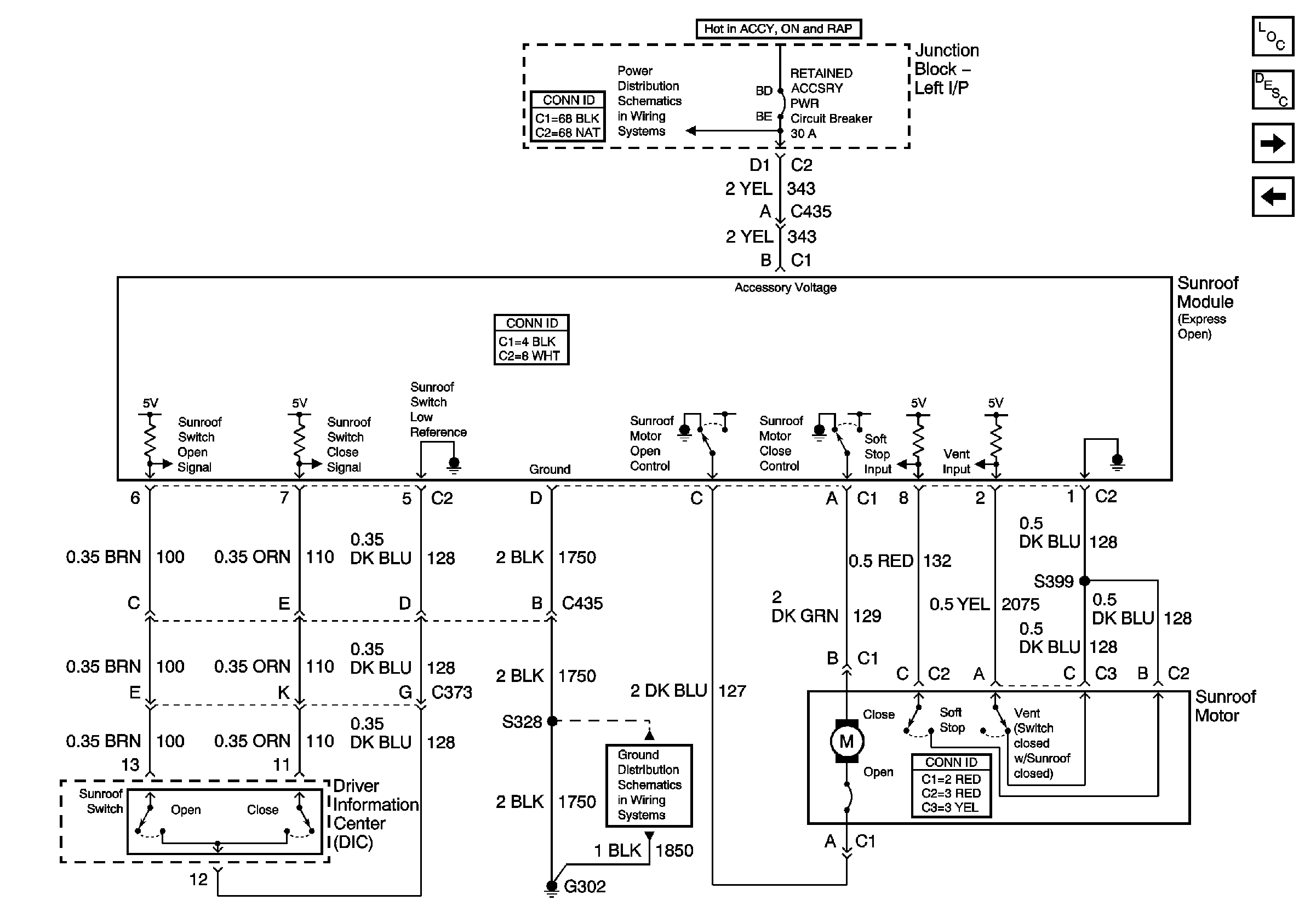
Figure
2:
Sunroof (w/U68)
Master Electrical Component List
Power Sunroof Description
Sunroof (w/o U68)
CLSTR/BCM, DR LK, LEFT IP, LT HTD ST/BCM, and PWR MIR Fuses, RETAINED ACCSRY PWR Circuit Breaker, HEADLAMP, and RETAINED ACCSRY PWR Relays
G302 (1 of 2)