GM Service Manual Online
For 1990-2009 cars only
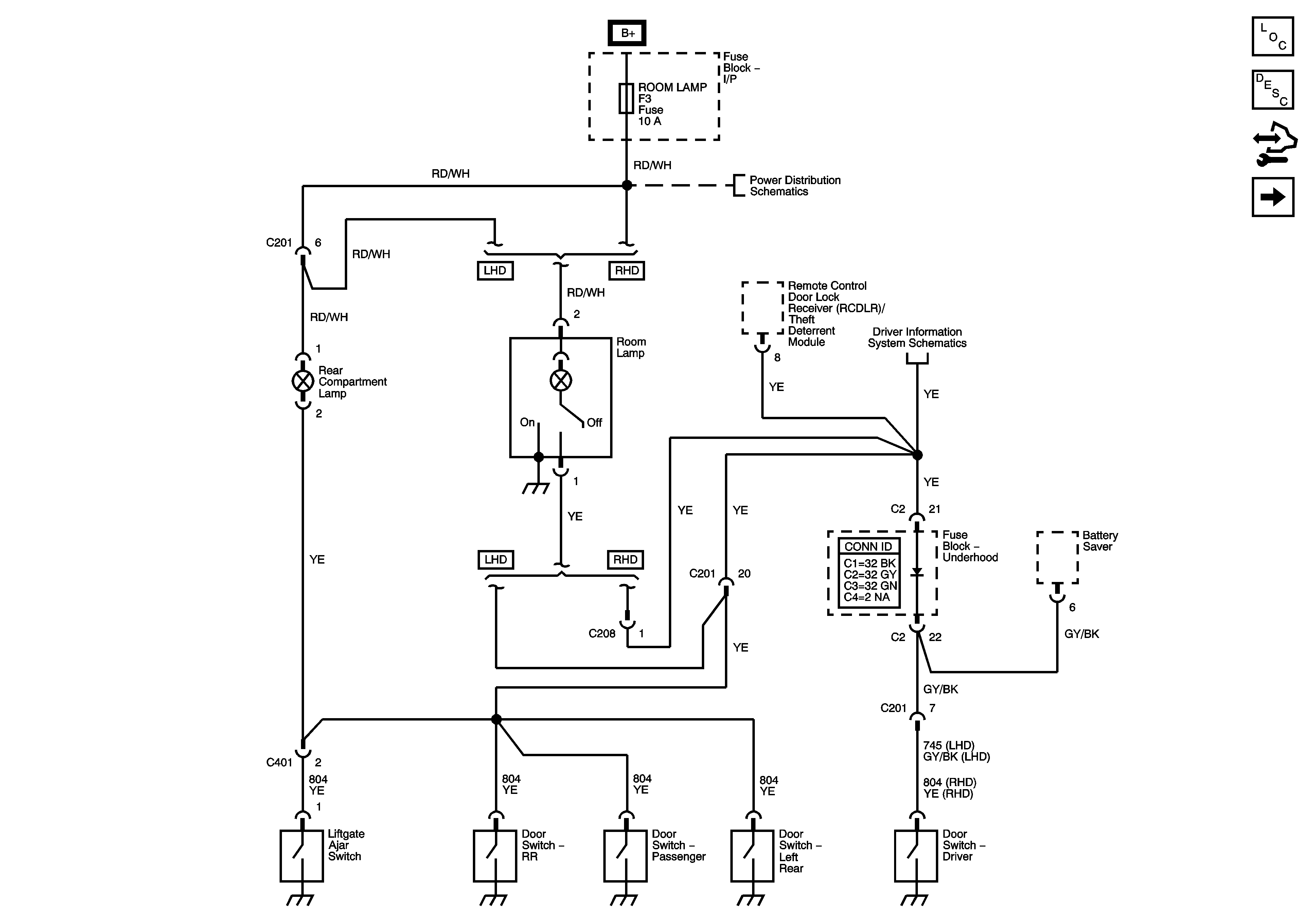
Figure 1:

Courtesy Lamps


Object Number: 1924748  Size: FS
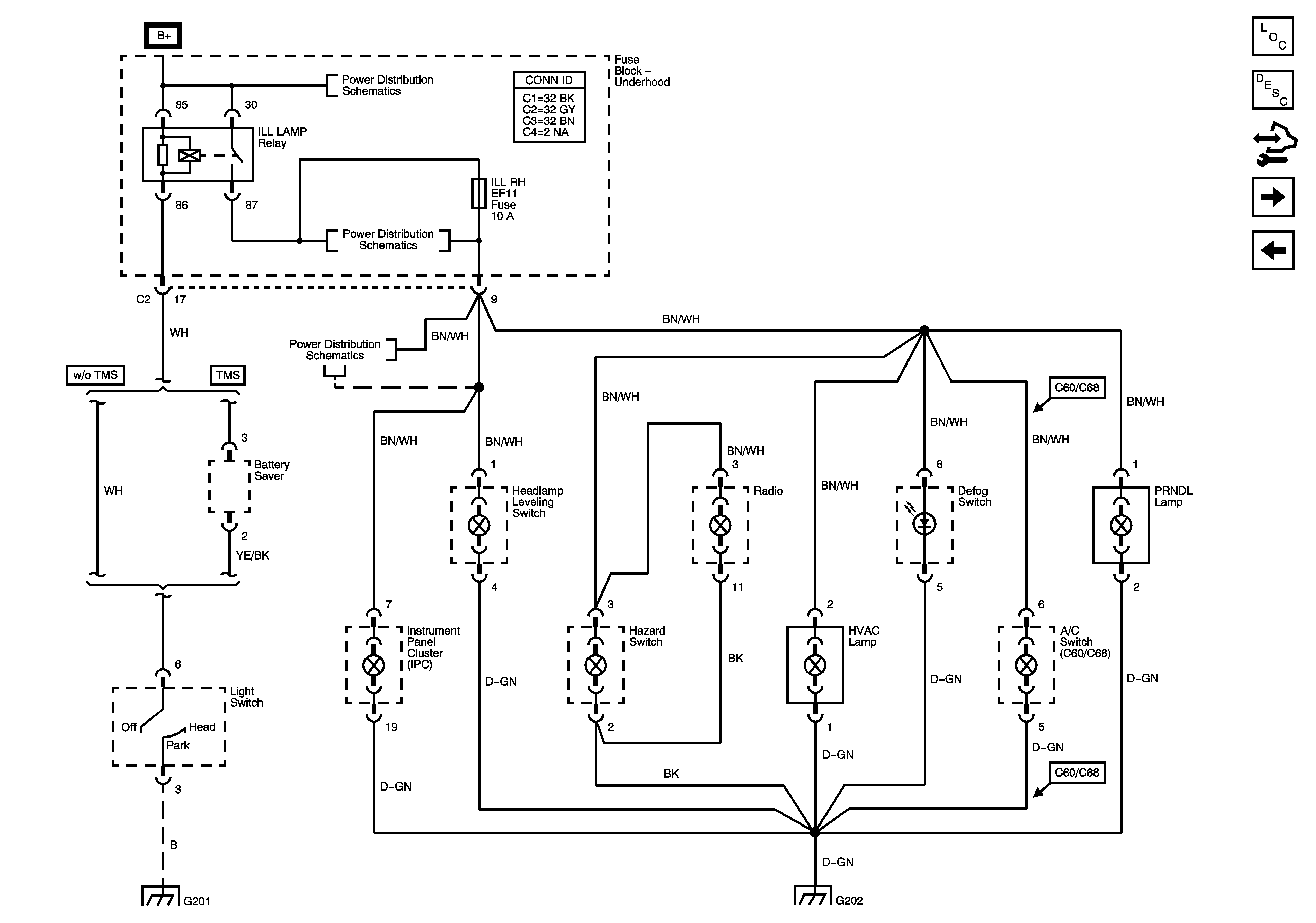
Figure 2:

Illumination - LHD


Object Number: 1924754  Size: FS
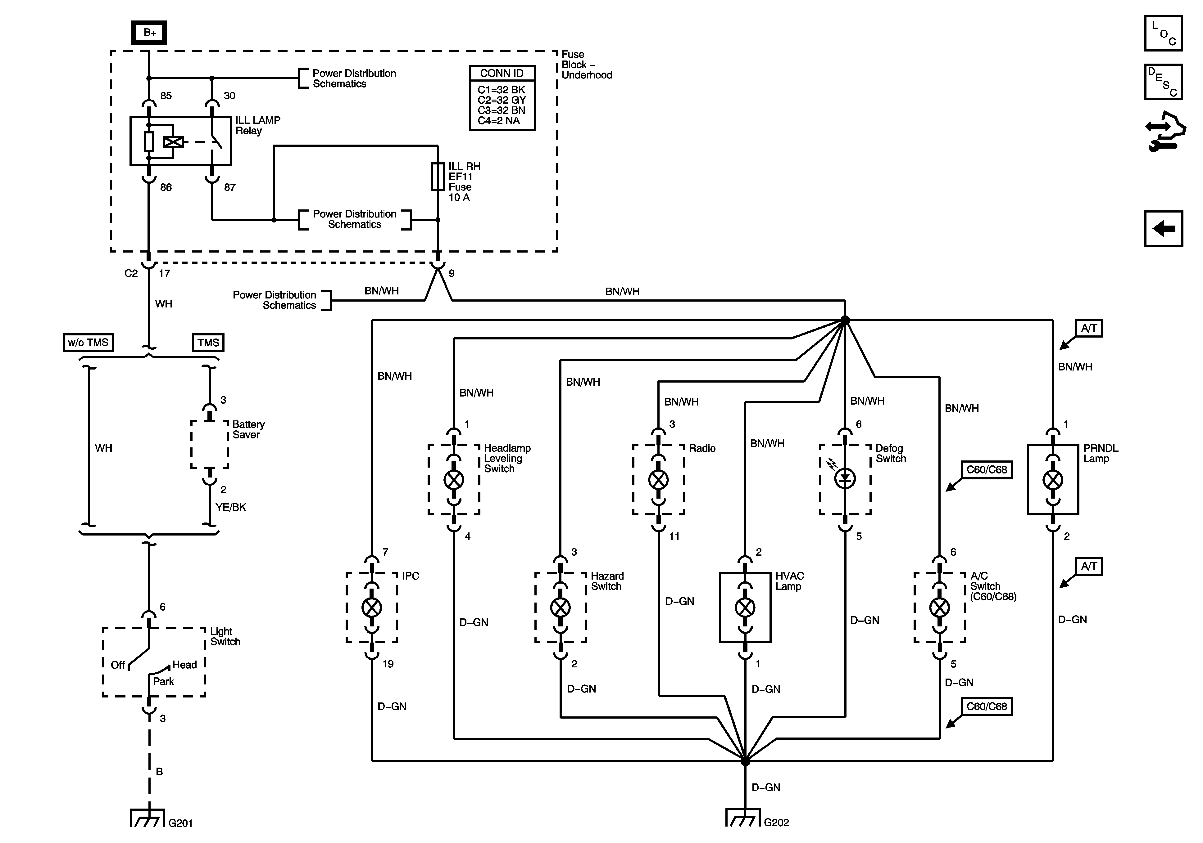
Figure 3:

Illumination - RHD


Object Number: 1924762  Size: FS