GM Service Manual Online
For 1990-2009 cars only
Makes
🢒
Chevrolet
🢒
2000
🢒
Lumina
🢒
HVAC
🢒
HVAC Systems - Manual
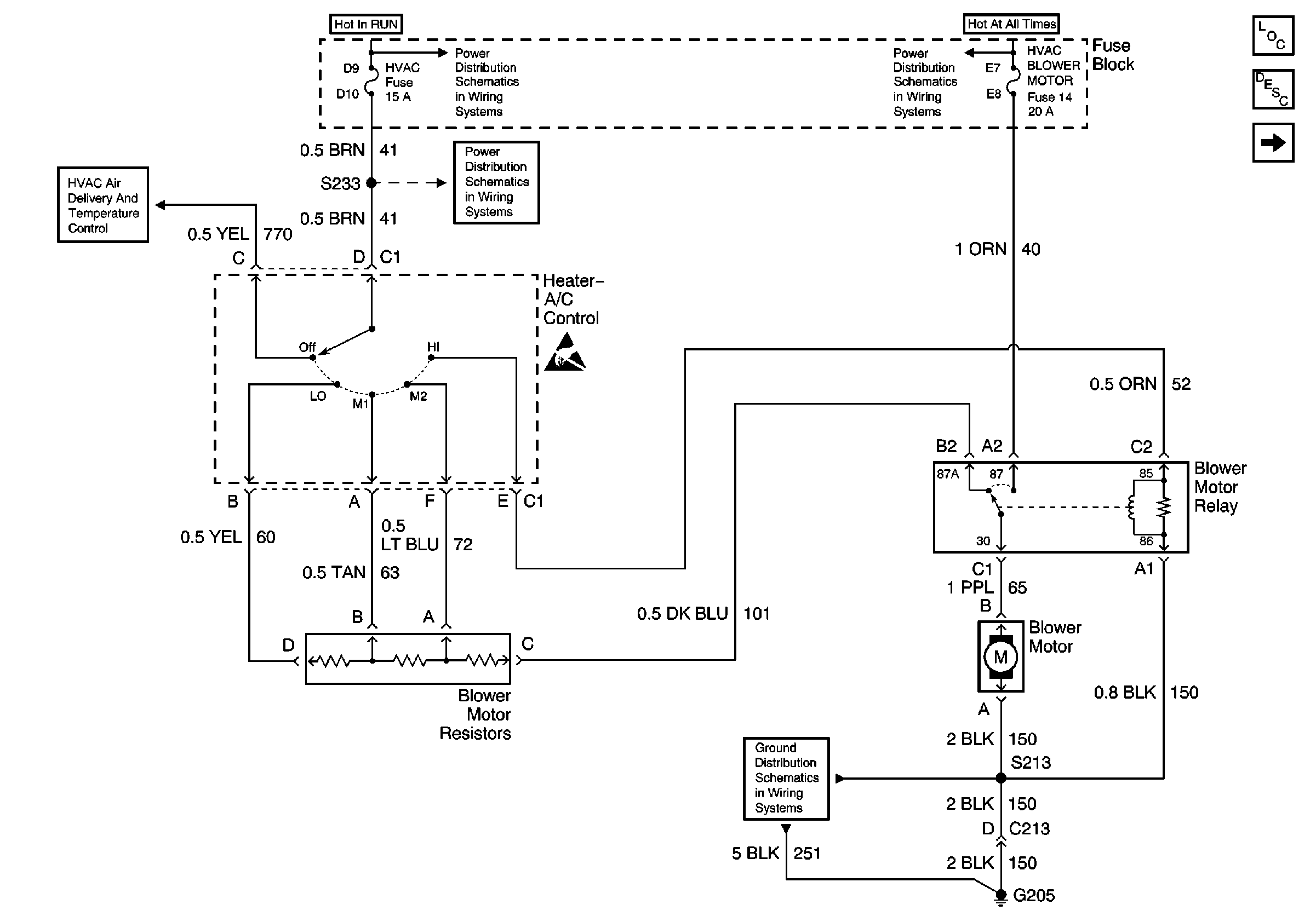
🢒 HVAC Blower Control Schematics
HVAC Components
HVAC Blower Controls Circuit Description
Compressor Controls C60
Fuses 12, 21, 30 and 39
Fuses 5, 14, 23, 32, 33 41, and 42
Fuses 12, 21, 30 and 39
Temperature Actuator
G205 (1 of 2)