GM Service Manual Online
For 1990-2009 cars only
Makes
🢒
Chevrolet
🢒
2000
🢒
Lumina
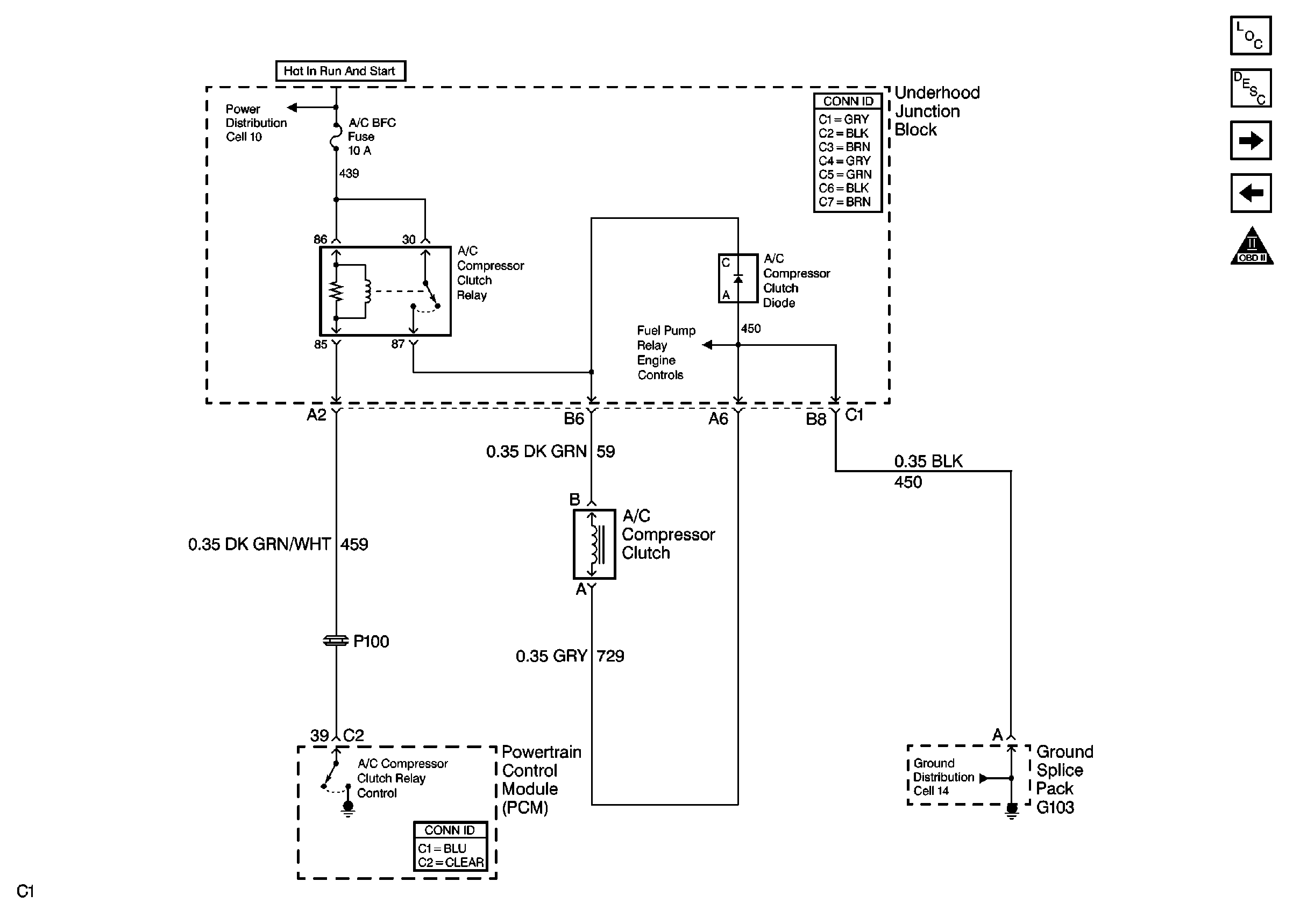
🢒 Cell 21: A/C Controls
Cell 21: A/C Controls
Cell 21: A/C Controls
Engine Controls Component Views
Information Sensors/Switches Description
Cooling Fan Controls
Cell 21: Transaxle Controls (Switches)
OBD II Symbol Description Notice
Power Distribution Schematics
Ground Distribution Schematics