GM Service Manual Online
For 1990-2009 cars only

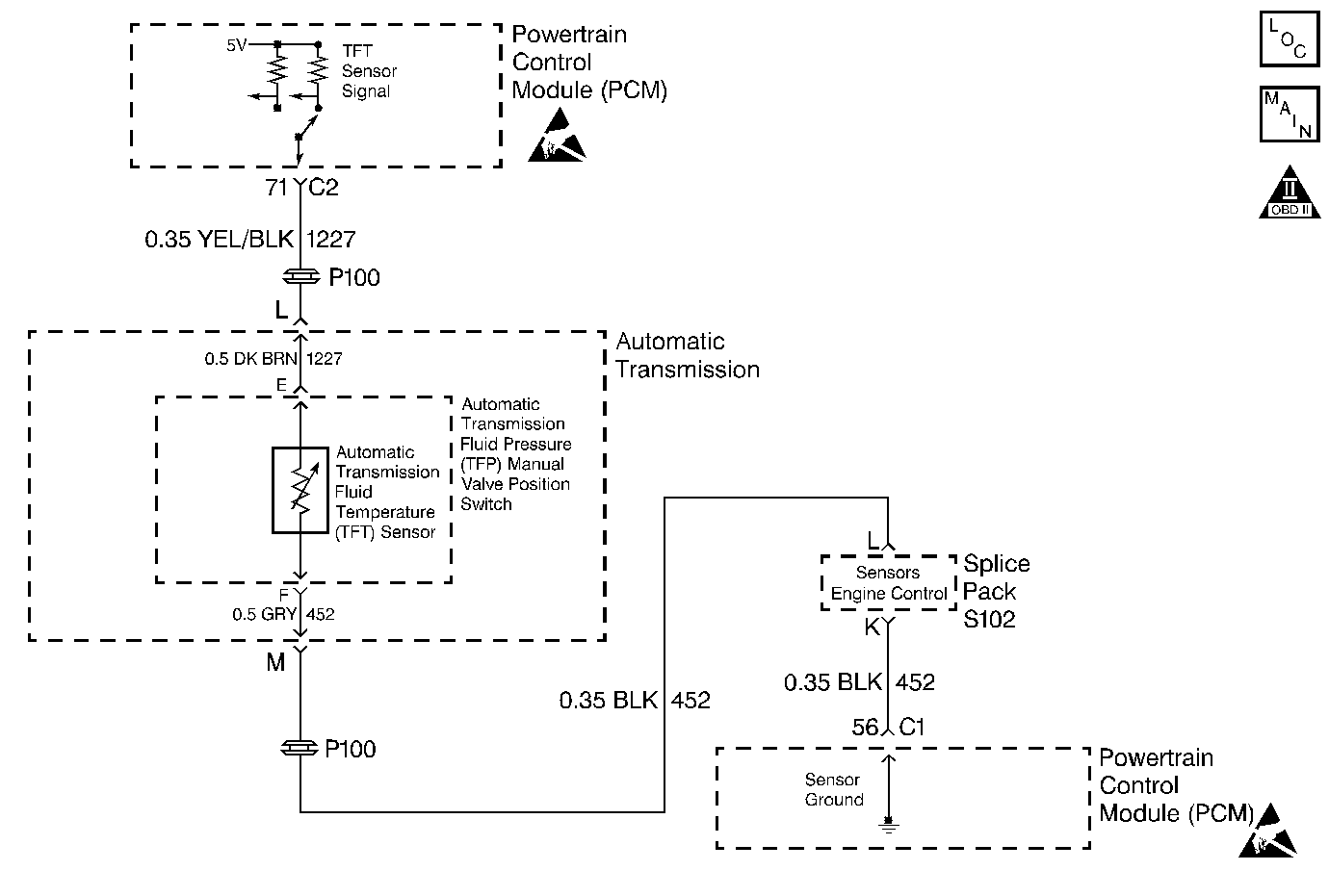
DTC P0711 TFT Sensor Circuit Range/Performance 2.4L


Object Number: 100594  Size: MF

Circuit Description

The Automatic Transmission Fluid Temperature (TFT) sensor is a negative coefficient thermistor. When the transmission fluid is cold, the sensor resistance is high. As the transmission fluid warms, the sensor resistance decreases. This diagnostic monitors the TFT circuit. The circuit may be functional, but not in the normal operating range. This diagnostic indicates stuck, erratic, intermittent, or skewed values, indicating poor system performance. The TFT range is -40 to +151°C (-40 to +305°F).

When the PCM detects an intermittent voltage or no voltage change in the TFT sensor circuit, then DTC P0711 sets. DTC P0711 is a type B DTC.

Conditions for Setting the DTC

    • No A/T OSS DTCs P0502 or P0503.
    • No A/T ISS DTCs P0716 or P0717.
    • The transmission fluid temperature at start-up is -40 to 21°C (-40 to 70°F).
    • System voltage is 9-16 volts.
    • The engine run time is more than 5 minutes.
    • The vehicle speed is greater than 8 km/h (5 mph) for 6 minutes and 49 seconds cumulatively.
    • The TCC slip is greater than 300 RPM for 6 minutes and 49 seconds cumulatively.
    • The engine coolant temperature is more than 70°C (158°F).
    • The engine coolant temperature has changed by more than 50°C (90°F) since start-up.

Failure Criteria

Case 1:

The change in transmission fluid temperature is less than 1.5°C (2°F) since start-up for 1 minute and 20 seconds.

Case 2:

The change in transmission fluid temperature is greater than 20°C (36°F) within 200 milliseconds; 14 times within 7 seconds.

Action Taken When the DTC Sets

    • The PCM illuminates the Malfunction Indicator Lamp (MIL).
    • The PCM freezes shift adapts from being updated.
    • The PCM calculates a default transmission fluid temperature based on engine coolant temperature, manifold air temperature, and engine run time.
    • DTC P0711 is stored in the PCM history.

Conditions for Clearing the DTC

    • A scan tool can clear the DTC from the PCM history. The PCM clears the DTC from the PCM history if the vehicle completes 40 warm-up cycles without a failure reported.
    • The PCM cancels the DTC default actions when the fault no longer exists and the ignition is OFF long enough in order to power down the PCM.

Diagnostic Aids

    • Inspect the wiring at the PCM, the transmission 20-way connector, the TFP Val. Position Sw. 6-way connector, and all other circuit connecting points for the following conditions:
       - A bent terminal
       - A backed out terminal
       - A damaged terminal
       - Poor terminal tension
       - A chafed wire
       - A broken wire inside the insulation
       - Moisture intrusion
       - Corrosion
    • Test the TFT sensor at various temperature levels to evaluate the possibility of a skewed (mis-scaled) sensor.
    • When diagnosing for an intermittent short or open condition, massage the wiring harness while watching the test equipment for a change.
    • Inspect the transmission 20-way connector for transmission fluid.

Test Description

The numbers below refer to the step numbers on the diagnostic table.

  1. This step tests for an intermittent short or open condition in the engine wiring harness. The test light is used as a resistor in the circuit.

  2. This step determines if the PCM or the TFT sensor is causing a steady, unchanging TFT reading.

DTC P0711 Transmission Fluid Temperature (TFT) Sensor Circuit -- Range/Performance (2.4L)

Step

Action

Value(s)

Yes

No

1

Was the Powertrain On-Board Diagnostic (OBD) System Check performed?

--

Go to Step 2

Go to Powertrain OBD System Check

2

Have you performed the transmission fluid checking procedure?

--

Go to Step 3

Go to Transmission Fluid Check

3

  1. Install the Scan Tool .
  2. With the engine OFF, turn the ignition switch to the RUN position.
  3. Important: Before clearing the DTCs, use the scan tool in order to record the Failure Records for reference. Using the Clear Info function will erase the stored Failure Records from the PCM.

  4. Record the DTC Failure Records, then clear the DTC(s).
  5. Select TFT on the scan tool.
  6. Drive the vehicle and observe the scan tool for either of the following fail conditions:
  7. • The TFT does not change more than 1.5°C (2.7°F) in 80 seconds since startup.
    • The TFT changes more than 20°C (36°F) in 0.200 second, 14 times within 7 seconds (unrealistic change).

Did either of the fail conditions occur?

--

Go to Step 4

Go to Diagnostic Aids

4

Did the scan tool display a condition in which the TFT does not change by more than the specified value in 80 seconds since startup?

1.5°C (2.7°F)

Go to Step 6

Go to Step 5

5

  1. Turn the ignition OFF.
  2. Disconnect the Transmission 20-way connector.
  3. Install the J 39775 Jumper Harness on the engine side of the 20-way connector.
  4. Using the J 35616-A Connector Test Adapter Kit, connect a test light from terminal L to terminal M.
  5. Turn the ignition switch to the RUN position.
  6. While observing the scan tool display, move or massage the engine wiring harness from PCM connectors C1 and C2 to the Transmission 20-way connector.

Does the TFT change by more than the specified value?

20°C (36°F)

Go to Step 7

Go to Step 8

6

  1. Turn the ignition OFF.
  2. Disconnect the Transmission 20-way connector.
  3. Turn the ignition switch to the RUN position.

Did the scan tool display a condition in which the TFT does not change by more than the specified value in 80 seconds since startup?

1.5°C (2.7°F)

Go to Step 11

Go to Step 10

7

Inspect circuits 1227 and 407 of the engine wiring harness for an intermittent open or short condition.

Refer to Troubleshooting Procedures in the Electrical Diagnosis Section.

Did you find and correct the condition?

--

Go to Step 12

Go to Step 11

8

Inspect the automatic transmission wiring harness for an intermittent open or short condition in circuits 1227 and 452.

Refer to Troubleshooting Procedures in the Electrical Diagnosis Section.

Did you find the condition?

--

Go to Step 9

Go to Step 10

9

Replace the Automatic Transmission Wiring Harness.

Refer to Automatic Transmission Wiring Harness Replacement in the Automatic Transmission On-Vehicle Service Section.

Is the replacement complete?

--

Go to Step 12

--

10

Replace the TFT Sensor (this is part of the TFP Val. Position Sw.).

Refer to Automatic Transmission Fluid Pressure Manual Valve Position Switch Replacement in the Automatic Transmission On-Vehicle Service Section.

Is the replacement complete?

--

Go to Step 12

--

11

Replace the PCM.

Refer to PCM Replacement/Programming.

Is the replacement complete?

--

Go to Step 12

--

12

In order to verify your repair, perform the following procedure:

  1. Select DTC.
  2. Select Clear Info.
  3. Drive the vehicle and ensure the following conditions are met:
  4. • The TFT changes by more than 2.25°C (4°F) for 5 seconds since startup.
    • The TFT does not change by more than 20°C (36°F) within 0.200 second for a period of at least 11 seconds.
  5. Select Specific DTC. Enter DTC P0711.

Has the test run and passed?

--

System OK

Begin the diagnosis again. Go to Step 1

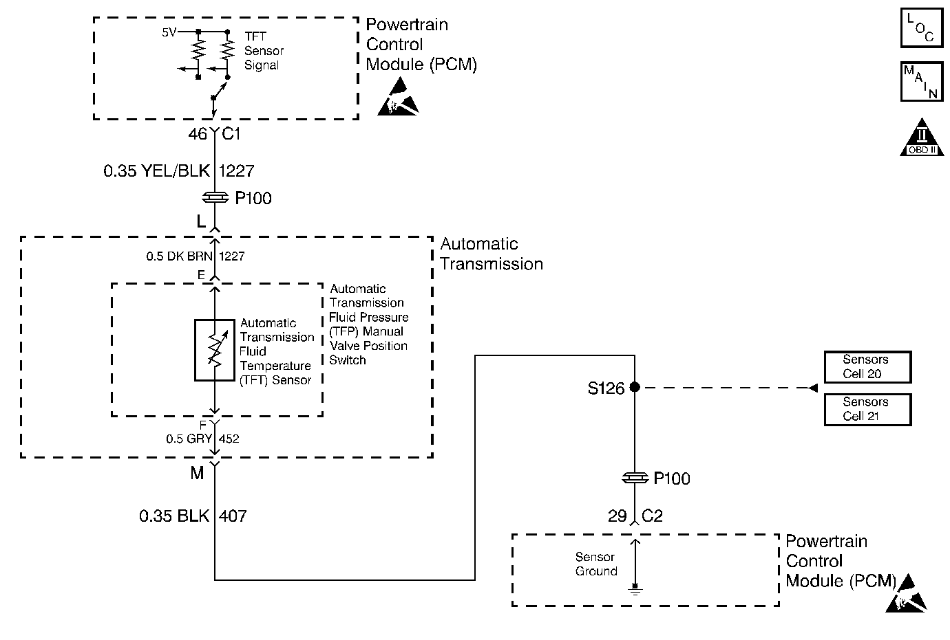
DTC P0711 TFT Sensor Circuit Range/Performance 3.1L


Object Number: 100603  Size: MF

Circuit Description

The Automatic Transmission Fluid Temperature (TFT) sensor is a negative coefficient thermistor. When the transmission fluid is cold, the sensor resistance is high. As the transmission fluid warms, the sensor resistance decreases. This diagnostic monitors the TFT circuit. The circuit may be functional, but not in the normal operating range. This diagnostic indicates stuck, erratic, intermittent, or skewed values, indicating poor system performance. The TFT range is -40 to +151°C (-40 to +305°F).

When the PCM detects an intermittent voltage or no voltage change in the TFT sensor circuit, then DTC P0711 sets. DTC P0711 is a type B DTC.

Conditions for Setting the DTC

    • No A/T OSS DTCs P0502 or P0503.
    • No A/T ISS DTCs P0716 or P0717.
    • The transmission fluid temperature at start-up is -40 to 21°C (-40 to 70°F).
    • System voltage is 9-16 volts.
    • The engine run time is greater than 5 minutes.
    • The vehicle speed is greater than 8 km/h (5 mph) for 6 minutes and 49 seconds cumulatively.
    • The TCC slip is greater than 300 RPM for 6 minutes cumulatively.
    • The engine coolant temperature is greater than 70°C (158°F).
    • The engine coolant temperature has changed by more than 50°C (90°F) since start-up.

Failure Criteria

Case 1:

The change in transmission fluid temperature is less than 1.5°C (2°F) since start-up for 1 minute and 20 seconds.

Case 2:

The change in transmission fluid temperature is greater than 20°C (36°F) within 200 milliseconds; 14 times within 7 seconds.

Action Taken When the DTC Sets

    • The PCM illuminates the Malfunction Indicator Lamp (MIL).
    • The PCM freezes shift adapts from being updated.
    • The PCM calculates a default transmission fluid temperature based on engine coolant temperature, manifold air temperature and engine run time.
    • DTC P0711 is stored in the PCM history.

Conditions for Clearing the DTC

    • A scan tool can clear the DTC from the PCM history. The PCM clears the DTC from the PCM history if the vehicle completes 40 warm-up cycles without a failure reported.
    • The PCM cancels the DTC default actions when the fault no longer exists and the ignition is OFF long enough in order to power down the PCM.

Diagnostic Aids

    • Inspect the wiring at the PCM, the transmission 20-way connector, the TFP Val. Position Sw. 6-way connector, and all other circuit connecting points for the following conditions:
       - A bent terminal
       - A backed out terminal
       - A damaged terminal
       - Poor terminal tension
       - A chafed wire
       - A broken wire inside the insulation
       - Moisture intrusion
       - Corrosion
    • Test the TFT sensor at various temperature levels to evaluate the possibility of a skewed (mis-scaled) sensor.
    • When diagnosing for an intermittent short or open condition, massage the wiring harness while watching the test equipment for a change.
    • Inspect the transmission 20-way connector for transmission fluid.

Test Description

The numbers below refer to the step numbers on the diagnostic table.

  1. This step tests for an intermittent short or open condition in the engine wiring harness. The test light is used as a resistor in the circuit.

  2. This step determines if the PCM or the TFT sensor is causing a steady, unchanging TFT reading.

DTC P0711 Transmission Fluid Temperature (TFT) Sensor Circuit -- Range/Performance (3.1L)

Step

Action

Value(s)

Yes

No

1

Was the Powertrain On-Board Diagnostic (OBD) System Check performed?

--

Go to Step 2

Go to Powertrain OBD System Check

2

Have you performed the transmission fluid checking procedure?

--

Go to Step 3

Go to Transmission Fluid Check

3

  1. Install the Scan Tool .
  2. With the engine OFF, turn the ignition switch to the RUN position.
  3. Important: Before clearing the DTC(s), use the scan tool in order to record the Failure Records for reference. Using the Clear Info function will erase the stored Failure Records from the PCM.

  4. Record the DTC Failure Records, then clear the DTC(s).
  5. Select TFT on the scan tool.
  6. Drive the vehicle and observe the scan tool for either of the following fail conditions:
  7. • The TFT does not change more than 1.5°C (2.7°F) in 80 seconds since startup.
    • The TFT changes more than 20°C (36°F) in 0.200 second, 14 times within 7 seconds (unrealistic change).

Did either of the fail conditions occur?

--

Go to Step 4

Go to Diagnostic Aids

4

Did the scan tool display a condition in which the TFT does not change by more than the specified value in 80 seconds since startup?

1.5°C (2.7°F)

Go to Step 6

Go to Step 5

5

  1. Turn the ignition OFF.
  2. Disconnect the Transmission 20-way connector.
  3. Install the J 39775 Jumper Harness on the engine side of the 20-way connector.
  4. Using the J 35616-A Connector Test Adapter Kit, connect a test light from terminal L to terminal M.
  5. Turn the ignition switch to the RUN position.
  6. While observing the scan tool display, move or massage the engine wiring harness from PCM connectors C1 and C2 to the Transmission 20-way connector.

Does the TFT change by more than the specified value?

20°C (36°F)

Go to Step 7

Go to Step 8

6

  1. Turn the ignition OFF.
  2. Disconnect the Transmission 20-way connector.
  3. Turn the ignition switch to the RUN position.

Did the scan tool display a condition in which the TFT does not change by more than the specified value in 80 seconds since startup?

1.5°C (2.7°F)

Go to Step 11

Go to Step 10

7

Inspect circuits 1227 and 452 of the engine wiring harness for an intermittent open or short condition.

Refer to Troubleshooting Procedures in the Electrical Diagnosis Section.

Did you find and correct the condition?

--

Go to Step 12

Go to Step 11

8

Inspect the automatic transmission wiring harness for an intermittent open or short condition in circuits 1227 and 452.

Refer to Troubleshooting Procedures in the Electrical Diagnosis Section.

Did you find the condition?

--

Go to Step 9

Go to Step 10

9

Replace the Automatic Transmission Wiring Harness.

Refer to Automatic Transmission Wiring Harness Replacement in the Automatic Transmission On-Vehicle Service Section.

Is the replacement complete?

--

Go to Step 12

--

10

Replace the TFT Sensor (this is part of the TFP Val. Position Sw.).

Refer to Automatic Transmission Fluid Pressure Manual Valve Position Switch Replacement in the Automatic Transmission On-Vehicle Service Section.

Is the replacement complete?

--

Go to Step 12

--

11

Replace the PCM.

Refer to PCM Replacement/Programming.

Is the replacement complete?

--

Go to Step 12

--

12

In order to verify your repair, perform the following procedure:

  1. Select DTC.
  2. Select Clear Info.
  3. Drive the vehicle and ensure the following conditions are met:
  4. • The TFT changes by more than 2.25°C (4°F) for 5 seconds since startup.
    • The TFT does not change by more than 20°C (36°F) within 0.200 second for a period of at least 11 seconds.
  5. Select Specific DTC. Enter DTC P0711.

Has the test run and passed?

--

System OK

Begin the diagnosis again. Go to Step 1