GM Service Manual Online
For 1990-2009 cars only
Makes
🢒
Chevrolet
🢒
2000
🢒
Malibu
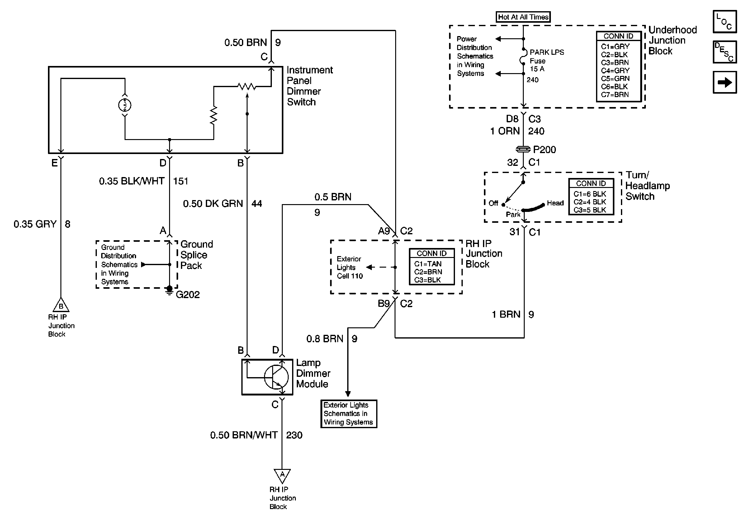
🢒 Instrument Panel Dimmer Switch and Lamp Dimmer Module
Instrument Panel Dimmer Switch and Lamp Dimmer Module
Instrument Panel Dimmer Switch and Lamp Dimmer Module
Lighting Systems Components
Interior Lights Dimming Circuit Description
Instrument Panel Lamps
Power Distribution Schematics
Exterior Lights Schematics
Exterior Lights Schematics
Ground Distribution Schematics
Instrument Panel Lamps
Instrument Panel Lamps