GM Service Manual Online
For 1990-2009 cars only
Makes
🢒
Chevrolet
🢒
2001
🢒
Malibu
🢒
Body and Accessories
🢒
Lighting Systems
🢒 Interior Lights Dimming Schematics
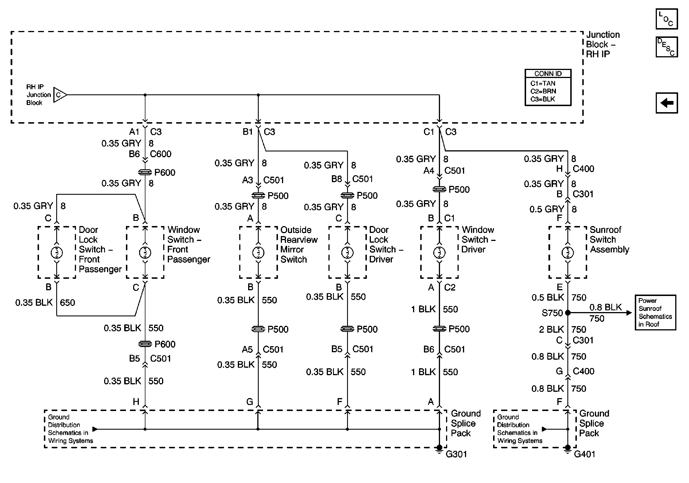
Figure
1:
Dimmer Switch
Master Electrical Component List
Interior Lighting Systems Description and Operation
Panel Dimming
AUX POWER/CIGAR, PARK LPS, PCM BATT Fuses, PARK LAMP Relay
(Powers, Grounds, and Communication)
Interior Accessories
Panel Dimming
Panel Dimming
G202
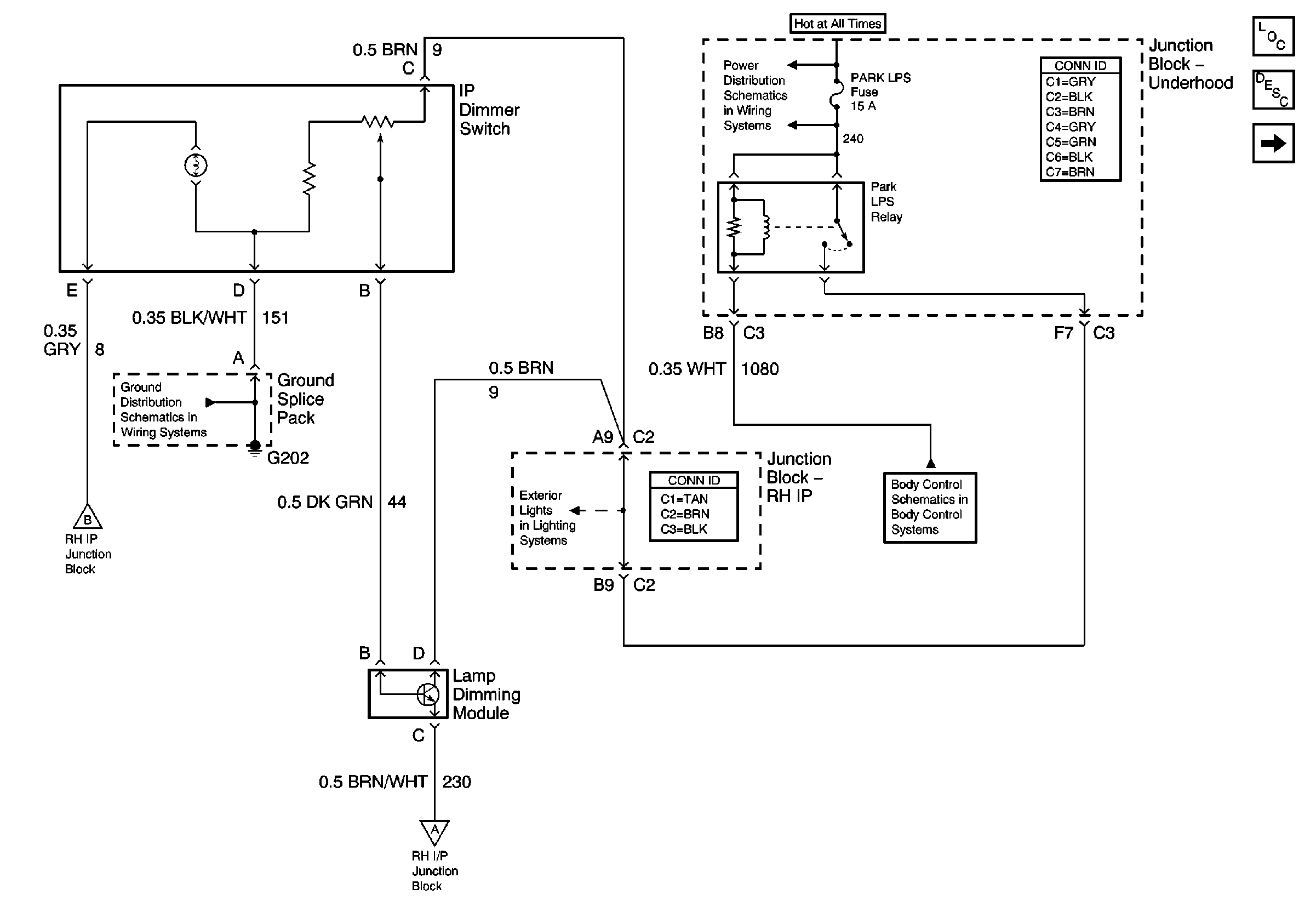
Figure
2:
Panel Dimming
Master Electrical Component List
Interior Lighting Systems Description and Operation
Door Dimming
Dimmer Switch
Dimmer Switch
Door Dimming
Dimmer Switch
G201
G202
G202
G201
G202
G201
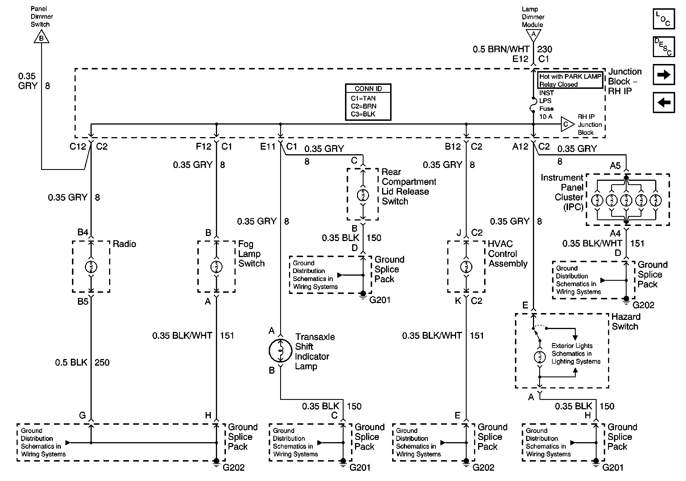
Figure
3:
Door Dimming
Master Electrical Component List
Interior Lighting Systems Description and Operation
Panel Dimming
Power Sunroof
G401
G301
Panel Dimming