GM Service Manual Online
For 1990-2009 cars only
Makes
🢒
Chevrolet
🢒
2005
🢒
Malibu
🢒 Horns
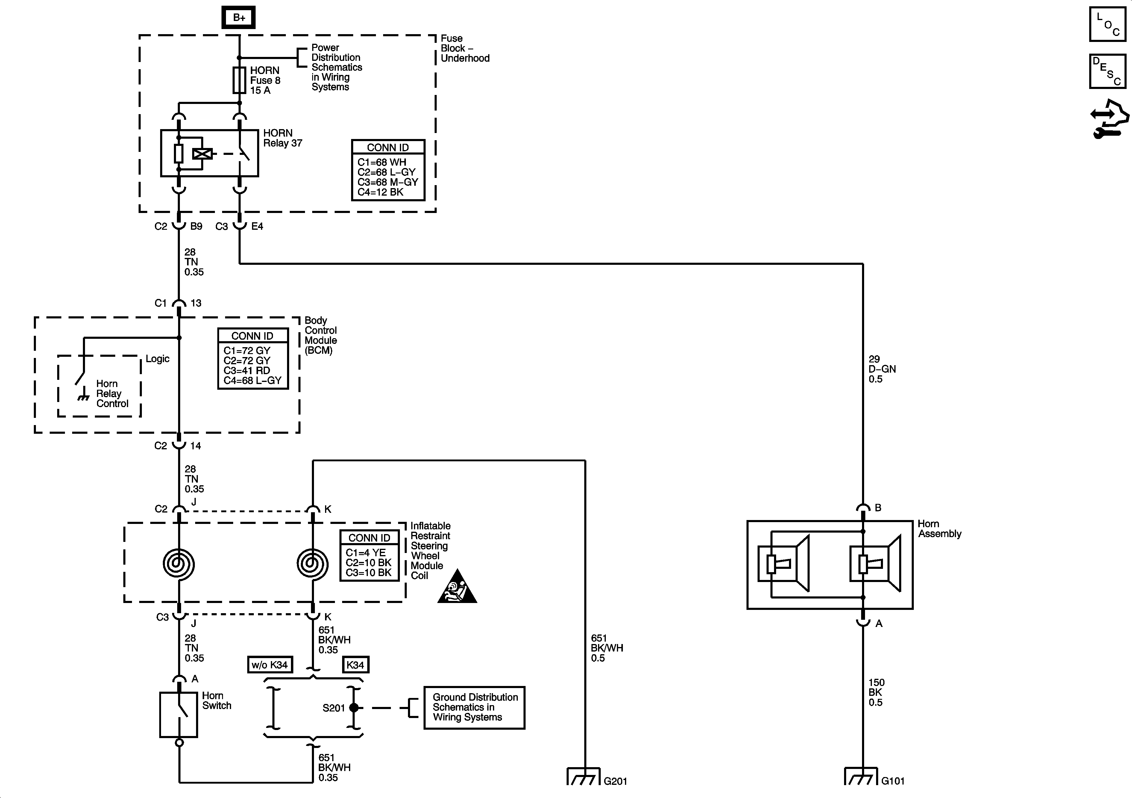
Horns
Master Electrical Component List
Horns System Description and Operation
Control Module References
B+ Bussing
SIR Caution for Zoning
G201
G201
G101 and G102