GM Service Manual Online
For 1990-2009 cars only

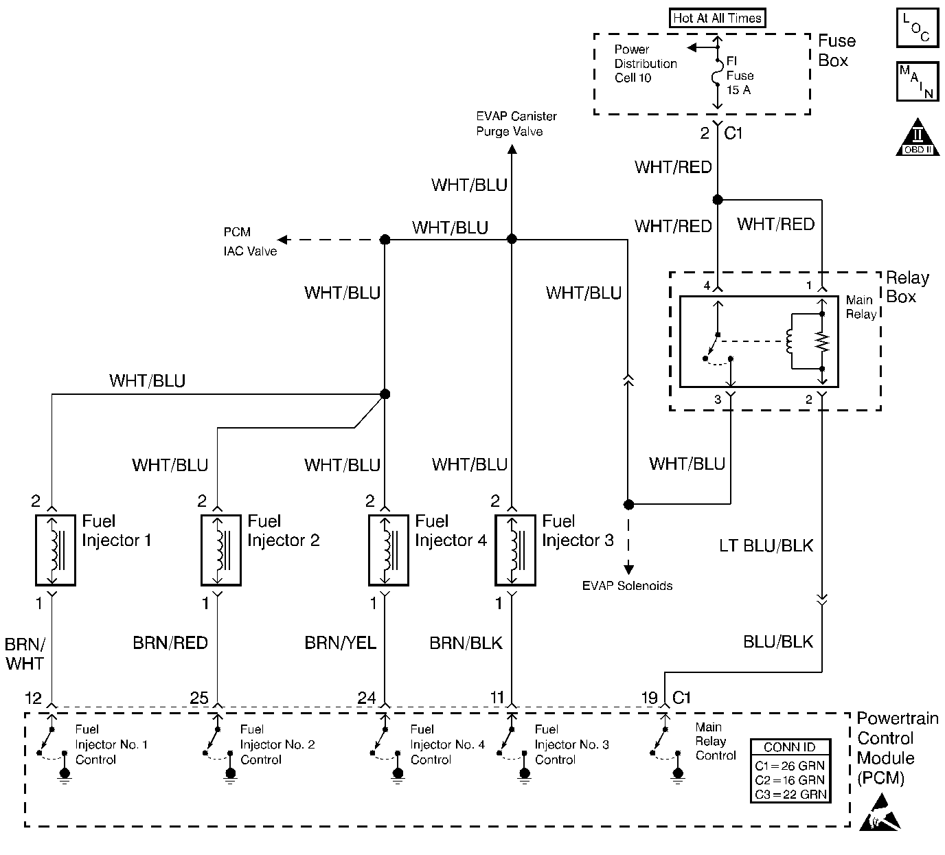
Object Number: 281960  Size: LF
Engine Controls Components
Cell 21: Fuel Injectors
OBD II Symbol Description Notice
Handling ESD Sensitive Parts Notice

Circuit Description

The powertrain control module (PCM) controls each individual fuel injector sequentially. The PCM energizes the solenoid coil of the fuel injectors. When energized the fuel injector solenoid operates the solenoid plunger allowing pressurized fuel to be injected into the intake port of the cylinder. The fuel pump will pressurize the fuel rail and the fuel injectors as long as the engine is cranking, and the PCM is receiving ignition system reference pulses. The fuel pump will stop after 2 seconds if the PCM does not receive any ignition system reference pulses. The PCM depends on crankshaft position sensor and camshaft position sensor inputs in order to determine when to energize the fuel injectors. The PCM depends primarily on engine speed and information sensor inputs in order to determine how long to energize the fuel injectors.

Diagnostic Aids

Check for any of the following conditions:

    • Water, contaminated fuel, or inferior quality fuel can cause a no start or hard start condition even though the fuel injectors and circuitry are OK.
    • Check for a faulty spray pattern from the fuel injector nozzle if both the fuel injector solenoid and the fuel injector circuit are OK.
    • A leaking or stuck closed (blocked) fuel injector can cause a fuel related engine misfire or performance concern. Refer to Sequential Multiport Fuel Injector Balance Test in order to check the operation of the fuel injectors.
    • The fuel injectors may spray fuel, but not enough fuel to operate the engine. Check the engine coolant temperature (ECT) sensor reading with a scan tool. The indicated temperature should be close to the actual engine temperature in order for the PCM to deliver the correct amount of fuel.
    • Normal fuel injector resistance is 12-13 ohms at 20°C (68°F). Refer to Fuel Injector Solenoid Coil Test - Engine Coolant Temperature Between 10-35 Degrees C (50-95 Degrees F) .
    • Inspect the camshaft timing belt for proper installation and operation. An engine with no injector pulse on two injectors while cranking the engine may have incorrect valve timing. Incorrect valve timing can affect the phasing of the CKP sensor and CMP sensor signals, resulting in no fuel injector pulse to the fuel injectors.

An intermittent malfunction may be caused by a fault in the fuel injector electrical circuit. Inspect the wiring harness and components for any of the following conditions:

    • Backed out terminals.
    • Improper mating of terminals.
    • Broken electrical connector locks.
    • Improperly formed or damaged terminals.
    • Faulty terminal to wire connections.
    • Physical damage to the wiring harness.
    • Broken conductor inside the wire insulation.
    • Corrosion of electrical connections, splices, or terminals.

Test Description

The numbers below refer to the step numbers in the Diagnostic Table.

  1. The Powertrain OBD System Check prompts the technician to complete some basic checks and store the freeze frame data on the scan tool if applicable. This creates an electronic copy of the data taken when the fault occurred. The information is then stored in the scan tool for later reference.

  2. This step checks if the PCM is controlling the fuel injector signals.

  3. This step checks for a short in the fuel injector control circuit.

  4. This step checks for voltage at the fuel injector.

  5. This step checks for an open in fuel injector control circuit or for a faulty PCM.

Step

Action

Value(s)

Yes

No

1

Did you perform the Powertrain On-Board Diagnostic System Check?

--

Go to Step 2

Go to Powertrain On Board Diagnostic (OBD) System Check

2

Important: This table assumes that the MIL and the DLC function normally. Check that MIL operation and DLC communication is OK before using this table.

  1. Turn OFF the ignition.
  2. Disconnect all four fuel injector electrical connectors.
  3. Install a J 34730-2B injector test lamp or an equivalent into each fuel injector harness connector.
  4. Observe the injector test lamp for each injector while cranking the engine.

Did the injector test lamp flash for each injector while cranking the engine?

--

Go to Fuel Injector Solenoid Coil Test - Engine Coolant Temperature Between 10-35 Degrees C (50-95 Degrees F)

Go to Step 3

3

Was the injector test lamp illuminated all the time (for any injector circuit) while cranking the engine?

--

Go to Step 4

Go to Step 5

4

  1. Check for a short to ground in the faulty fuel injector control circuit between the PCM and the fuel injector.
  2. Repair as necessary. Refer to Wiring Repairs in Wiring Systems.

Was a repair necessary?

--

Go to Step 11

Go to 10

5

  1. Remove the injector test lamp from the fuel injector electrical connector.
  2. Connect a test lamp from ground to the ignition positive voltage side of the fuel injector harness connector that did not flash.
  3. Turn ON the ignition, leaving the engine OFF.

Did the test lamp illuminate?

--

Go to Step 6

Go to Step 8

6

  1. Connect one end of a test lamp to the control side of the fuel injector harness connector that did not flash.
  2. Connect the other end of the test lamp to B+.
  3. Observe the test lamp while cranking the engine.

Does the test lamp flash while cranking the engine?

--

Go to Step 7

Go to Step 9

7

Repair the faulty electrical connections at the fuel injector harness connector. Refer to Wiring Repairs in Wiring Systems.

Is the action complete?

--

Go to Step 11

--

8

Repair the open in the ignition feed circuit between the fuel injector and the main relay. Refer to Wiring Repairs in Wiring Systems.

Is the action complete?

--

Go to Step 11

--

9

  1. Check for an open in the faulty fuel injector control circuit.
  2. Repair as necessary. Refer to Wiring Repairs in Wiring Systems.
  3. Repeat steps 2 thru 9 until the injector test lamp flashes in all 4 fuel injector circuits.

Was a repair necessary?

--

Go to Step 11

Go to Step 10

10

Replace the PCM. Refer to Powertrain Control Module Replacement .

Is the action complete?

--

Go to Step 11

--

11

Operate the vehicle within the conditions under which the original symptom was noted.

Does the system now operate properly?

--

System OK

Go to Diagnostic Aids