GM Service Manual Online
For 1990-2009 cars only
Makes
🢒
Chevrolet
🢒
2000
🢒
Metro
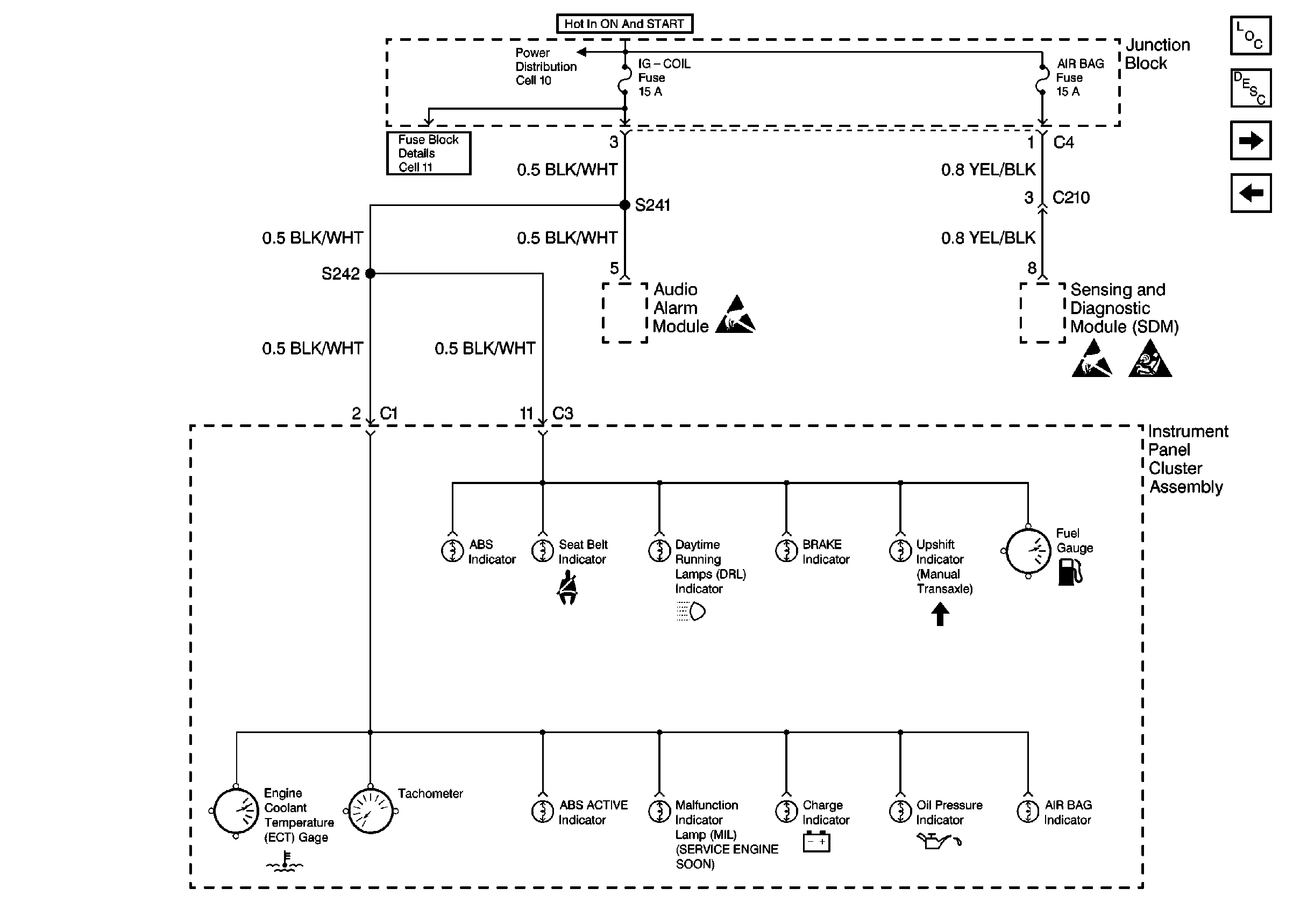
🢒 Cell 11: Audio Alarm Module
Cell 11: Audio Alarm Module
Cell 11: Audio Alarm Module
Power and Grounding Components
Power and Grounding Description
Cell 11: Front and Rear Wiper Motors
Cell 11: Heated Oxygen Sensor
Power Distribution Schematics
Fuse Block Schematics
Handling ESD Sensitive Parts Notice
Handling ESD Sensitive Parts Notice
SIR Handling Caution