GM Service Manual Online
For 1990-2009 cars only

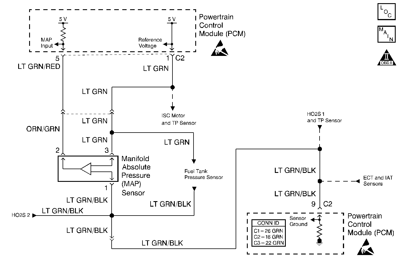
Object Number: 70339  Size: MF
Engine Controls Components
Cell 20: Engine Data Sensors
OBD II Symbol Description Notice
Handling ESD Sensitive Parts Notice
Handling ESD Sensitive Parts Notice

Circuit Description

The manifold absolute pressure (MAP) sensor measures the change in the intake manifold pressure. The powertrain control module (PCM) provides a 5 volt reference voltage to the MAP sensor. The MAP sensor changes the reference voltage in response to changes in engine load and in engine speed. The PCM monitors the MAP sensor voltage. A low voltage reading at the PCM indicates low manifold pressure. A high voltage reading at the PCM indicates high manifold pressure.

Condition for Running the DTC

    • The engine is running.
    • The engine is in a closed loop.
    • The engine speed is steady.

Conditions for Setting the DTC

    • A high voltage input at the PCM which indicates that the manifold absolute pressure is 130 kPa or more.
    • The above condition is met for at least 0.5 seconds.

Action Taken When the DTC Sets

    • The PCM illuminates the malfunction indicator lamp (MIL).
    • The PCM records the operating conditions at the time that the diagnostic fails. The Freeze Frame buffer stores this information.
    • The PCM enters the Fail-Safe Function and depends on the TP sensor and on engine speed inputs while stopping EGR control and EVAP purge control.

Conditions for Clearing the MIL/DTC

    • The MIL turns OFF after three consecutive passing trips without a fault present.
    • A History DTC clears after 40 consecutive warm-up cycles without a fault.
    • Use the Clear DTC Information function on the scan tool, or disconnect the PCM battery feed in order to clear the DTC.

Diagnostic Aids

Check for any of the following conditions:

    • Check for a leaking vacuum hose to the MAP sensor.
    • Check the MAP filter for damage, for water contamination, and for vapor contamination.
    • If a DTC P0108, P0113, P0118, and P0123 are set together, the cause could be an open ground circuit.
    • A 5 volt reference circuit that is shorted to voltage may set a DTC P0108.
    • A faulty electrical connection to the PCM.

A fault in the MAP sensor electrical circuit may cause an intermittent malfunction. Inspect the wiring harness and the components for any of the following conditions:

    • Backed out terminals
    • Incorrect mating of terminals
    • Broken electrical connector locks
    • Incorrectly formed terminals or damaged terminals
    • Faulty terminal-to-wire connections
    • Physical damage to the wiring harness
    • A broken wire inside the insulation
    • Corrosion of electrical connections, of splices, or of terminals

If a DTC P0108 cannot be duplicated, the Freeze Frame data can be useful in determining vehicle operating conditions when the DTC was set.

Use the following MAP Conversion table in order to view the relationship between manifold pressure (vacuum), MAP sensor kPa and MAP sensor circuit voltage as displayed on the scan tool.

Manifold Pressure

MAP kPa Display

MAP Volts Display

Sea Level

99

4.75

5 in Hg

82

3.93

10 in Hg

64

3.07

15 in Hg

48

2.30

20 in Hg

30

1.44

Test Description

The numbers below refer to the step numbers in the Diagnostic Table.

  1. The Powertrain OBD system check prompts the technician to complete some basic checks and store the Freeze Frame data on the scan tool if applicable. This creates an electronic copy of the data taken when the fault occurred. The information is then stored in the scan tool for later reference.

  2. This step determines that the fault is present.

  3. This step checks for the correct input circuit voltage. The scan tool MAP sensor voltage display will indicate 6.99 volts with the MAP sensor disconnected (open in the sensor input circuit). This is caused by the scan tool software and should be considered normal. Ignore the scan tool voltage and use the DMM for all voltage checks when diagnosing a DTC P0108.

  4. This step checks for an open in the MAP sensor ground circuit.

  5. Check for an open in the ground circuit between the sensor and splice S164. If the fault in the ground circuit is between the PCM and the splice, other DTCs would be set.

Step

Action

Value(s)

Yes

No

1

Did you perform the Powertrain On-Board Diagnostic System Check?

--

Go to Step 2

Go to Powertrain On Board Diagnostic (OBD) System Check

2

  1. Turn ON the ignition, leaving the engine OFF.
  2. Install a scan tool.
  3. With the throttle closed, select the MAP sensor parameter on the scan tool.

Is the MAP sensor display at or above the specified value?

130 kPa

Go to Step 4

Go to Step 3

3

  1. Turn ON the ignition, leaving the engine OFF.
  2. Perform the scan tool Clear DTC Information function.
  3. Operate the vehicle within the Freeze Frame conditions as noted.

Is the MAP sensor display above the specified value?

130 kPa

Go to Step 4

Go to Diagnostic Aids

4

  1. Turn OFF the ignition.
  2. Disconnect the MAP sensor electrical connector.
  3. Turn ON the ignition, leaving the engine OFF.
  4. Measure the voltage from the MAP sensor signal circuit to ground (harness side) with a DMM.

Is the voltage within the specified value?

4.9- 5.0 Volts

Go to Step 7

Go to Step 5

5

  1. Check for an open or a short to voltage in the MAP signal circuit between the PCM and the MAP sensor.
  2. Repair as necessary. Refer to Wiring Repairs in Wiring Systems.

Was a repair necessary?

--

Go to Step 11

Go to Step 6

6

  1. Inspect the PCM and the MAP sensor electrical connectors for faulty terminal contact.
  2. Repair as necessary.

Was a repair necessary?

--

Go to Step 11

Go to Step 10

7

Measure the voltage from the MAP sensor signal circuit to the MAP sensor ground circuit (harness side) with the DMM.

Is the voltage between the specified value?

4.9-5.0 Volts

Go to Step 9

Go to Step 8

8

  1. Check for an open in the MAP sensor ground circuit.
  2. Repair as necessary. Refer to Wiring Repairs in Wiring Systems.

Was a repair necessary?

--

Go to Step 11

Go to Step 10

9

Replace the MAP sensor. Refer to Manifold Absolute Pressure Sensor Replacement .

Is the action complete?

--

Go to Step 11

--

10

Replace the PCM. Refer to Powertrain Control Module Replacement .

Is the action complete?

--

Go to Step 11

--

11

  1. Perform the scan tool Clear DTC Information function and road test the vehicle within the Freeze Frame conditions that set the DTC.
  2. Review the scan tool data and check for DTCs. The repair is complete if no DTCs are stored.

Are any DTCs displayed on the scan tool?

--

Go to the Applicable DTC Table

System OK