GM Service Manual Online
For 1990-2009 cars only

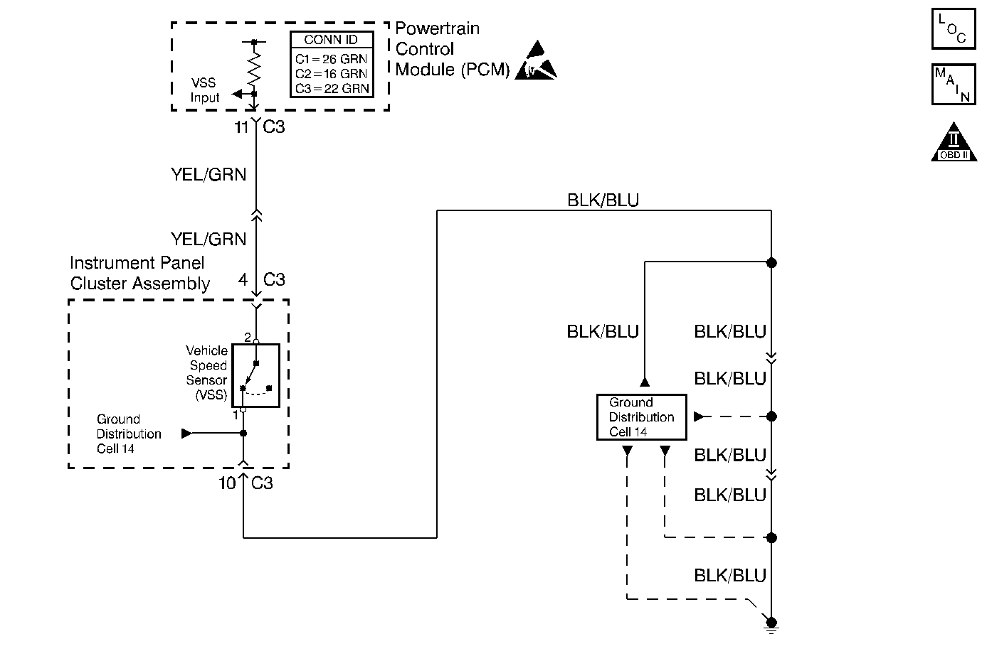
Object Number: 280724  Size: MF
Engine Controls Components
Cell 20: Engine Data Sensors
OBD II Symbol Description Notice
Handling ESD Sensitive Parts Notice

Circuit Description

The vehicle speed sensor (VSS) is located behind the I/P cluster assembly. The powertrain control module (PCM) supplies 5 volts to the VSS. The VSS incorporates a reed switch that opens and closes four times per revolution of the speedometer cable. The VSS signal voltage at the PCM toggles high and low when the reed switch opens and closes. The PCM converts the toggled high/low voltage into a vehicle speed reading that is displayed in km/h (mph).

Conditions for Running the DTC

Vehicle is operating in fuel cutoff mode.

Conditions for Setting the DTC

    • No vehicle speed sensor signal during fuel cutoff mode.
    • Condition is present for more than 4 seconds.

Action Taken When the DTC Sets

    • The PCM illuminates the malfunction indicator lamp (MIL) after two consecutive ignition cycles in which the diagnostic runs with the fault active.
    • The PCM records the operating conditions at the time the diagnostic fails. This information is stored in the Freeze Frame buffer.
    • The PCM enters the Fail-Safe Function and stops ISC operation.

Conditions for Clearing the MIL/DTC

    • The MIL turns OFF after three consecutively passing trips without a fault present.
    • A History DTC clears after 40 consecutive warm-up cycles without a fault.
    • Use the scan tool Clear DTC Information function or disconnect the PCM battery feed in order to clear the DTC.

Diagnostic Aids

Check for a faulty speedometer cable. A binding speedometer cable may set a false DTC P0500. Make sure that the speedometer cable is free from any restrictions and that the cable has a secure connection to the I/P cluster assembly.

An intermittent malfunction may be caused by a fault in the VSS electrical circuit. Inspect the wiring harness and components for any of the following conditions:

    • Backed out terminals
    • Improper mating of terminals
    • Broken electrical connector locks
    • Improperly formed or damaged terminals
    • Faulty terminal to wire connections
    • Physical damage to the wiring harness
    • A broken wire inside the insulation
    • Corrosion of electrical connections, splices, or terminals

If a DTC P0500 cannot be duplicated, the information included in the Freeze Frame data can be useful in determining vehicle operating conditions when the DTC was first set.

Test Description

The numbers below refer to the step numbers in the Diagnostic Table.

  1. The Powertrain OBD System Check prompts the technician to complete some basic checks and store the freeze frame data on the scan tool if applicable. This creates an electronic copy of the data taken when the fault occurred. The information is then stored in the scan tool for later reference.

  2. This step determines if the fault is present.

  3. This step checks for the 5 volt reference signal from the PCM. The VSS is located behind the I/P cluster assembly.

Step

Action

Value(s)

Yes

No

1

Did you perform the Powertrain On-Board Diagnostic System Check?

--

Go to Step 2

Go to Powertrain On Board Diagnostic (OBD) System Check

2

  1. Install a scan tool.
  2. Raise and suitably support the vehicle drive axles.
  3. Start the engine.
  4. Shift the vehicle into 1st gear.

Did the scan tool display a vehicle speed above the specified value?

0 km/h (0 mph)

Go to Step 3

Go to Step 4

3

  1. Lower the vehicle.
  2. Clear the scan tool information.
  3. Operate the vehicle within Freeze Frame conditions as specified.

Does the scan tool indicate a DTC P0500?

--

Go to Step 4

Go to Diagnostic Aids

4

  1. Turn OFF the ignition.
  2. Disconnect the I/P cluster assembly connector C3.
  3. Measure the voltage from the I/P cluster assembly connector C3 terminal 4 to ground (harness side) with a DMM.
  4. Turn ON the ignition, leaving the engine OFF.

Is the voltage within the specified value?

4 to 6 volts

Go to Step 5

Go to Step 7

5

Probe the I/P cluster assembly connector C3 terminal 10 with a test lamp connected to B+.

Did the test lamp illuminate?

--

Go to Step 6

Go to Step 8

6

  1. Check the I/P cluster printed circuit for cracks or bad connections.
  2. Repair as necessary.

Was a repair necessary?

--

Go to Step 11

Go to Step 9

7

  1. Check for an open or a short in the VSS signal circuit between the VSS and the PCM.
  2. Repair as necessary. Refer to Wiring Repairs in Wiring Systems.

Was a repair necessary?

--

Go to Step 11

Go to Step 10

8

Repair the open or the faulty connection in the VSS ground circuit. Refer to Wiring Repairs in Wiring Systems.

Is the action complete?

--

Go to Step 11

--

9

Replace the speedometer assembly. Refer to Instrument Cluster Replacement in Body and Accessories.

Is the action complete?

--

Go to Step 11

--

10

Replace the PCM. Refer to Powertrain Control Module Replacement .

Is the action complete?

--

Go to Step 11

--

11

  1. Perform the scan tool Clear DTC Information function and road test the vehicle within the Freeze Frame conditions that set the DTC.
  2. Review the scan tool data and check for DTCs. The repair is complete if no DTCs are stored.

Are any DTCs displayed on the scan tool?

--

Go to the Applicable DTC Table

System OK