GM Service Manual Online
For 1990-2009 cars only

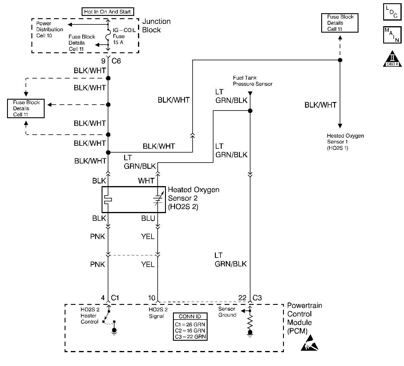
Object Number: 280874  Size: LF
Engine Controls Components
Cell 21: HO2S Sensors
OBD II Symbol Description Notice
Handling ESD Sensitive Parts Notice

Circuit Description

The heated oxygen sensors (HO2S) increase the amount of time that the sensor remains in a closed-loop fuel operation or in a catalyst monitoring operation. The oxygen sensor heater allows the post-catalyst HO2S 2 to maintain the high operating temperatures necessary for effective operation. The heater helps provide accurate oxygen content readings of the engine exhaust by the HO2S.

Conditions for Running the DTC

    • The engine coolant temperature is more than or equal to 80°C (176°F).
    • The engine is running at 2,000 RPM or more for at least 2 minutes.

Conditions for Setting the DTC

    • The resistor voltage is less than 2.5 volts with the heater off.
    • The resistor voltage is more than 0.31 volts with the heater on.
    • Either of the above conditions is present for 5 seconds.

Action Taken When the DTC Sets

    • The PCM illuminates the malfunction indicator lamp (MIL) after two consecutive ignition cycles in which the diagnostic runs with the fault active.
    • The PCM records the operating conditions at the time that the diagnostic fails. This information is stored in the Freeze Frame buffer.

Conditions for Clearing the DTC

    • The MIL turns OFF after 3 consecutive trips during which the diagnostic runs and does not detect a fault.
    • A History DTC clears after 40 consecutive warm-up cycles without a fault.
    • Use the Clear DTC Information function of the scan tool, or disconnect the PCM battery feed in order to clear the DTC.

Diagnostic Aids

Check for a faulty electrical connection to the PCM.

An intermittent malfunction may be caused by a fault in the electrical circuit of the HO2S 2. Inspect the wiring harness and the components for any of the following conditions:

    • Backed out terminals
    • Incorrect mating of terminals
    • Broken electrical connector locks
    • Incorrectly formed terminals or damaged terminals
    • Faulty terminal-to-wiring connections
    • Physical damage to the wiring harness
    • A broken wire inside the insulation
    • Corrosion of electrical connections, of splices, or of terminals

If DTC P0141 cannot be duplicated, the Freeze Frame data can be useful in determining the vehicle operating conditions when the DTC first set.

Test Description

The numbers below refer to the step numbers in the diagnostic table.

  1. The Powertrain (OBD) System Check prompts the technician to complete some basic checks, and to save the applicable Freeze Frame data on the scan tool. This creates an electronic copy of the data that was taken when the fault occurred. The scan tool saves the information for later reference.

  2. This step determines if the fault is present.

  3. The HO2S 2 heater is powered by the IG-COIL fuse that is located in the junction block.

  4. Measure the resistance of the heater portion of the HO2S 2.

  5. This step checks for a short to ground in the HO2S 2 heater circuit. If a problem is not found in the HO2S 2 heater circuit, the problem could be a faulty HO2S 2.

Step

Action

Value(s)

Yes

No

1

Did you perform the Powertrain On-Board Diagnostic (OBD) System Check?

--

Go to Step 2

Go to Powertrain On Board Diagnostic (OBD) System Check

2

  1. Turn ON the ignition, leaving the engine OFF.
  2. Perform the clear DTC information function on the scan tool.
  3. Operate the vehicle within the Freeze Frame conditions as noted.

Does the scan tool indicate DTC P0141?

--

Go to Step 3

Go to Diagnostic Aids

3

  1. Turn OFF the ignition.
  2. Disconnect the HO2S 2 electrical connector.
  3. Turn ON the ignition, leaving the engine OFF.
  4. Probe the harness side of the ignition feed circuit of the HO2S 2 connector with a test lamp that is connected to ground.

Is the test lamp ON?

--

Go to Step 4

Go to Step 6

4

  1. Turn OFF the ignition.
  2. Reconnect the HO2S 2 electrical connector.
  3. Disconnect the PCM electrical connectors.
  4. Turn ON the ignition, leaving the engine OFF.
  5. Measure the heater control voltage from the harness side of the HO2S 2 to ground with a DMM.

Is the voltage above the specified value?

10 V

Go to Step 5

Go to Step 7

5

  1. Turn OFF the ignition.
  2. Disconnect the HO2S 2 electrical connector.
  3. Measure the resistance between terminals 3 and 4 on the sensor side of the HO2S 2 pigtail with the DMM.

Is the HO2S 2 heater resistance within the specified value?

11.7-14.3 ohms at 20°C (68°F)

Go to Step 12

Go to Step 11

6

Inspect the IG-COIL fuse in the fuse block.

Is the fuse blown?

--

Go to Step 8

Go to Step 9

7

  1. Check the heater control circuit of the HO2S 2 for an open or for a short to ground.
  2. Repair as necessary. Refer to Wiring Repairs in Wiring Systems.

Was a repair necessary?

--

Go to Step 13

Go to Step 10

8

  1. Replace the faulty fuse, and check the ignition feed circuit for a short to ground.
  2. Repair as necessary.Refer to Wiring Repairs in Wiring Systems.

Was a repair necessary?

--

Go to Step 13

Go to Step 11

9

Repair the open in the ignition feed circuit. Refer to Wiring Repairs in Wiring Systems.

Is the action complete?

--

Go to Step 13

--

10

  1. Check the connections at the HO2S 2 electrical connector.
  2. Repair as necessary. Refer to Connector Repairs or Wiring Repairs to in Wiring Repairs.

Was a repair necessary?

--

Go to Step 13

Go to Step 11

11

Replace the HO2S 2. Refer to Heated Oxygen Sensor Replacement .

Is the action complete?

--

Go to Step 13

--

12

Replace the PCM.

Is the action complete?

--

Go to Step 13

--

13

  1. Perform the Clear DTC Information function on the scan tool, and road-test the vehicle within the Freeze Frame conditions which set the DTC.
  2. Review the scan tool data, and check the data for DTCs. The repair is complete if no DTCs are displayed.

Are any DTCs displayed on the scan tool?

--

Go to the applicable DTC table

System OK