GM Service Manual Online
For 1990-2009 cars only

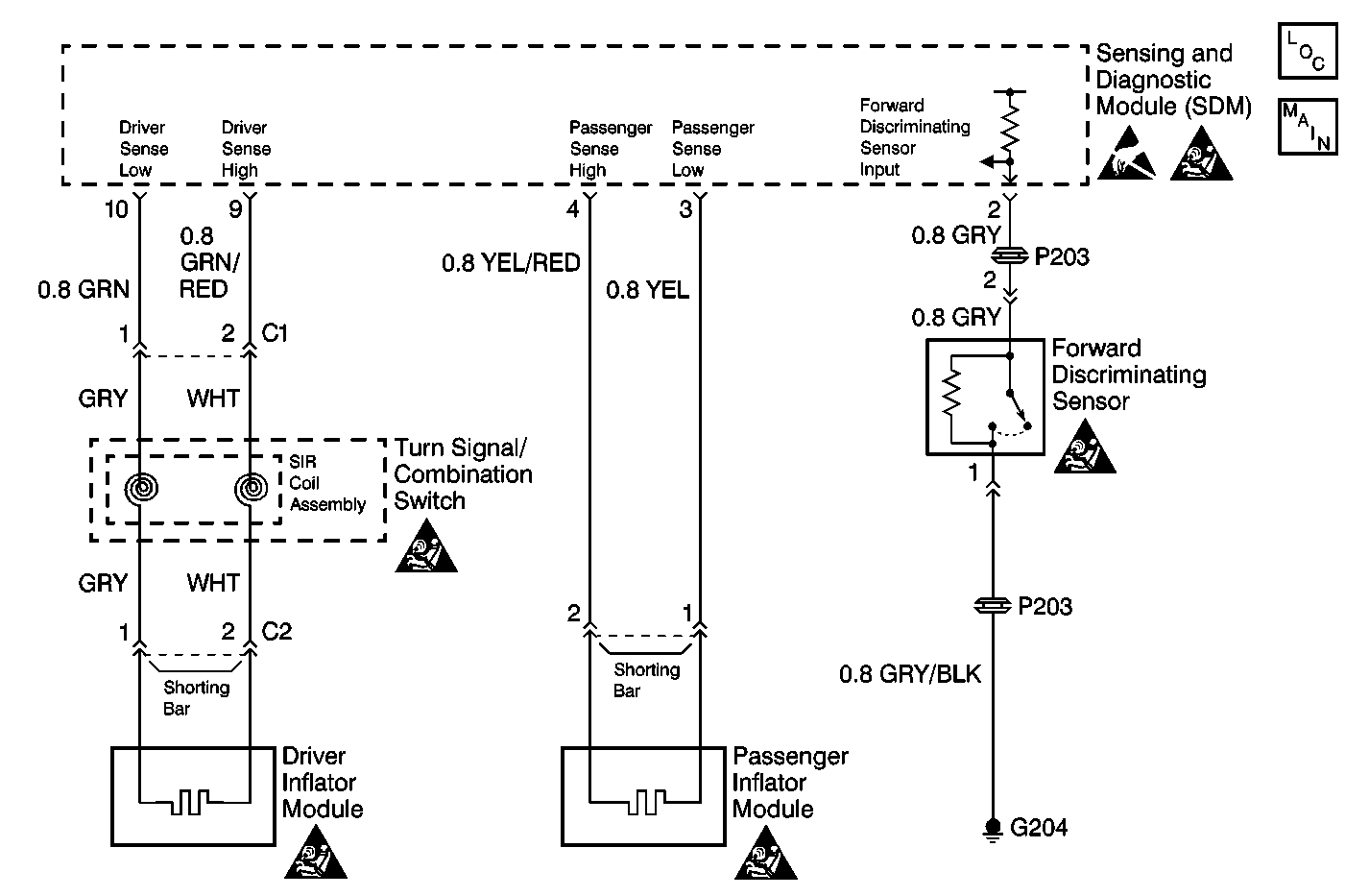
Object Number: 420272  Size: MF
SIR Handling Caution
SIR Handling Caution
SIR Handling Caution
SIR Handling Caution
SIR Handling Caution
SIR Components
SIR Schematics
Handling ESD Sensitive Parts Notice

Circuit Description

When you turn the ignition switch to the ON position, the Sensing and Diagnostic Module (SDM) performs tests in order to diagnose critical malfunctions. Next, the SDM measures IGNITION 1 voltage and the deployment loop voltages in order to verify the normal ranges. The SDM proceeds with the Resistance Measurement test. During one portion of the Resistance Measurement test, the SDM performs the following functions:

    • Grounds the Driver-Side Low circuit at terminal 10.
    • Connects the Driver Side High terminal 9 to an internal constant current source. This current produces proportional voltage drops in the deployment loop.
        Measures the voltage difference between the Driver Side High and the Driver Side Low.
    • Calculates the resistance of the driver deployment loop using the measured voltage.

Conditions for Setting the DTC

    • The driver deployment loops and the passenger deployment loops are not open.
    • The driver deployment loops and the passenger deployment loops are not shorted to voltage.
    • The driver deployment loop does not have a short to ground.
    • The driver deployment loop resistance is less than 1.8 ohms. The driver deployment loop consists of the following components:
       - The inflatable restraint steering wheel module.
       - The inflatable restraint steering wheel module coil.
       - The harness wiring of the GRN/RED wire.
       - The harness wiring of the GRN wire.
       - The connector terminal contact.

The Resistance Measurement test checks for this malfunction. This test only occurs once each ignition cycle if IGNITION 1 is within the normal operating voltage range.

Action Taken When the DTC Sets

    • The SDM sets a diagnostic trouble code.
    • The SDM turns ON the AIR BAG warning lamp.

Conditions for Clearing the DTC

    • Clear the Current DTC if the resistance of the driver deployment loop is more than 1.8 ohms and the ignition switch is cycled.
    • Clear the History DTC under the following conditions:
       - Use the scan tool in order to clear the DTC.
       - 250 malfunction-free ignition cycles have occurred.

When you issue a scan tool in order to clear the DTC and the malfunction is still present, the DTC will not appear until the next ignition cycle

Diagnostic Aids

The following conditions can cause an intermittent:

    • A short circuit between the GRN/RED wire and the GRN wire.
    • A short circuit between the GRN/RED wire and the YEL/RED wire.
    • A short circuit between the GRN/RED wire and the YEL wire.
    • A malfunctioning shorting bar on the connector of the inflatable restraint steering wheel module.
    • A malfunctioning shorting bar on the steering column connector of the inflatable restraint steering wheel module coil.

The diagnostic table directs the technician to note the entry value of DRIVER RESISTANCE. Compare the value of DRIVER RESISTANCE in order to determine if an intermittent condition exists.

If this table requests measurements, use the J 39200 Digital Multimeter with the correct terminal adapter from the J 35616 Connector Test Adapter Kit. If a check for correct connection is requested, refer to Testing for Intermittent Conditions and Poor Connections . If this table requests a wire repair, a connector repair, or a terminal repair, use the J-38125 Terminal Repair Kit, and refer to Wiring Repair .

DTC Table Test Description

The numbers below refer to step numbers on the diagnostic table.

  1. This test determines the deployment loop resistance that the Sensing and Diagnostic Module (SDM) measures.

  2. This test isolates the malfunction to one side of the yellow 2-way connector on the inflatable restraint steering wheel module coil. This connector is located near the base of the steering column.

  3. This test determines if the malfunction is in the inflatable restraint steering wheel module coil or in the inflatable restraint steering wheel module.

  4. This test checks for a short from the GRN/RED wire to the GRN wire.

  5. This test checks for a short from the GRN/RED wire to the YEL wire.

DTC B1022 Driver Deployment Loop Resistance Low

Step

Action

Values

Yes

No

1

Was the SIR Diagnostic System Check performed?

--

Go to Step 2

Go to SIR Diagnostic System Check

2

  1. Turn the ignition switch to the LOCK position.
  2. Connect a scan tool to the data link connector. Follow the directions in the instruction manual of the scan tool.
  3. Turn the ignition switch to the ON position.
  4. Request the SIR data list display.
  5. Record the DRIVER RESISTANCE on the repair order.
  6. Display the SIR diagnostic trouble codes.

Is DTC B1016 also current?

--

Go to Step 3

Go to Step 4

3

  1. Turn the ignition switch to the LOCK position.
  2. Disconnect the yellow connectors on the inflatable restraint steering wheel module and on the inflatable restraint IP module. These connectors are located under the steering wheel side cap and behind the IP compartment.
  3. Repair the short from the GRN/RED wire to the YEL/RED wire.

Is the circuit repair complete?

--

Go to Step 14

--

4

  1. Turn the ignition switch to the LOCK position.
  2. Disconnect the yellow 2-way connector on the inflatable restraint steering wheel module. This connector is located near the base of the steering column.
  3. Reconnect the yellow 2-way connector on the inflatable restraint steering wheel module.
  4. Verify that the connector is correctly seated and that the CPA is installed correctly.
  5. Turn the ignition switch to the ON position.
  6. Using the scan tool, request the SIR data list display. Read the DRIVER RESISTANCE.

Is the DRIVER RESISTANCE less than the specified value?

1.8 ohms

Go to Step 6

Go to Step 5

5

  1. Turn the ignition switch to the LOCK position
  2. Replace the yellow 2-way harness connector at the base of the steering wheel. Refer to SIR Connector (Plastic Body and Terminal Metal Pin) Repair portion of Wiring Repair .

Have you replaced the yellow 2-way harness connector?

--

Go to Step 14

--

6

  1. Turn the ignition switch to the LOCK position.
  2. Disconnect the yellow 2-way connectors on the inflatable restraint steering wheel module and on the inflatable restraint IP module. These connectors are located near the base of the steering column and behind the IP compartment.
  3. Connect the J 38715-A SIR Driver/Passenger Load Tool to the harness connectors of the inflatable restraint steering wheel module and of the inflatable restraint IP module.
  4. Turn the ignition switch to the ON position.
  5. Using the scan tool, request the SIR data list display, and read the DRIVER RESISTANCE.

Is DRIVER RESISTANCE less than the specified value?

1.8 ohms

Go to Step 10

Go to Step 7

7

  1. Turn the ignition switch to the LOCK position.
  2. Remove the inflatable restraint steering wheel module from the steering wheel. Refer to Inflatable Restraint Steering Wheel Module Replacement .
  3. Reconnect the 2-way connector at the base of the steering column.
  4. Connect the J 38715-A to the inflator module connector on the steering column.
  5. Turn the ignition switch to the ON position.
  6. Using the scan tool, request the SIR data list display, and read the DRIVER RESISTANCE.

Is DRIVER RESISTANCE less than the specified value?

1.8 ohms

Go to Step 9

Go to Step 8

8

  1. Turn the ignition switch to the LOCK position.
  2. Replace the inflatable restraint steering wheel module. Refer to Inflatable Restraint Steering Wheel Module Replacement .

Have you replaced the inflatable restraint steering wheel module?

--

Go to Step 14

--

9

  1. Turn the ignition switch to the LOCK position.
  2. Replace the inflatable restraint steering wheel module coil. Refer to Inflatable Restraint Steering Wheel Module Coil Replacement .

Have you replaced the inflatable restraint steering wheel module coil?

--

Go to Step 14

--

10

  1. Turn the ignition switch to the LOCK position.
  2. Disable the Sensing and Diagnostic Module (SDM).
  3. Disconnect the J 38715-A .
  4. Measure the resistance from the SDM harness connector terminal 9 to terminal 10.

Is the resistance reading less than the specified value?

OL

(Infinite)

Go to Step 11

Go to Step 12

11

  1. Turn the ignition switch to the LOCK position.
  2. Repair the short from the GRN/RED wire to the GRN wire.

Is the repair complete?

--

Go to Step 14

--

12

Measure the resistance from the SDM harness connector terminal 9 to terminal 3.

Is the resistance reading less than the specified value?

OL

(Infinite)

Go to Step 13

Go to AIR BAG Warning Lamp Comes On Steady

13

Repair the short from the GRN/RED wire to the YEL wire.

Is the repair complete?

--

Go to Step 14

--

14

Reconnect and mount all the SIR system components.

Have all the SIR components been reconnected and correctly mounted?

--

Go to Step 15

--

15

Clear the SIR diagnostic trouble codes.

Have you cleared all the SIR diagnostic trouble codes?

--

Go to SIR Diagnostic System Check

--