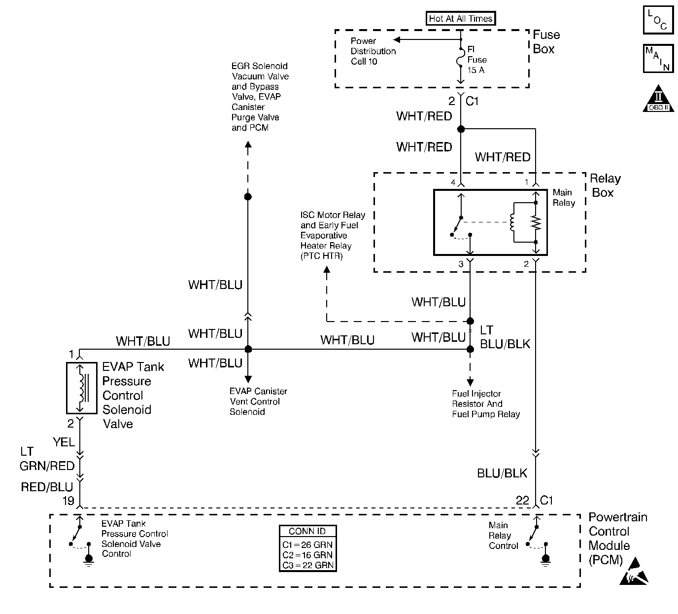
The tank pressure control valve is operated by a vacuum signal from the EVAP pressure control valve. The EVAP pressure control valve is controlled by the powertrain control module (PCM). The PCM opens the valve if the engine is running, and the fuel level is within a specified range. The valve opens in order to allow the flow of fuel vapors from the fuel tank to the EVAP canister. The DTC P1410 diagnostic determines if there is a failure in the valve.
| • | The engine is running at a steady speed. |
| • | The engine is operating in the Closed Loop mode. |
| • | The fuel tank level is between 25 percent and 75 percent. |
Low voltage indicated in the solenoid control circuit, with the fuel level higher than a specified value, when the diagnostic runs.
| • | The PCM illuminates the malfunction indicator lamp (MIL) after two consecutive ignition cycles in which the diagnostic runs with the fault active. |
| • | The PCM records the operating conditions at the time that the diagnostic fails. This information is stored in the Freeze Frame buffer. |
| • | The MIL turns OFF after 3 consecutive passing trips without a fault present. |
| • | A History DTC clears after 40 consecutive warm-up cycles without a fault. |
| • | Use the Clear DTC Information function, or disconnect the PCM battery feed in order to clear the DTC. |
Check for faulty electrical connections to the PCM.
A malfunctioning fuel level sensor may cause a DTC P1410 to set.
An intermittent malfunction may be caused by a fault in the electrical circuits of the EVAP pressure control valve . Inspect the wiring harness and the components for any of the following conditions:
| • | Backed out terminals |
| • | Incorrect mating of terminals |
| • | Broken electrical connector locks |
| • | Incorrectly formed terminals or damaged terminals |
| • | Faulty terminal-to-wire connections |
| • | Physical damage to the wiring harness |
| • | A broken wire inside the insulation |
| • | Corrosion of electrical connections, of splices, or of terminals |
If DTC P1410 cannot be duplicated, the Freeze Frame data can be useful in determining the vehicle operating conditions when the DTC was first set.
The numbers below refer to the step numbers in the diagnostic table.
The Powertrain OBD System Check prompts the technician to complete basic checks, and to store the Freeze Frame data on the scan tool if applicable. This creates an electronic copy of the data that was taken when the fault occurred. The information is stored in the scan tool for later reference.
This step checks the operation of the EVAP tank pressure control solenoid valve. The output control of the EVAP pressure control valve is disabled if any DTCs are stored, if engine speed is indicated, and until the engine reaches a temperature of at least 80°C (176°F).
This step checks for a stuck open valve and for a leaking valve.
Step | Action | Value(s) | Yes | No | ||||
|---|---|---|---|---|---|---|---|---|
Did you perform the Powertrain On-Board Diagnostic (OBD) System Check? | -- | |||||||
Does the test lamp illuminate only when the solenoid was commanded ON with the scan tool? | -- | |||||||
3 |
Was a repair necessary? | -- | ||||||
4 |
Was a necessary? | -- | ||||||
5 |
Is the resistance of the EVAP pressure control valve within the specified range? | 33 to 39 ohms at 20°C (68°F) | ||||||
|
Caution: Do not breathe the air through the EVAP component tubes or hoses. The fuel vapors inside the EVAP components may cause personal injury. Blow air into the side port of the EVAP pressure control valve. Does the air pass through the valve and out the port on the top of the EVAP pressure control valve? | -- | |||||||
7 |
Did the air pass through the valve and out the port on the top of the EVAP pressure control valve? | -- | ||||||
8 |
Was a repair necessary? | -- | Go to Diagnostic Aids | |||||
9 | Replace the EVAP pressure control valve. Refer to Evaporative Emission Tank Pressure Control Solenoid Valve Replace . Is the action complete? | -- | -- | |||||
10 | Replace the PCM. Refer to Powertrain Control Module Replacement . Is the action complete? | -- | -- | |||||
11 |
Are any DTCs displayed on the scan tool? | -- | Go to the applicable DTC table | System OK |