GM Service Manual Online
For 1990-2009 cars only
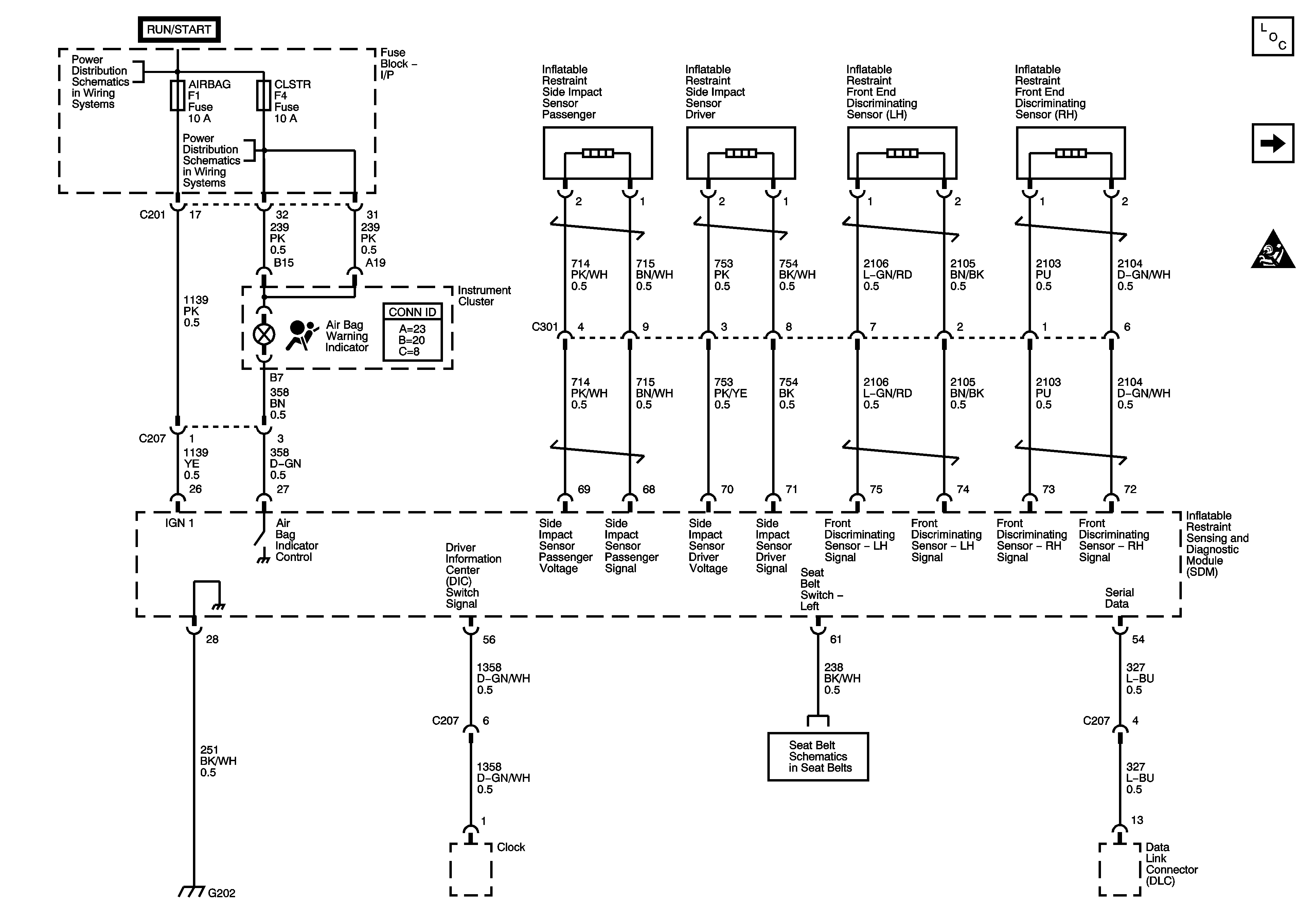
Figure 1:

Power, Ground, DLC, Side Impact Sensors, Front Discriminating Sensors (Dual Firing)


Object Number: 1376563  Size: FS
Master Electrical Component List
Pretensioners, Driver and Passenger Modules, Left and Right Side Modules
SIR Schematic Icons
I/P Fuse Block - CLSTR, AIR BAG, BCK/UP, and ENG FUSE BOX DRL Fuses
I/P Fuse Block - CLSTR, AIR BAG, BCK/UP, and ENG FUSE BOX DRL Fuses
Seat Belts
Figure 2:

Pretensioners, Driver and Passenger Modules, Left and Right Side Modules


Object Number: 1456530  Size: FS
Master Electrical Component List
Power, Ground, DLC, Side Impact Sensors, Front Discriminating Sensors, Pretensioners, Driver and Passenger Modules, Left and Right Side Modules LHD (Single Firing)
Power, Ground, DLC, Side Impact Sensors, Front Discriminating Sendors (Duel Firing)
Figure 3:

Power, Ground, DLC, Side Impact Sensors, Front Discriminating Sensors, Pretensioners, Driver and Passenger Modules, Left and Right Side Modules LHD (Single Firing)


Object Number: 1372173  Size: FS
Master Electrical Component List
Power, Ground, DLC, Side Impact Sensors, Front Discriminating Sensors, Pretensioners, Driver and Passenger Modules, Left and Right Side Modules RHD (Single Firing)
Pretensioners, Driver and Passenger Modules, Left and Right Side Modules
SIR Schematic Icons
I/P Fuse Block - CLSTR, AIR BAG, BCK/UP, and ENG FUSE BOX DRL Fuses
I/P Fuse Block - CLSTR, AIR BAG, BCK/UP, and ENG FUSE BOX DRL Fuses
Seat Belts
SIR Schematic Icons
SIR Schematic Icons
SIR Schematic Icons
SIR Schematic Icons
Figure 4:

Power, Ground, DLC, Side Impact Sensors, Front Discriminating Sensors, Pretensioners, Driver and Passenger Modules, Left and Right Side Modules RHD (Single Firing)


Object Number: 1456531  Size: FS
Master Electrical Component List
Power, Ground, DLC, Side Impact Sensors, Front Discriminating Sensors, Pretensioners, Driver and Passenger Modules, Left and Right Side Modules LHD (Single Firing)
SIR Schematic Icons
I/P Fuse Block - CLSTR, AIR BAG, BCK/UP, and ENG FUSE BOX DRL Fuses
I/P Fuse Block - CLSTR, AIR BAG, BCK/UP, and ENG FUSE BOX DRL Fuses
Seat Belts
SIR Schematic Icons
SIR Schematic Icons
SIR Schematic Icons
SIR Schematic Icons