GM Service Manual Online
For 1990-2009 cars only
Makes
🢒
Chevrolet
🢒
2004
🢒
Optra
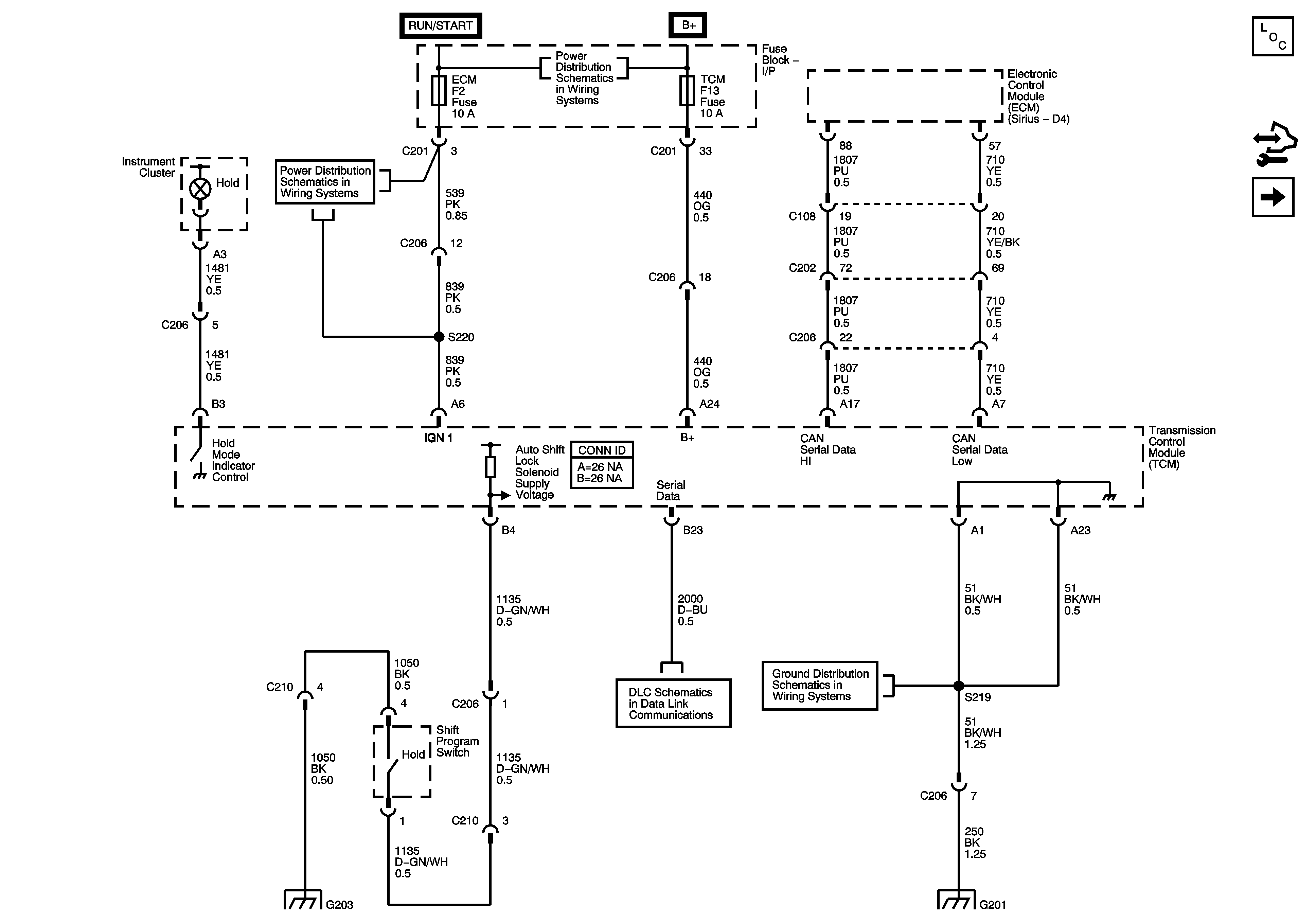
🢒 Module Power, Ground, Malfunction Indicator Lamp (MIL), Hold Lamp and Serial Data
Module Power, Ground, Malfunction Indicator Lamp (MIL), Hold Lamp and Serial Data
Module Power, Ground, Malfunction Indicator Lamp (MIL), Hold Lamp and Seral Data
Master Electrical Component List
Torque Converter Clutch (TCC) and Transmission Solenoids
Underhood Fuse Block - MAIN Relay and ECM, ENG SNSR, and INJ Fuses - MR-140
Underhood Fuse Block - MAIN Relay and ECM, ENG SNSR, and INJ Fuses - MR-140
Underhood Fuse Block - MAIN Relay and ECM, ENG SNSR, and INJ Fuses - MR-140
MR140
G201