GM Service Manual Online
For 1990-2009 cars only
Makes
🢒
Chevrolet
🢒
2004
🢒
Optra
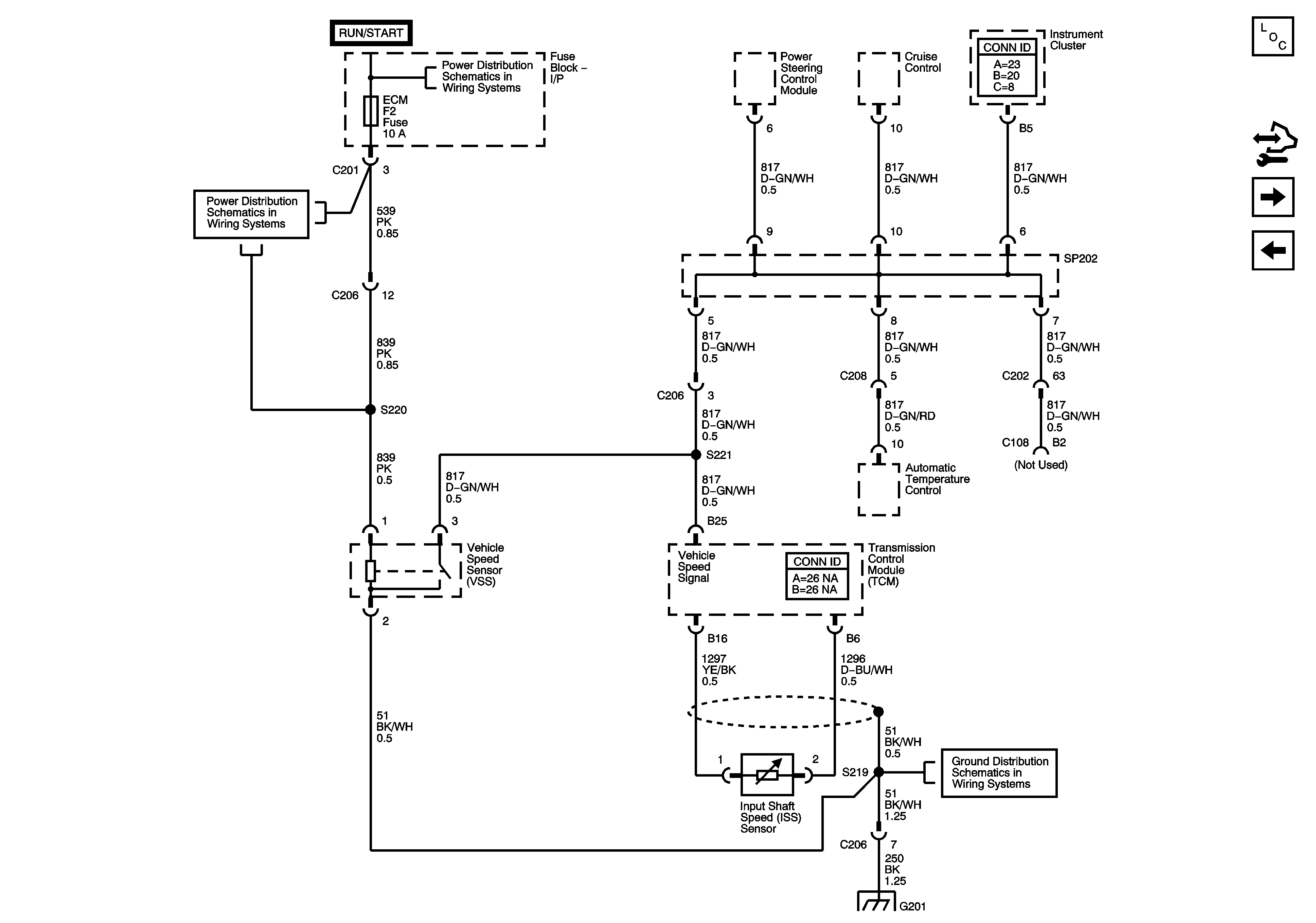
🢒 Vehicle Speed and Input Speed Sensors
Vehicle Speed and Input Speed Sensors
Vehicle Speed and Input Speed Sensors
Master Electrical Component List
Park/Neutral Position (PNP) Switch
Torque Converter Clutch (TCC) and Transmission Solenoids
I/P Fuse Block - ECM Fuse
I/P Fuse Block - ECM Fuse
I/P Fuse Block - ECM Fuse
G201
G201
G201