GM Service Manual Online
For 1990-2009 cars only
Makes
🢒
Chevrolet
🢒
2004
🢒
Optra
🢒 Power Mirrors
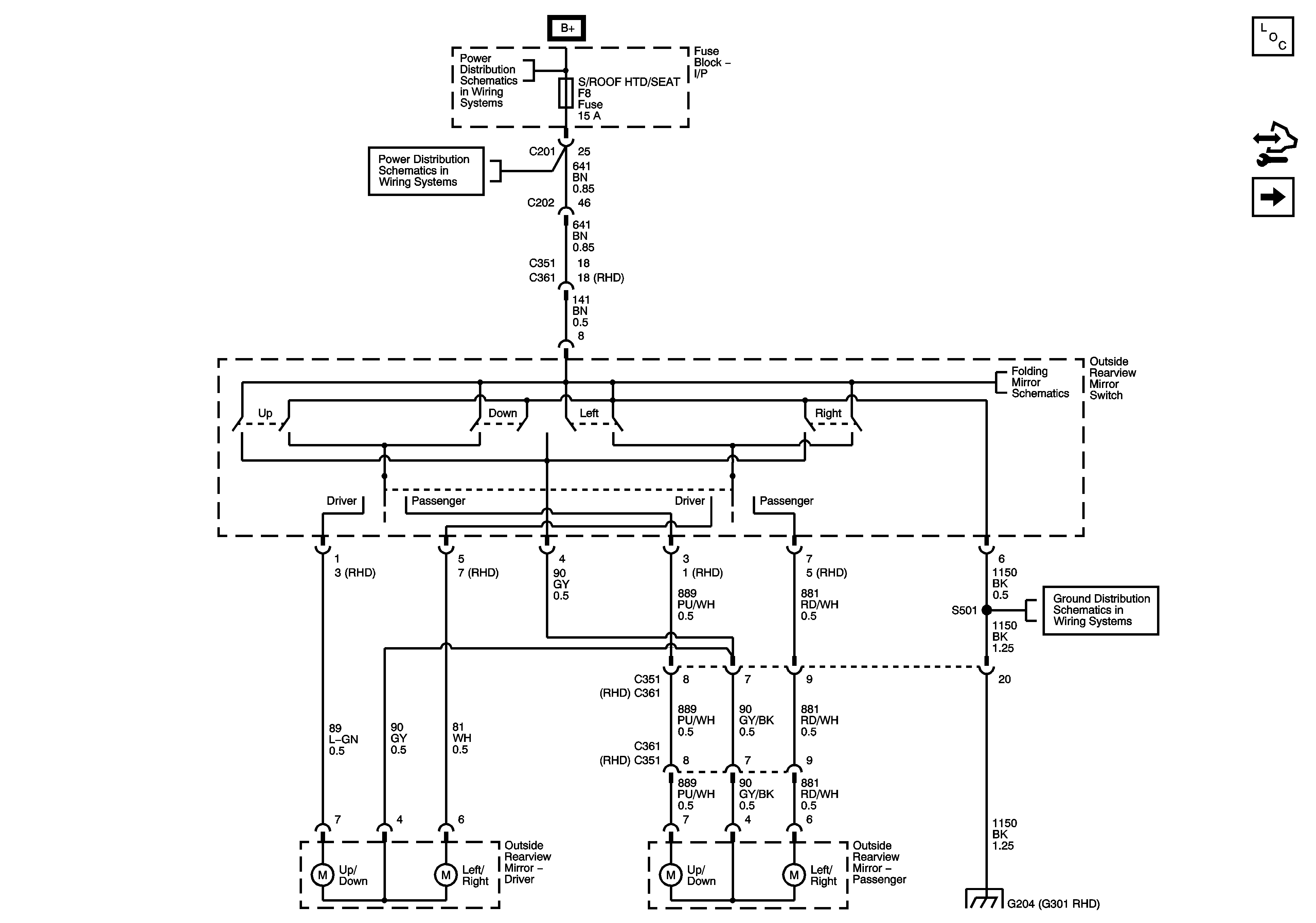
Power Mirrors
Power Mirrors
Master Electrical Component List
Power Folding Mirrors
I/P Fuse Block - HVAC and S/ROOF HTD/SEAT Fuses
I/P Fuse Block - HVAC and S/ROOF HTD/SEAT Fuses
G303 - Hatchback RHD