GM Service Manual Online
For 1990-2009 cars only
Makes
🢒
Chevrolet
🢒
2007
🢒
Optra
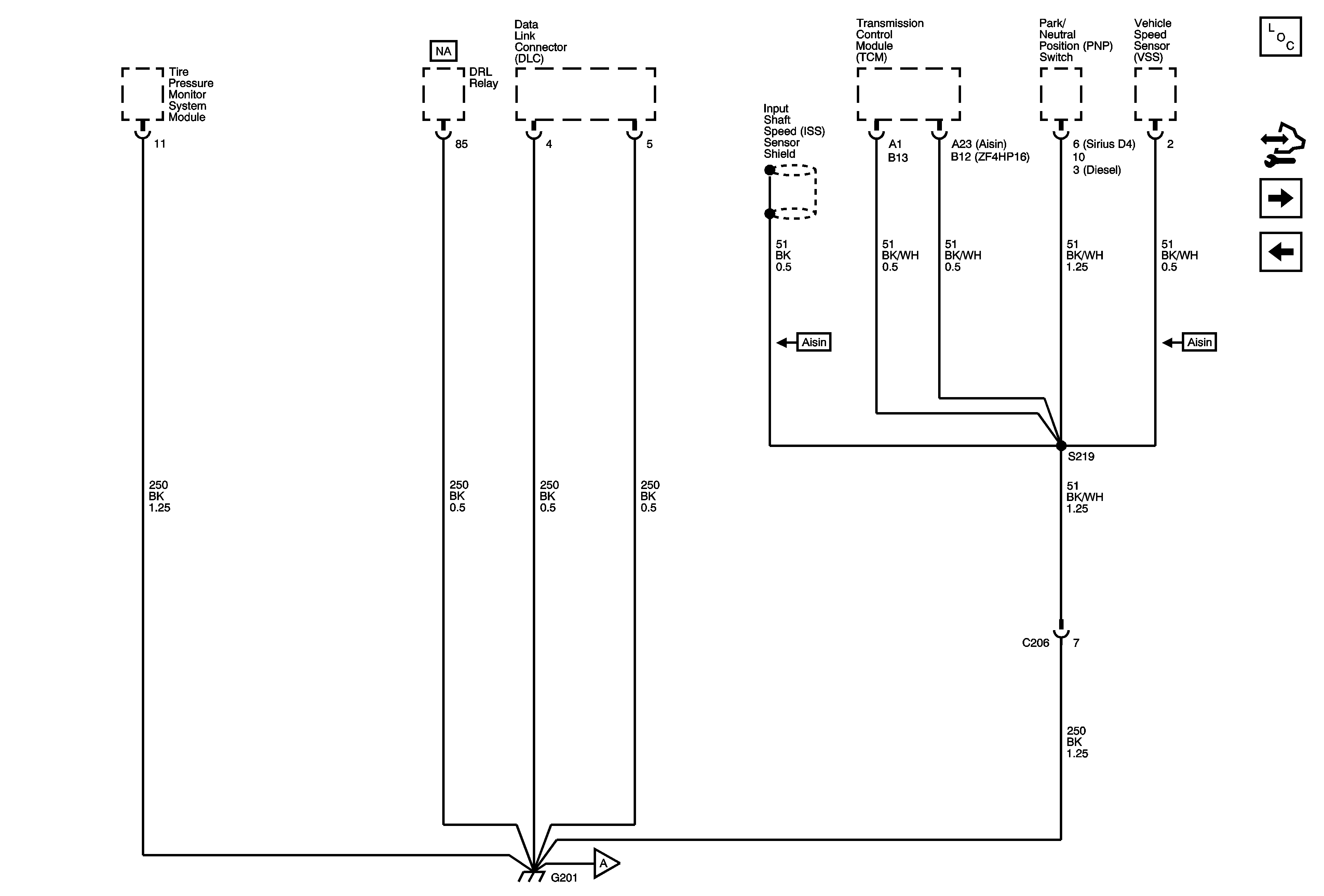
🢒 G201 (1 of 2)
G201 (1 of 2)
G201 (1 of 2)
Master Electrical Component List
Control Module References
G201 (1 of 2)
G106, G107