GM Service Manual Online
For 1990-2009 cars only
Makes
🢒
Chevrolet
🢒
2008
🢒
Optra
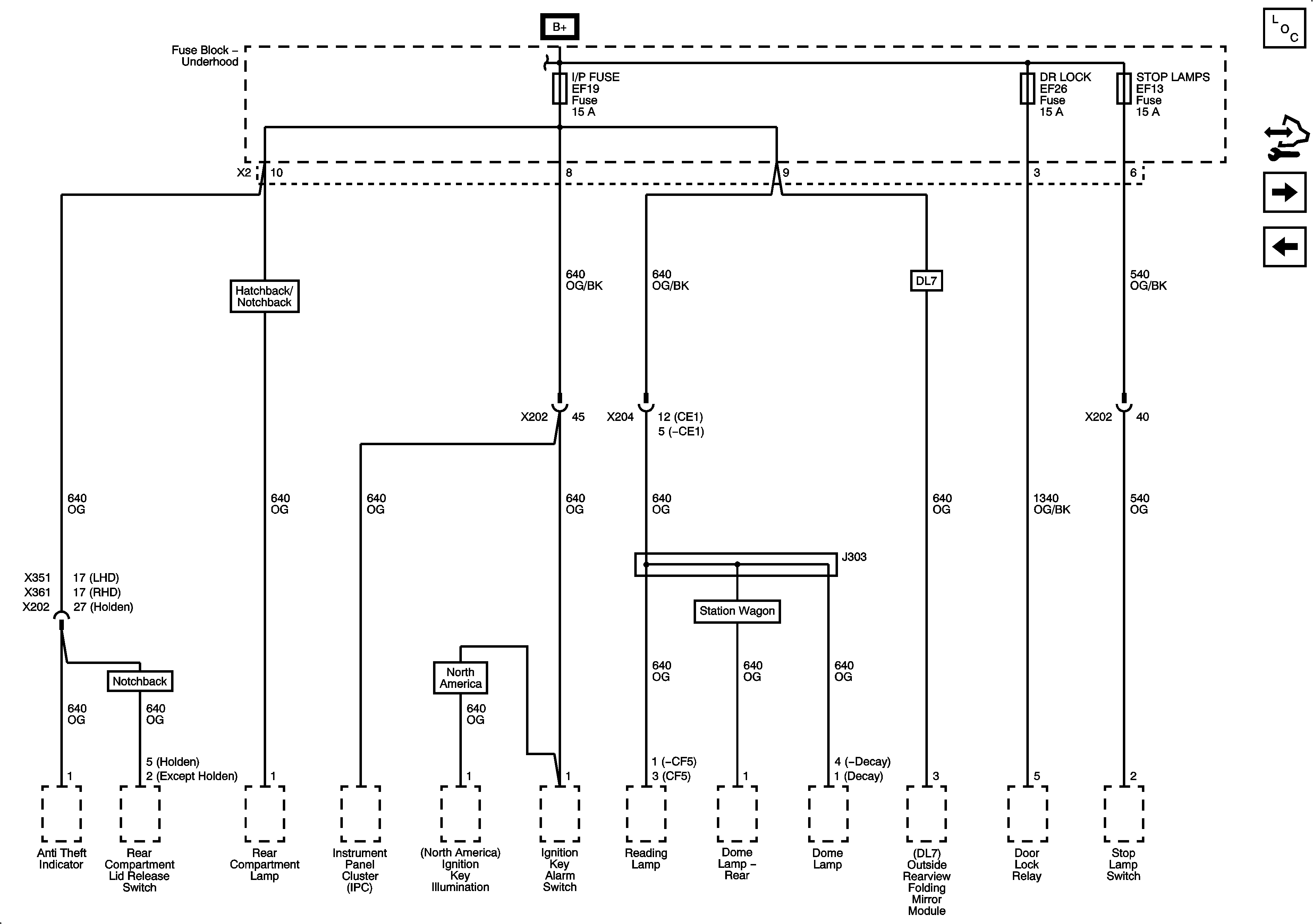
🢒 Fuse Block - Underhood IP FUSE, DR LOCK and STOP LAMPS Fuses
Fuse Block - Underhood IP FUSE, DR LOCK and STOP LAMPS Fuses
Fuse Block - Underhood IP FUSE, DR LOCK and STOP LAMPS Fuses
Master Electrical Component List
Control Module References
Fuse Block - Underhood DRIVERS PWR/WNDW and PWR WNDW Fuses and PWR WNDW Relay
Fuse Block - Underhood HVAC BLWR, ABS, and HORN Fuses
Fuse Block - Underhood B+ Bus, 1 of 3