GM Service Manual Online
For 1990-2009 cars only
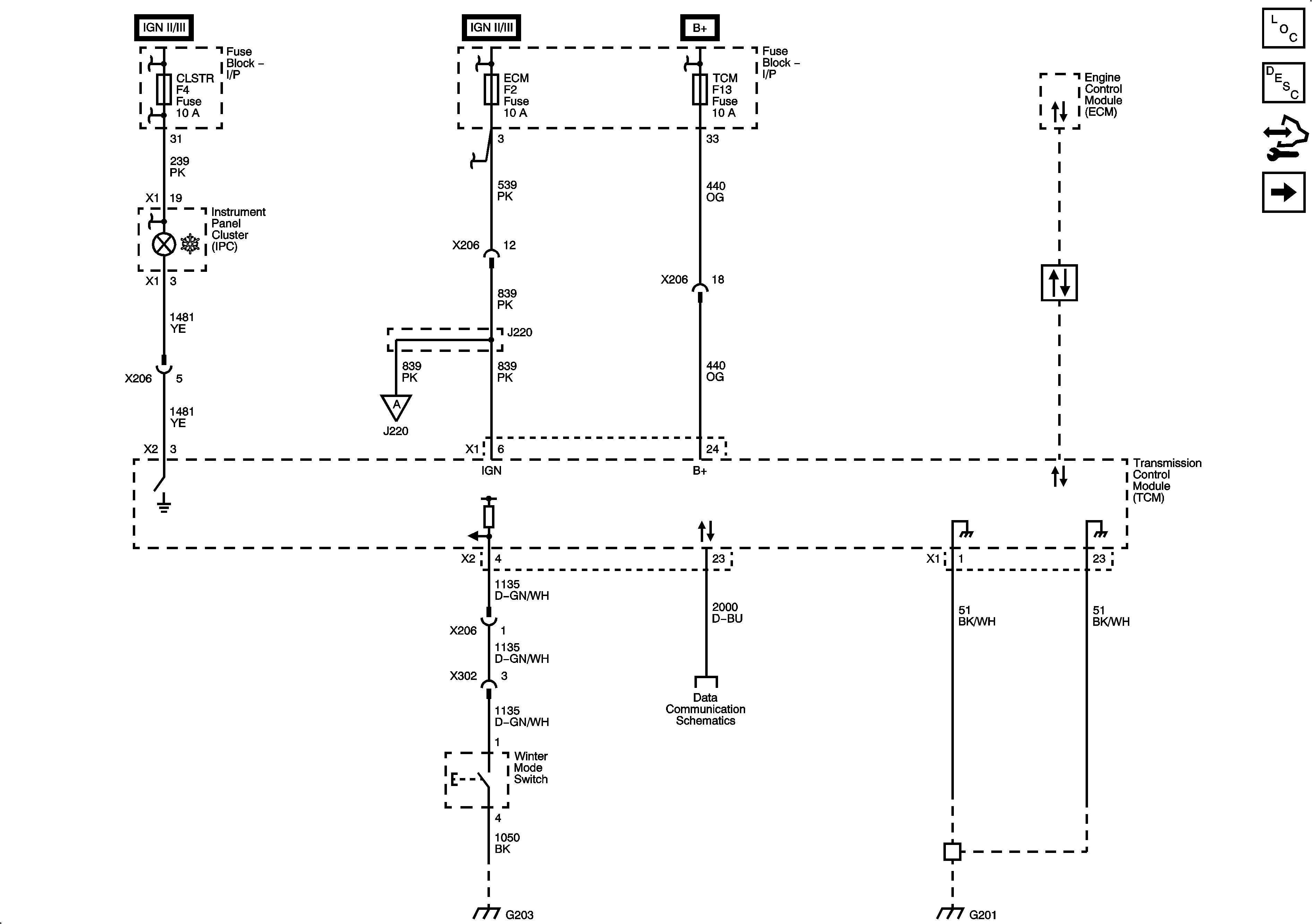
Figure 1:

TCM Power, Ground, MIL, Serial Data, and Shift Program Switch


Object Number: 2158716  Size: FS
Figure 2:

Input Shaft, Output Shaft, and Vehicle Speed Sensors (VSS)


Object Number: 2158729  Size: FS
Figure 3:

Input Shaft, Output Shaft, and Vehicle Speed Sensors (VSS)


Object Number: 2158729  Size: FS
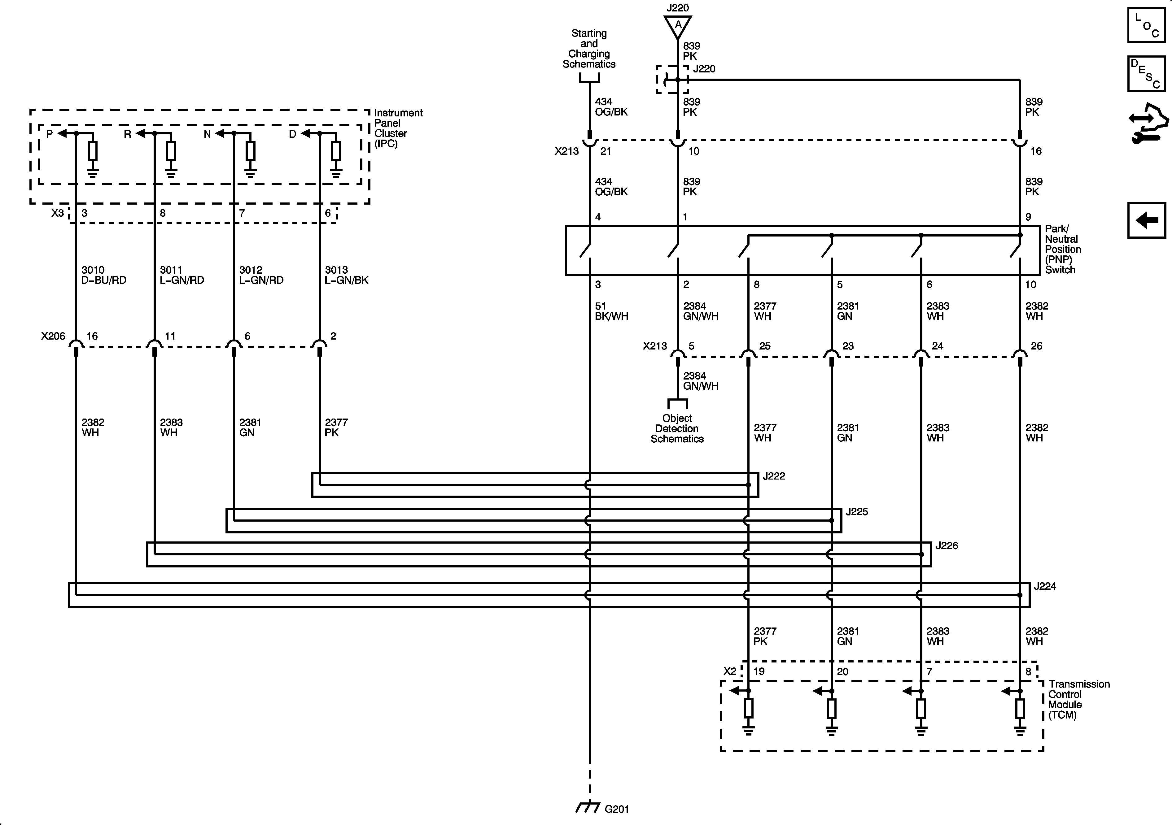
Figure 4:

Park/Neutral Position (PNP) Switch


Object Number: 2158734  Size: FS