GM Service Manual Online
For 1990-2009 cars only
Makes
🢒
Chevrolet
🢒
2009
🢒
Optra
🢒
Power and Signal Distribution
🢒
Wiring Systems and Power Management
🢒 Starting and Charging Schematics
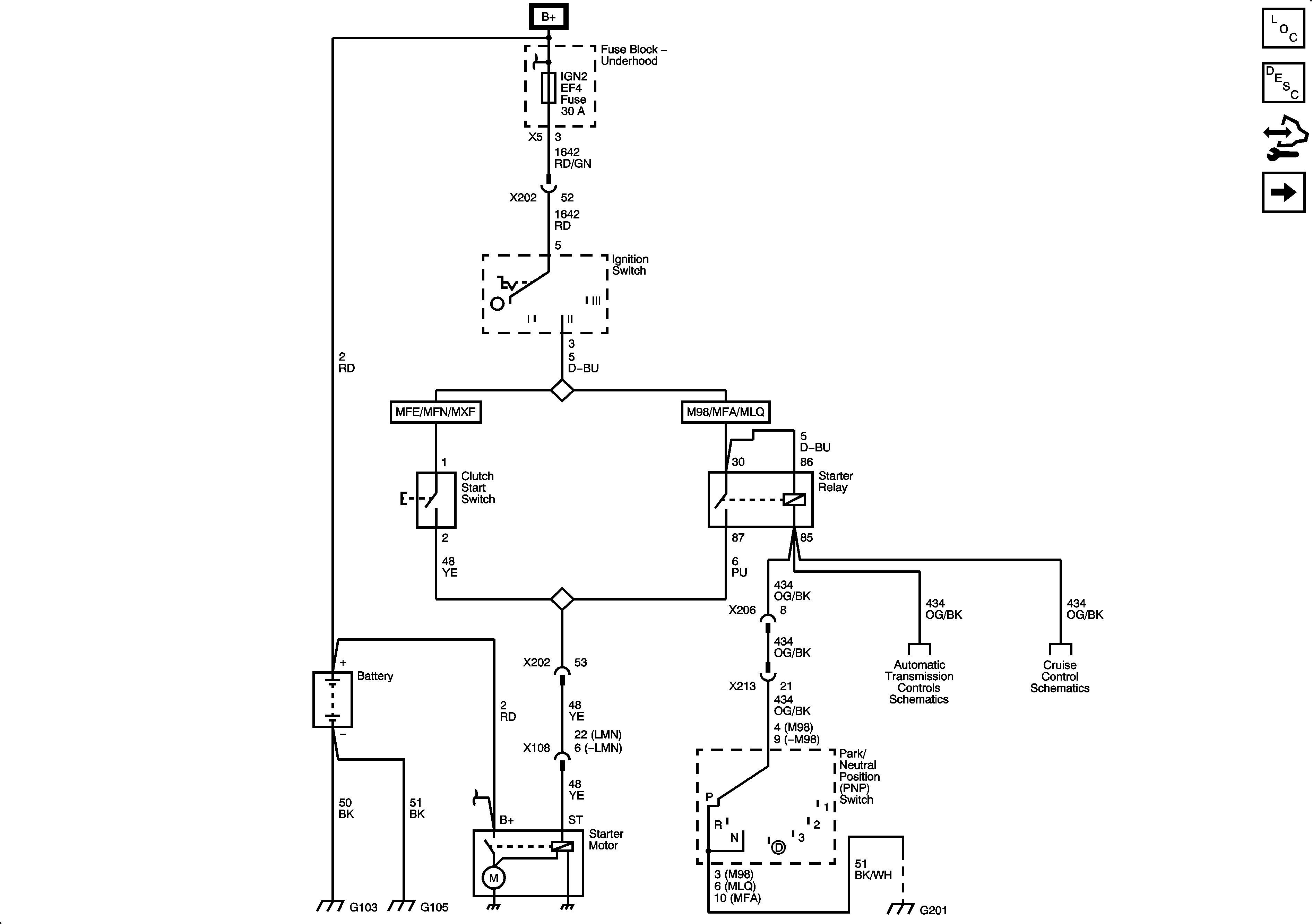
Figure
1:
Starting
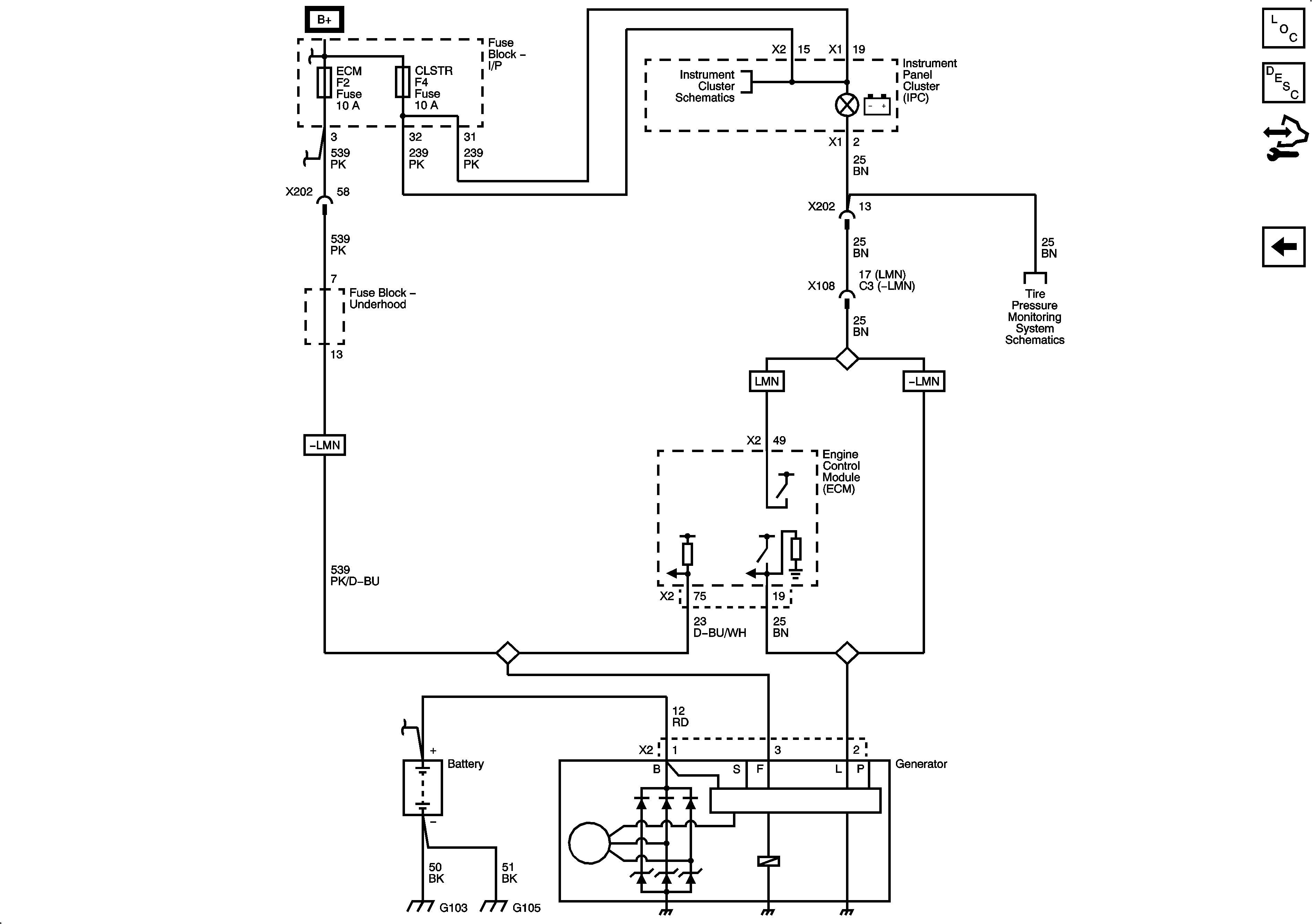
Figure
2:
Charging