GM Service Manual Online
For 1990-2009 cars only
Makes
🢒
Chevrolet
🢒
2000
🢒
PJJ
🢒
Body and Accessories
🢒
Lighting Systems
🢒 Headlights Schematics
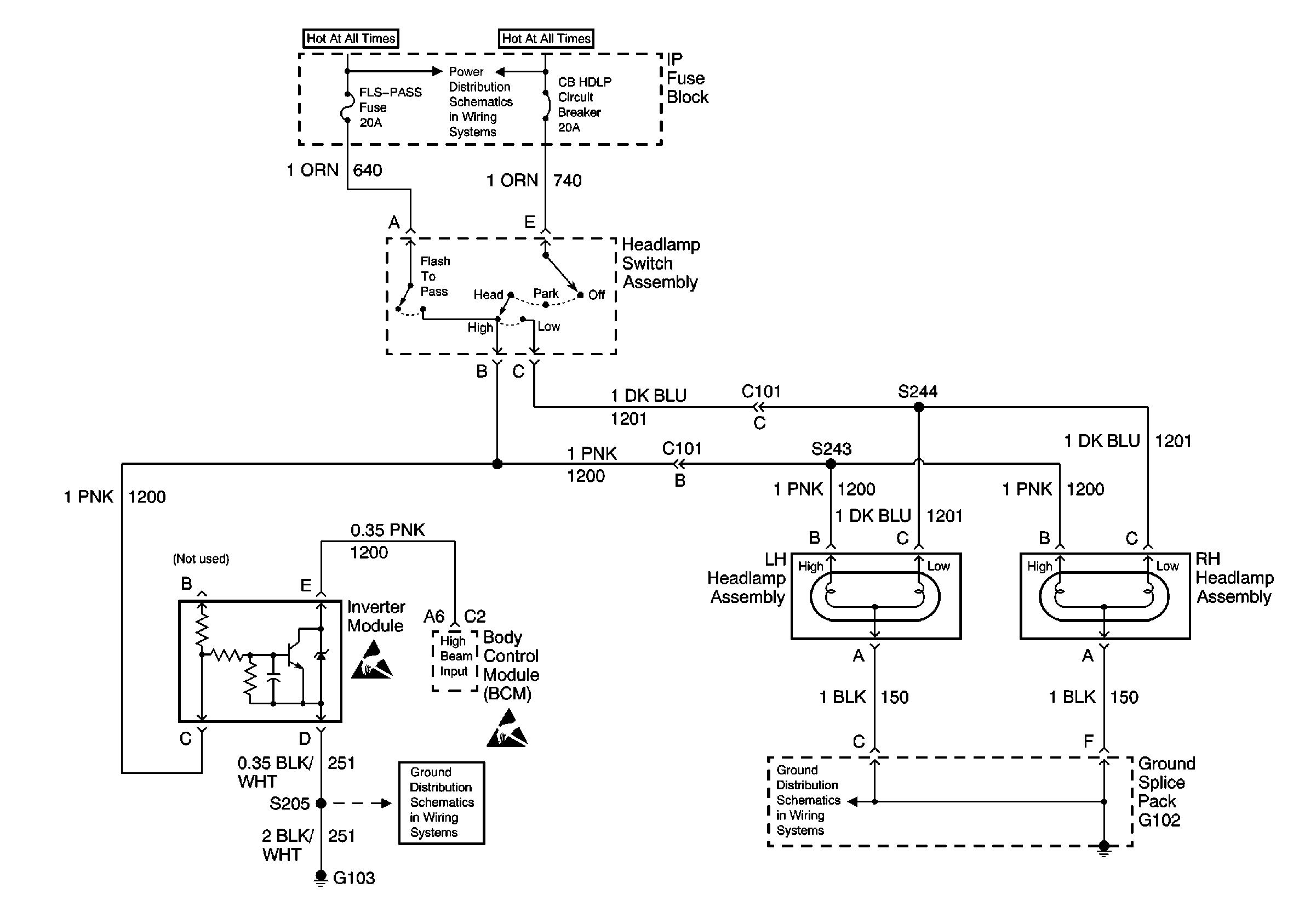
Headlamps, Headlamp Switch, Inverter Module and BCM