GM Service Manual Online
For 1990-2009 cars only

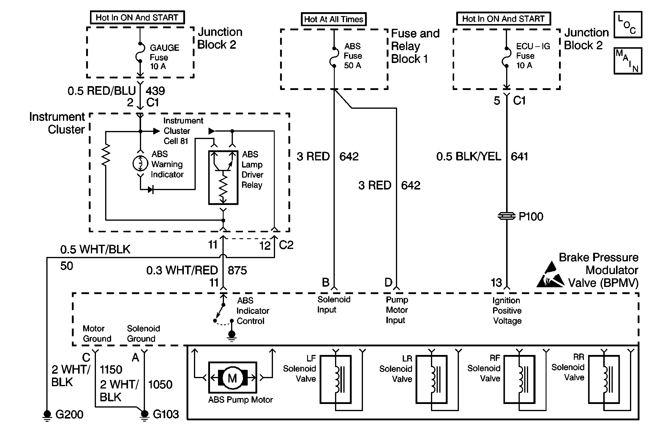
Object Number: 221418  Size: MF
ABS Components
Antilock Brake System Schematics

Circuit Description

The Electronic Brake Control Module (EBCM) turns ON the ABS warning indicator by grounding terminal 11.

The ABS warning indicator is connected to the GAUGE fuse. This circuit has power when the ignition switch is in the ON or START positions.

When the ignition switch is turned to the ON position, the EBCM turns ON the ABS warning indicator for 3 seconds for a bulb check. If the EBCM detects a malfunction, the ABS warning indicator will stay ON in order to warn the driver that the ABS is disabled and needs service.

Diagnostic Aids

Inspect the following conditions when diagnosing this part of the Antilock Brake System (ABS):

    • An open GAUGE fuse
    • An open ABS warning indicator bulb filament
    • An open or poor G103
    • An open within the printed circuit of the instrument panel gage cluster

Inspect the harness connectors for the following conditions:

    • Backed-out terminals
    • Improper mating
    • Broken locks
    • Improperly formed or damaged terminals
    • Poor terminal to wiring connections
    • Physical damage to the wiring harness before replacement of the following components:
       - Instrument panel gage cluster electrical connectors
       - Junction block electrical connectors
       - Electronic Brake Control Module (EBCM) electrical connector

Test Description

The number(s) below refer to the step number(s) on the diagnostic table.

  1. The Diagnostic System Check must be the starting point for any ABS related diagnosis.

  2. Tests for power distribution to the instrument panel gage cluster.

  3. Tests for power distribution to the EBCM (ignition power).

  4. Tests for power distribution to the EBCM for motor and solenoids.

  5. Tests for proper ground to the EBCM.

  6. Tests for proper ground to the EBCM.

  7. Tests for a short to ground in the ignition power circuit (CKT 641).

  8. Tests for an open or high resistance in the ignition power circuit (CKT 641).

  9. Tests for excessive current draw from the EBCM.

  10. Tests for a short to ground in the motor power input circuit (CKT 642).

  11. Tests for a short to ground in the solenoid power input circuit (CKT 642).

  12. Tests for an open in the motor power input circuit (CKT 642).

  13. Tests for an open in the solenoid power input circuit (CKT 642).

  14. Tests for excessive current draw from the EBCM.

  15. Tests for an open in the ignition power circuit (CKT 641).

  16. Tests for an open in the motor power input circuit (CKT 642).

  17. Tests the integrity of the ABS warning indicator circuit.

  18. Tests for an open bulb filament of the ABS warning indicator.

  19. Test for an open or high resistance in the instrument panel gage cluster power input circuit.

  20. Tests the ability of the EBCM to turn ON the ABS warning indicator through a scan tool command.

Step

Action

Value(s)

Yes

No

1

Was the Diagnostic System Check performed?

--

Go to Step 2

Go to Diagnostic System Check

2

Remove and inspect the GAUGE fuse.

Is the GAUGE fuse open?

--

Go to Step 20

Go to Step 3

3

Remove and inspect the ECU-IG fuse.

Is the ECU-IG fuse open?

--

Go to Step 7

Go to Step 4

4

Remove and inspect the ABS fuse.

Is the ABS fuse open?

--

Go to Step 10

Go to Step 5

5

  1. Turn the ignition switch to the LOCK position.
  2. Disconnect the Electronic Brake Control Module (EBCM) electrical connector.
  3. Use J 39200 DMM in order to measure the resistance between the EBCM electrical connector terminal C (harness side) and ground.

Is the resistance within the range specified in the Valve(s) column?

0-2 ohms

Go to Step 6

Go to Step 29

6

Use J 39200 DMM in order to measure the resistance between the EBCM electrical connector terminal A (harness side) and ground.

Is the resistance within the range specified in the Value(s) column?

0-2 ohms

Go to Step 15

Go to Step 30

7

  1. Turn the ignition switch to the LOCK position.
  2. Disconnect the EBCM electrical connector.
  3. Use J 39200 DMM in order to measure the resistance between ground and the EBCM electrical connector terminal 13 (harness side).

Is the resistance equal to the value specified in the Value(s) column?

OL

(Infinite)

Go to Step 8

Go to Step 21

8

  1. Install a new ECU-IG fuse.
  2. Turn the ignition switch to the ON position.
  3. Use J 39200 DMM in order to measure the voltage between ground and the EBCM electrical connector terminal 13 (harness side).

Is the voltage within range specified in the Value(s) column?

Battery Voltage (10-14 V)

Go to Step 9

Go to Step 22

9

  1. Turn the ignition switch to the LOCK position.
  2. Reconnect the EBCM electrical connector.
  3. Turn the ignition switch to the ON position.
  4. Inspect the ECU-IG fuse again.

Is the ECU-IG fuse open again?

--

Go to Step 23

Go to Diagnostic System Check

10

  1. Turn the ignition switch to the LOCK position.
  2. Disconnect the EBCM electrical connector.
  3. Use J 39200 DMM in order to measure the resistance between the EBCM electrical connector terminal D (harness side) and ground.

Is the resistance equal to the value specified in the Value(s) column?

OL

(Infinite)

Go to Step 11

Go to Step 25

11

Use J 39200 DMM in order to measure the resistance between the EBCM electrical connector terminal B (harness side) and ground.

Is the resistance equal to the value specified in the Value(s) column?

OL

(Infinite)

Go to Step 12

Go to Step 26

12

  1. Install a new ABS fuse.
  2. Use J 39200 DMM in order to measure the voltage between the EBCM electrical connector terminal D (harness side) and ground.

Is the voltage within the range specified in the Value(s) column?

Battery Voltage (10-14 V)

Go to Step 13

Go to Step 27

13

Use J 39200 DMM in order to measure the voltage between the EBCM electrical connector terminal B (harness side) and ground.

Is the voltage within the range specified in the Value(s) column?

Battery Voltage (10-14 V)

Go to Step 14

Go to Step 28

14

  1. Turn the ignition switch to the LOCK position.
  2. Reconnect the EBCM electrical connector.
  3. Turn the ignition switch to the ON position.
  4. Inspect the ABS fuse again.

Is the ABS fuse open again?

--

Go to Step 23

Go to Diagnostic System Check

15

  1. Turn the ignition switch to the ON position.
  2. Use J 39200 DMM in order to measure the voltage between the EBCM electrical connector terminal 13 (harness side) and ground.

Is the voltage within the range specified in the Value(s) column?

Battery Voltage (10-14 V)

Go to Step 16

Go to Step 22

16

Use J 39200 DMM in order to measure the voltage between the EBCM electrical connector terminal D (harness side) and ground.

Is the voltage within the range specified in the Value(s) column?

Battery Voltage (10-14 V)

Go to Step 17

Go to Step 27

17

  1. Turn the ignition switch to the LOCK position.
  2. Disconnect the EBCM electrical connector (if not already disconnected).
  3. Connect a fused jumper such as J 36169-A between the EBCM electrical connector terminal 11 (harness side) and ground.
  4. Turn the ignition switch to the ON position.

Does the ABS indicator illuminate?

--

Go to Step 35

Go to Step 18

18

  1. Remove the instrument panel gage cluster. Refer to Instrument Cluster Bulb Replacement in Instrument Panel, Gages, and Console.
  2. Remove and inspect the ABS indicator bulb filament.

Is the ABS indicator bulb filament open?

--

Go to Step 32

Go to Step 19

19

  1. Turn the ignition switch to the ON position.
  2. Using J 39200 DMM, measure the voltage between the instrument panel gage cluster electrical connector C1 terminal 2 (harness side) and ground.

Is the voltage within range specified in the Value(s) column?

Battery Voltage (10-14 V)

Go to Step 36

Go to Step 33

20

Repair the short to ground in CKT 439 between the GAUGE fuse and the instrument panel gage cluster. Refer to Wiring Repairs in Wiring Systems.

Is the repair complete?

--

Go to Diagnostic System Check

--

21

Repair the short to ground in CKT 641. Refer to Wiring Repairs in Wiring Systems.

Is the repair complete?

--

Go to Diagnostic System Check

--

22

Repair the open or high resistance in CKT 641. Refer to Wiring Repairs in Wiring Systems.

Is the repair complete?

--

Go to Diagnostic System Check

--

23

Replace the brake pressure modulator valve assembly. Refer to Brake Pressure Modulator Valve Assembly Replacement .

Is the repair complete?

--

Go to Diagnostic System Check

--

24

Repair the short to ground in CKT 642. Refer to Wiring Repairs in Wiring Systems.

Is the repair complete?

--

Go to Diagnostic System Check

--

25

Repair the short to ground in CKT 642 between the ABS fuse and the EBCM terminal D. Refer to Wiring Repairs in Wiring Systems.

Is the repair complete?

--

Go to Diagnostic System Check

--

26

Repair the short to ground in CKT 642 between the ABS fuse and the EBCM harness terminal B. Refer to Wiring Repairs in Wiring Systems.

Is the repair complete?

--

Go to Diagnostic System Check

--

27

Repair the open or high resistance in CKT 642 between the ABS fuse and the EBCM harness terminal D. Refer to Wiring Repairs in Wiring Systems.

Is the repair complete?

--

Go to Diagnostic System Check

--

28

Repair the open or high resistance in CKT 641 or poor G103. Refer to Wiring Repairs in Wiring Systems.

Is the repair complete?

--

Go to Diagnostic System Check

--

29

Repair the open or high resistance in CKT 1150 or poor G103. Refer to Wiring Repairs in Wiring Systems.

Is the repair complete?

--

Go to Diagnostic System Check

--

30

Repair the open or high resistance in CKT 1050. Refer to Wiring Repairs in Wiring Systems.

Is the repair complete.

--

Go to Diagnostic System Check

--

31

Replace the ABS Lamp Driver Relay.

Is the repair complete?

--

Go to Diagnostic System Check

--

32

Replace the ABS indicator bulb. Refer to Instrument Cluster Bulb Replacement in Instrument Panel, Gauges and Console.

Is the repair complete?

--

Go to Diagnostic System Check

--

33

Repair the open or high resistance in CKT 439 between the GAUGE fuse and the instrument panel gage cluster electrical connector C1.

Is the repair complete

--

Go to Diagnostic System Check

--

34

Repair the open or high resistance in CKT 875.

Is the repair complete?

--

Go to Diagnostic System Check

--

35

  1. Turn the ignition switch to the LOCK position.
  2. Reconnect the EBCM electrical connector.
  3. Connect a scan tool to the DLC.
  4. Turn the ignition switch to the ON position.
  5. Select Special Functions on the Application Menu of the scan tool.
  6. Select Device Control on the scan tool.
  7. Command the ABS Lamp ON with the scan tool.

Does the ABS indicator turn ON when commanded with the scan tool?

--

Go to Diagnostic System Check

Go to Step 23

36

Connect a fused jumper such as J 36169-A between the Instrument Cluster electrical connector C2 terminal 11 (Cluster side) and ground.

Does the ABS indicator illuminate?

--

Go to Step 34

Go to Step 31