GM Service Manual Online
For 1990-2009 cars only
Makes
🢒
Chevrolet
🢒
1998
🢒
Prizm
🢒
HVAC
🢒
Heating, Ventilation and Air Conditioning
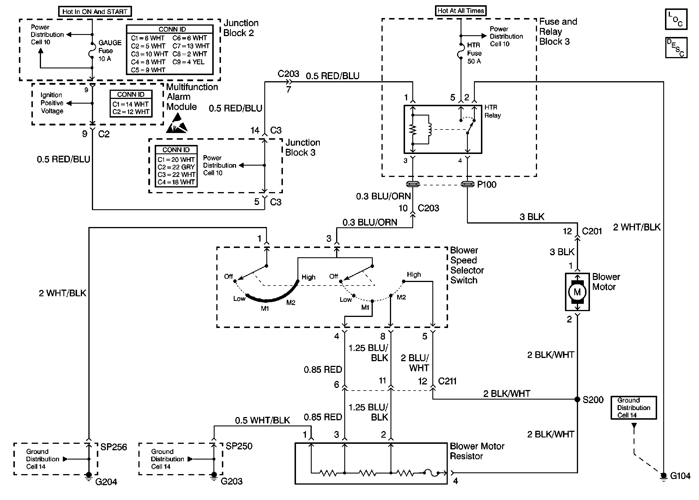
🢒 Heater Blower Controls Schematics
Cell 60
Heater Blower Controls Components
Heater Blower Controls Circuit Description
Handling ESD Sensitive Parts Notice
Cell 14: G200, G203, SP250 and SP650
Cell 14: G204 and SP256
Cell 14: Battery, G100, G101, G102, G103, and G104
Cell 10: Gauge Fuse
Cell 10: Gauge Fuse
Cell 10: Gauge Fuse