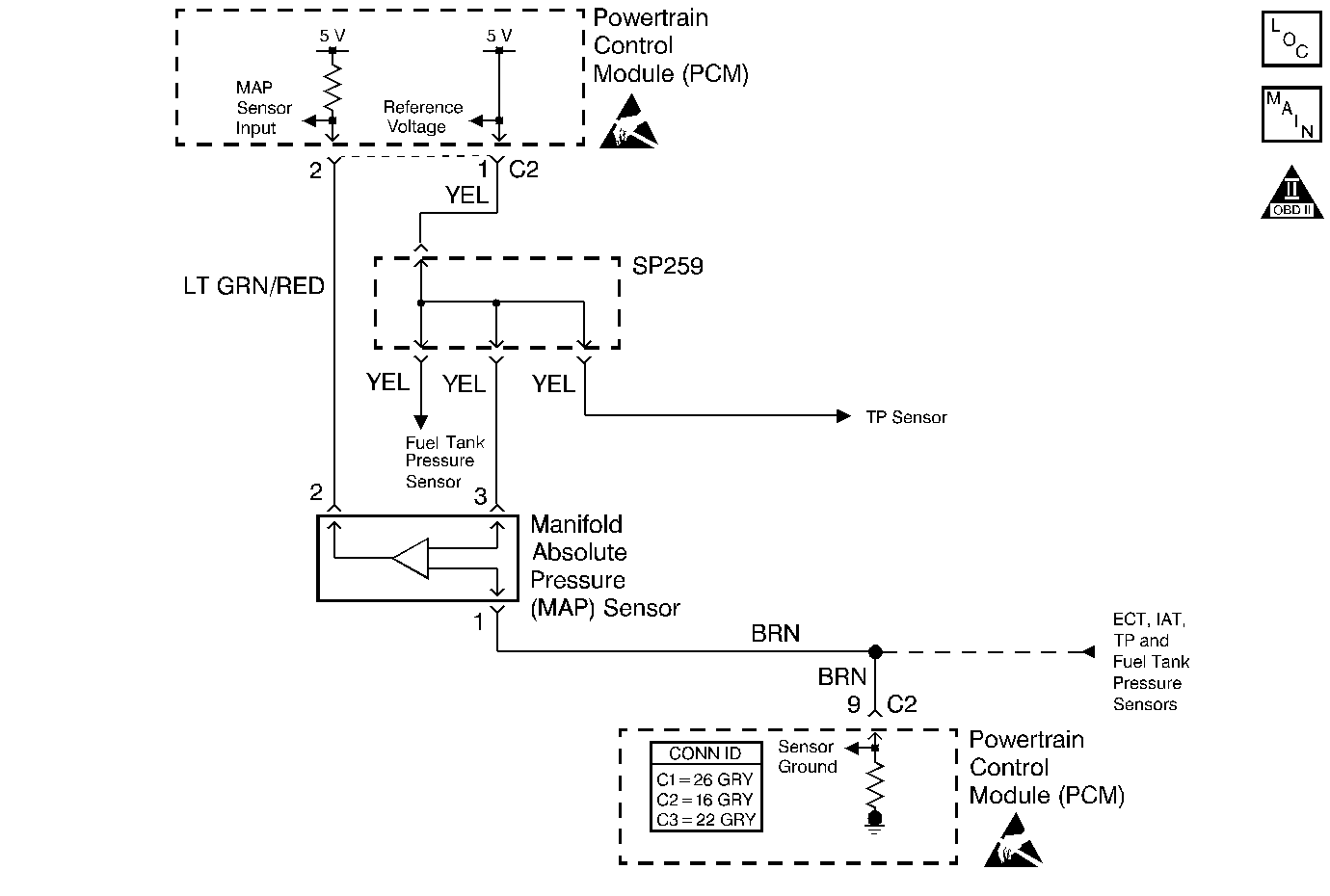
The powertrain control module (PCM) uses the manifold absolute pressure (MAP) sensor to control fuel delivery and ignition timing. The MAP sensor measures the changes in the intake manifold pressure which results from engine load (intake manifold vacuum) and RPM changes; and converts these into voltage. The PCM sends a 5 volt reference voltage to the MAP sensor. As the manifold pressure changes, the output voltage of the sensor also changes. Refer to the MAP Conversion table. By monitoring the sensor output voltage, the PCM knows the value of manifold pressure. The MAP sensor is also used under certain conditions to measure barometric pressure, allowing the PCM to make adjustments for different altitudes.
| • | Engine is running. |
| • | Engine coolant temperature is 70°C (158°F) or more. |
| • | Engine operating in Closed Loop. |
| • | The TP sensor indicates that the throttle valve is closed (TP angle aproximately 11%). |
| • | Engine speed is less than 1,000 RPM. |
| • | MAP sensor voltage is greater than 3.3 volts for more than 10 seconds. |
OR
| • | Engine speed is less than 2,500 RPM. |
| • | TP sensor is at least 1.82 volts (TP angle is greater than 35%). |
| • | MAP sensor voltage is less than 1.0 volt for more than 5 seconds. |
| • | The PCM illuminates the MIL during the second key cycle in which the DTC sets. |
| • | The PCM stores the conditions which were present when the DTC set as Freeze Frame Data. |
| • | The PCM goes into fail-safe mode, giving The MAP sensor a value of 46.7 kPa. |
| • | The PCM turns OFF the MIL on the third consecutive trip cycle during which the diagnostic has been run and the fault condition is no longer present. |
| • | A DTC will clear after 40 consecutive warm-up cycles have occurred without a fault. |
| • | A DTC can be cleared by using the scan tool Clear DTC Information function. |
Check the MAP sensor scan tool parameter for being fixed, or slow to respond when throttle is snapped.
Check for an exhaust restriction. A restriction in the catalytic converter can cause the MAP sensor output to be skewed. Refer to Restricted Exhaust System Check .
Use the MAP Conversion table in order to view the relationship between manifold pressure (vacuum), MAP sensor kPa and MAP sensor circuit voltage as displayed on the scan tool. Refer to .
An intermittent malfunction may be caused by a fault in the MAP sensor electrical circuit. Inspect the wiring harness and components for any of the following conditions:
| • | Backed out terminals. |
| • | Improper mating of terminals. |
| • | Broken electrical connectors locks. |
| • | Improperly formed or damaged terminals |
| • | Faulty terminal to wire connections. |
| • | Physical damage to the wiring harness. |
| • | A broken wire inside the insulation. |
| • | Corrosion of electrical connections, splices, or terminals. |
Repair any electrical circuit faults that were found. Refer to Wiring Repairs .
The information included in the Freeze Frame data can be useful in determining the vehicle operating conditions when the DTC first set.
The numbers below refer to the step numbers in the Diagnostic Table.
The OBD System Check prompts the technician to complete some basic checks and store the freeze frame data on the scan tool if applicable. This creates an electronic copy of the data taken when the fault occurred. The information is then stored in the scan tool for later reference.
The MAP sensor kPa should vary slightly as when the throttle is opened rapidly. If the MAP sensor kPa does not change when the throttle is suddenly opened, the vacuum seal or the sensor may be plugged.
This step checks whether the malfunction that caused the DTC P0106 is still present. Operating the vehicle in check mode enhances the PCM's diagnostic capabilities. For additional information on check mode operation refer to Powertrain Control Module Diagnosis .
This step checks for an open or short in the MAP input circuit. The scan tool MAP sensor voltage display will indicate 6.99 volts with the MAP sensor disconnected (open in the sensor input circuit). This is caused by the scan tool software and should be considered normal. Ignore the scan tool voltage and use the DMM for input circuit voltage checks when diagnosing a DTC P0106.
Step | Action | Value(s) | Yes | No | ||||||||||||||
Did you perform the Powertrain On-Board Diagnostic (OBD) System Check? | -- | |||||||||||||||||
Is the MAP sensor value within the specified range? | 1.00-2.40 volts | |||||||||||||||||
Did a DTC P0106 set? | -- | Fault Not Present-Go to Diagnostic Aids | ||||||||||||||||
4 |
Was a repair necessary? | -- | ||||||||||||||||
Does the DMM read near the specified value? | 4.9 volts | |||||||||||||||||
6 |
Was a repair necessary? | -- | ||||||||||||||||
7 | Replace the MAP sensor. Refer to Manifold Absolute Pressure Sensor Replacement . Is the action complete? | -- | -- | |||||||||||||||
8 | Replace the PCM. Refer to Powertrain Control Module Replacement . Is the action complete? | -- | -- | |||||||||||||||
9 |
Are any DTCs displayed on scan tool? | -- | Go to the Applicable DTC Table | System OK |