GM Service Manual Online
For 1990-2009 cars only

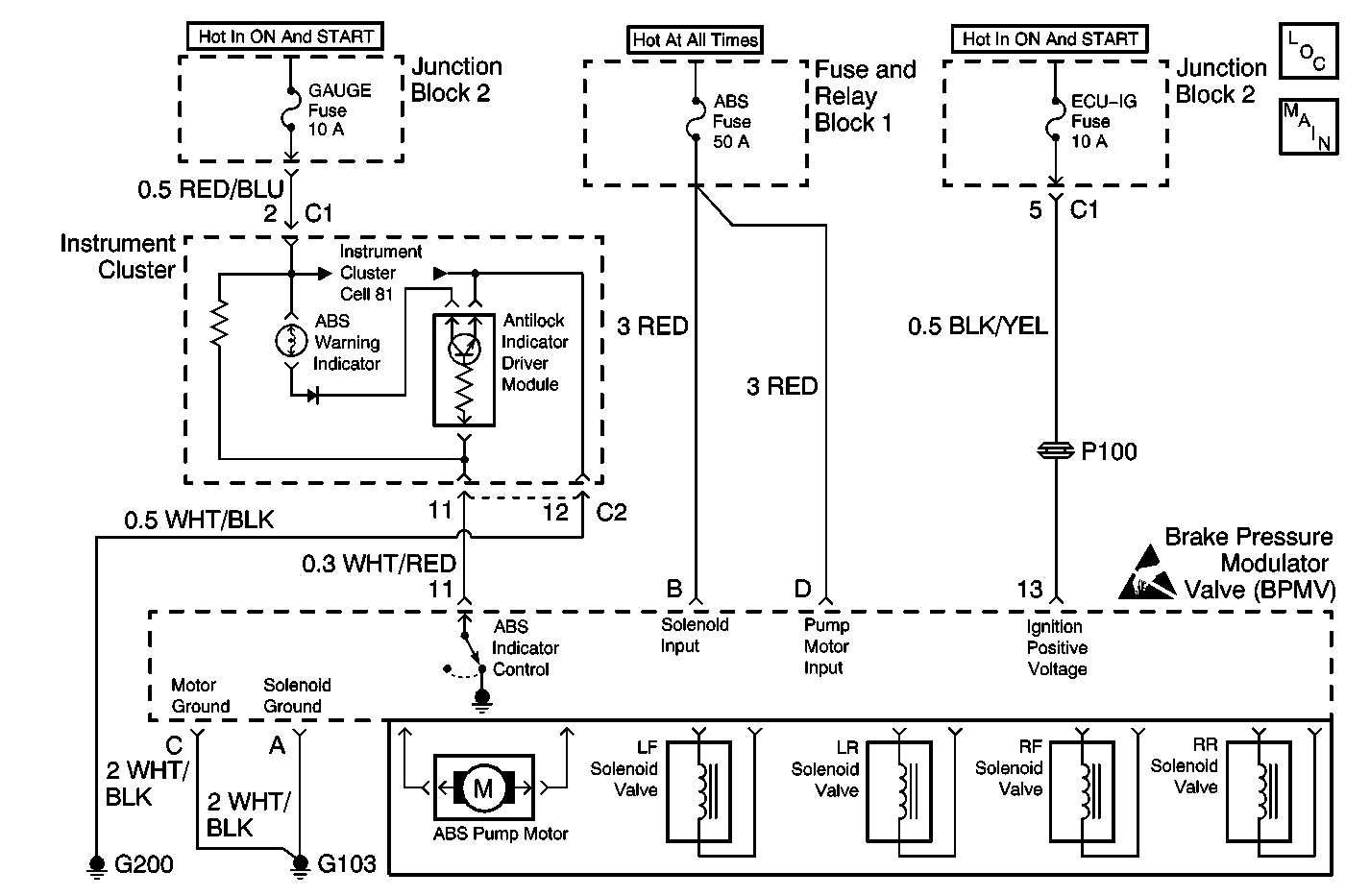
Object Number: 396353  Size: MF
ABS Components
Antilock Brake System Schematics
Handling ESD Sensitive Parts Notice

Circuit Description

The Electronic Brake Control Module (EBCM) turns OFF the ABS warning indicator by grounding terminal 11 after Initilization.

The ABS warning indicator is connected to the gauge fuse. This circuit has power when the ignition switch is in the ON or START positions.

When the ignition switch is turned to the ON position, the EBCM turns ON the ABS warning indicator for 3 seconds for a bulb check. If the EBCM detects a malfunction, the ABS warning indicator will stay ON to warn the driver that the ABS is disabled and it needs service.

Diagnostic Aids

Inspect for the following when diagnosing this part of the Antilock Brake System (ABS):

    • Open gauge fuse
    • Open ABS warning indicator bulb filament
    • Open or poor G103
    • Open within Instrument panel gage cluster printed circuit

Inspect the following harness connectors:

    • For backed-out terminals
    • For improper mating
    • For broken locks
    • For improperly formed or damaged terminals
    • For poor terminal to wiring connections
    • For physical damage to the wiring harness before component replacement:
       - Instrument panel gage cluster electrical connectors
       - Junction block electrical connectors
       - EBCM electrical connector

Test Description

The number(s) below refer to the step number(s) on the diagnostic table.

  1. Tests for power distribution to the instrument panel gage cluster.

  2. Tests for power distribution to the EBCM (ignition power).

  3. Tests for power distribution to the EBCM for motor and solenoids.

  4. Tests for proper ground to the EBCM.

Step

Action

Value(s)

Yes

No

1

Did you perform A Diagnostic System Check - ABS?

--

Go to Step 2

Go to Diagnostic System Check - ABS

2

Test the ABS Indicator I/P input circuit for an open or short to ground. Refer to Circuit Testing and Wiring Repairs in Wiring System

Was a problem found and corrected?

--

Go to Diagnostic System Check - ABS

Go to Step 3

3

Test the Ignition Positive Voltage circuit for an open or short to ground. Refer to Circuit Testing and Wiring Repairs in Wiring System

Was a problem found and corrected?

--

Go to Diagnostic System Check - ABS

Go to Step 4

4

Test the Solenoid Input and the Pump Motor Input circuits for an open or short to ground. Refer to Circuit Testing and Wiring Repairs in Wiring System

Was a problem found and corrected?

--

Go to Diagnostic System Check - ABS

Go to Step 5

5

Test the Solenoid Ground and the Pump Motor Ground circuits for an open or high resistance. Refer to Circuit Testing and Wiring Repairs in Wiring System

Was a problem found and corrected?

--

Go to Diagnostic System Check - ABS

Go to Step 6

6

Test the ABS Indicator Control circuit for an open or short to ground. Refer to Circuit Testing and Wiring Repairs in Wiring System

Was a problem found and corrected?

--

Go to Diagnostic System Check - ABS

Go to Step 7

7

  1. Remove the instrument panel gage cluster. Refer to Instrument Panel Assembly Replacement in Instrument Panel, Gages, and Console.
  2. Remove and inspect the ABS indicator bulb filament.

Is the ABS indicator bulb filament open?

--

Go to Step 8

Go to Step 9

8

Replace the ABS indicator bulb. Refer to Instrument Cluster Bulb Replacement in Instrument Panel, Gages, and Console.

Is the repair complete?

--

Go to Diagnostic System Check - ABS

--

9

  1. Replace the Antilock Indicator Driver Module. Refer to Lamp Driver Module Replacement .
  2. Clear all DTCs.
  3. Test drive the vehicle at 24 km/h (15 mph) for 30 seconds.
  4. Using the scan tool, check for DTCs.

Does the DTC reset?

--

Go to Step 10

Go to Diagnostic System Check - ABS

10

Replace the Brake Modulator Assembly. Refer to Brake Pressure Modulator Valve Assembly Replacement .

Is the repair complete?

--

Go to Diagnostic System Check - ABS

--