GM Service Manual Online
For 1990-2009 cars only

Removal Procedure

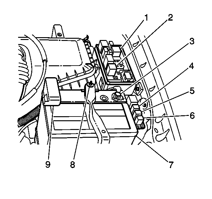
  1. Remove the cover from fuse and relay block 2.

  2. Object Number: 244259  Size: SH
  3. Remove the A/C MG relay (6), the A/C fan no. 2 relay (4), or the A/C fan no. 3 relay  (5) from fuse and relay block 2.

Installation Procedure


    Object Number: 244259  Size: SH
  1. Install the appropriate relay in fuse and relay block 2.
  2. Install the cover to fuse and relay block 2 (1).