GM Service Manual Online
For 1990-2009 cars only
Figure 1:

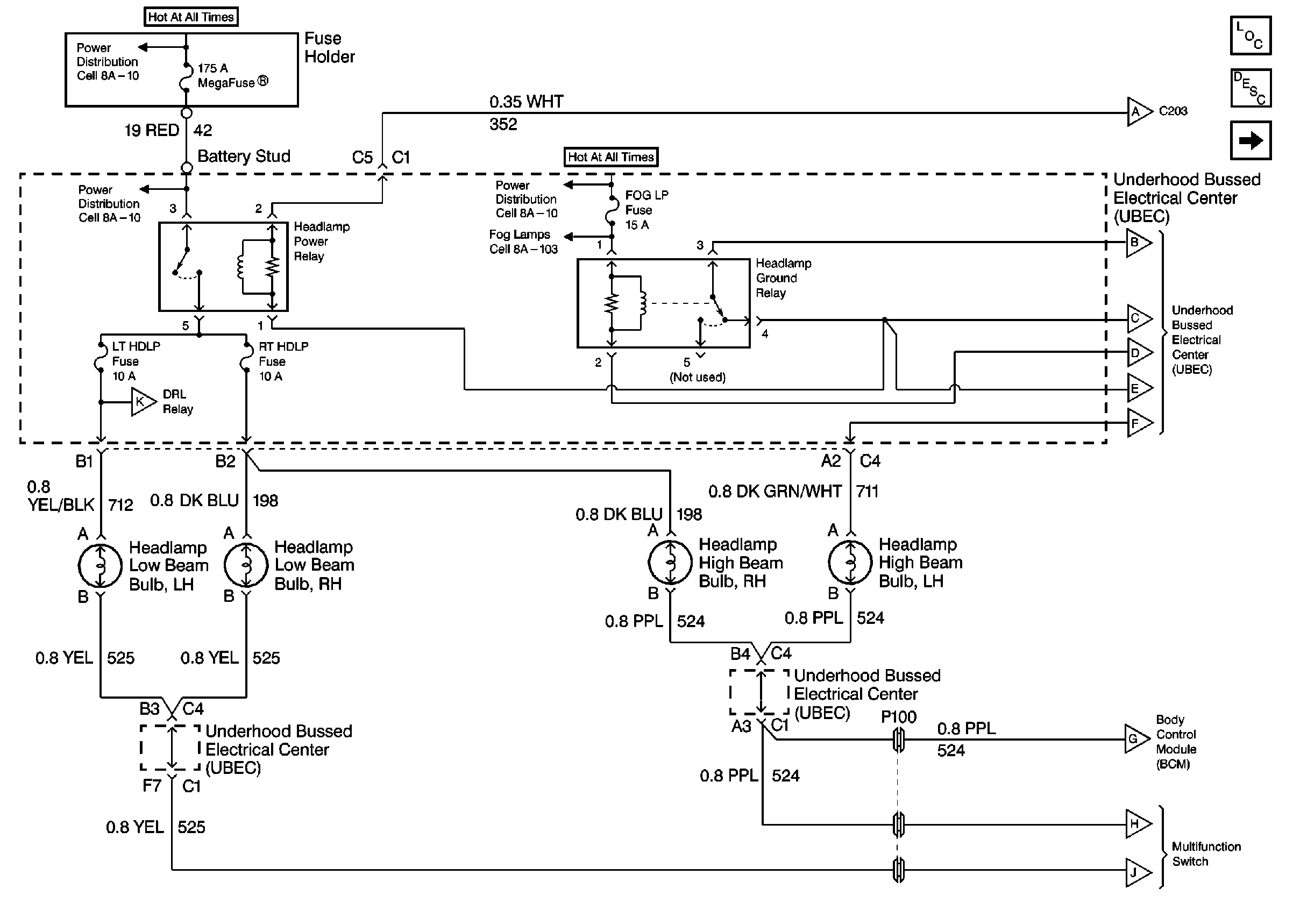
Cell 102: Headlamp Power Relay and Headlamp Ground Relay (All Except Envoy)


Object Number: 355313  Size: FS
Lighting Systems Components
Headlights Circuit Description
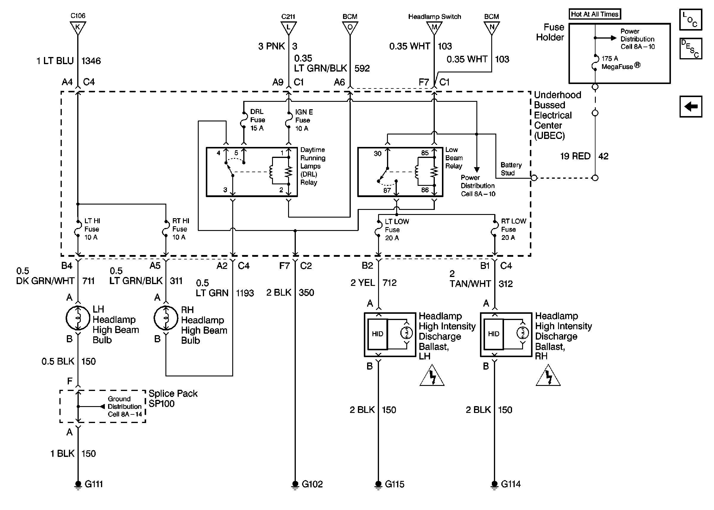
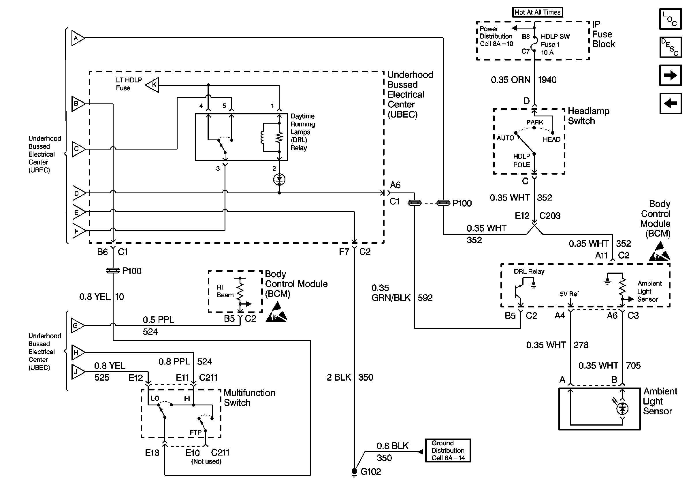
Cell 102: DRL Relay (All Except Envoy)
Power Distribution Schematics
Power Distribution Schematics
Power Distribution Schematics
Fog Lights Schematics
Cell 102: DRL Relay (All Except Envoy)
Cell 102: DRL Relay (All Except Envoy)
Cell 102: DRL Relay (All Except Envoy)
Cell 102: DRL Relay (All Except Envoy)
Cell 102: DRL Relay (All Except Envoy)
Cell 102: DRL Relay (All Except Envoy)
Cell 102: DRL Relay (All Except Envoy)
Cell 102: DRL Relay (All Except Envoy)
Cell 102: DRL Relay (All Except Envoy)
Cell 102: DRL Relay (All Except Envoy)
Figure 2:

Cell 102: DRL Relay (All Except Envoy)


Object Number: 355315  Size: FS
Lighting Systems Components
Headlights Circuit Description
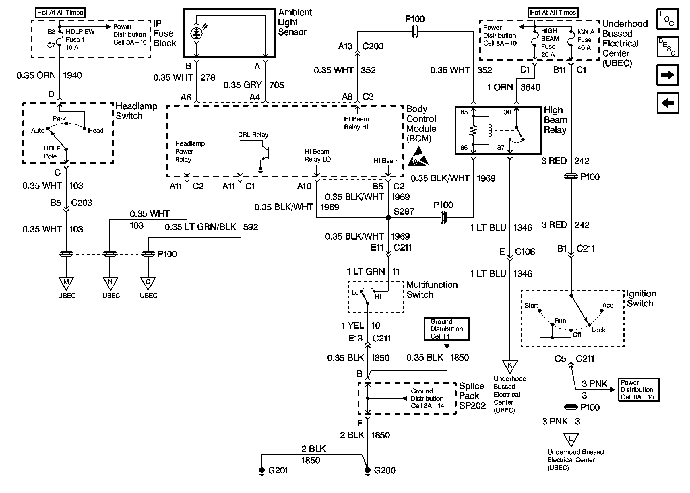
Cell 102: High Beam Relay and Ambient Light Sensor (Envoy Only)
Cell 102: Headlamp Power Relay and Headlamp Ground Relay (All Except Envoy)
Power Distribution Schematics
Ground Distribution Schematics
Handling ESD Sensitive Parts Notice
Handling ESD Sensitive Parts Notice
Cell 102: Headlamp Power Relay and Headlamp Ground Relay (All Except Envoy)
Cell 102: Headlamp Power Relay and Headlamp Ground Relay (All Except Envoy)
Cell 102: Headlamp Power Relay and Headlamp Ground Relay (All Except Envoy)
Cell 102: Headlamp Power Relay and Headlamp Ground Relay (All Except Envoy)
Cell 102: Headlamp Power Relay and Headlamp Ground Relay (All Except Envoy)
Cell 102: Headlamp Power Relay and Headlamp Ground Relay (All Except Envoy)
Cell 102: Headlamp Power Relay and Headlamp Ground Relay (All Except Envoy)
Cell 102: Headlamp Power Relay and Headlamp Ground Relay (All Except Envoy)
Cell 102: Headlamp Power Relay and Headlamp Ground Relay (All Except Envoy)
Cell 102: Headlamp Power Relay and Headlamp Ground Relay (All Except Envoy)
Figure 3:

Cell 102: High Beam Relay and Ambient Light Sensor (Envoy Only)


Object Number: 355318  Size: FS
Lighting Systems Components
Headlights Circuit Description
Cell 102: Headlamp HID Ballast, DRL Relay and Low Beam Relay (Envoy Only)
Cell 102: DRL Relay (All Except Envoy)
Power Distribution Schematics
Power Distribution Schematics
Power Distribution Schematics
Handling ESD Sensitive Parts Notice
Ground Distribution Schematics
Cell 102: Headlamp HID Ballast, DRL Relay and Low Beam Relay (Envoy Only)
Cell 102: Headlamp HID Ballast, DRL Relay and Low Beam Relay (Envoy Only)
Cell 102: Headlamp HID Ballast, DRL Relay and Low Beam Relay (Envoy Only)
Cell 102: Headlamp HID Ballast, DRL Relay and Low Beam Relay (Envoy Only)
Figure 4:

Cell 102: Headlamp HID Ballast, DRL Relay and Low Beam Relay (Envoy Only)


Object Number: 355319  Size: FS
Lighting Systems Components
Headlights Circuit Description
Cell 102: High Beam Relay and Ambient Light Sensor (Envoy Only)
Ground Distribution Schematics
Cell 102: High Beam Relay and Ambient Light Sensor (Envoy Only)
Cell 102: High Beam Relay and Ambient Light Sensor (Envoy Only)
Cell 102: High Beam Relay and Ambient Light Sensor (Envoy Only)
Cell 102: High Beam Relay and Ambient Light Sensor (Envoy Only)