GM Service Manual Online
For 1990-2009 cars only
Makes
🢒
Chevrolet
🢒
1998
🢒
S10 Pickup - 2WD
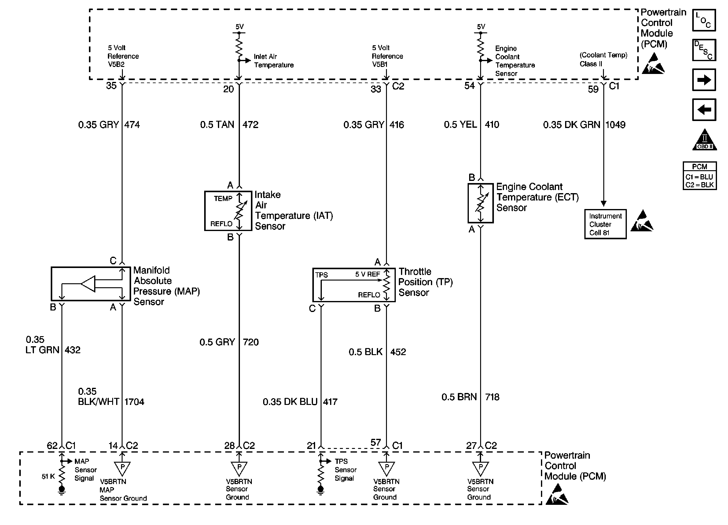
🢒 MAP, IAT, TPS, And ECT Sensors
MAP, IAT, TPS, And ECT Sensors
MAP, IAT, TPS, And ECT Sensors
Handling Electrostatic Discharge Sensitive Parts Notice
Engine Controls Components
Powertrain Control Module Description
IAC, EVAP, And EGR Valve Controls
Fuel Injectors And Fuel Pump
OBD II Symbol Description Notice
Handling Electrostatic Discharge Sensitive Parts Notice
Handling Electrostatic Discharge Sensitive Parts Notice