GM Service Manual Online
For 1990-2009 cars only
Makes
🢒
Chevrolet
🢒
1998
🢒
S10 Pickup - 2WD
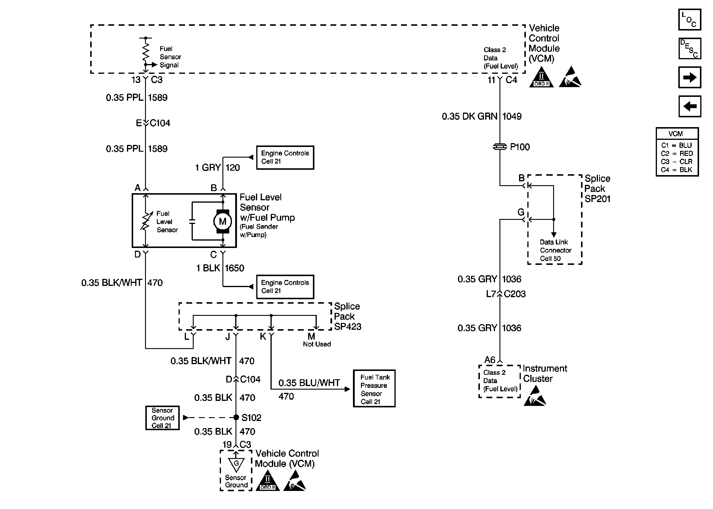
🢒 Utility Fuel Level Sensor
Utility Fuel Level Sensor
Utility Fuel Level Sensor
Utility Fuel Pump Controls
Utility Fuel Pump Controls
Utility Engine Sensors
OBD II Symbol Description Notice
Handling Electrostatic Discharge Sensitive Parts Notice
Utility Engine Sensors
Handling Electrostatic Discharge Sensitive Parts Notice
OBD II Symbol Description Notice
Handling Electrostatic Discharge Sensitive Parts Notice
Engine Controls Components
Vehicle Control Module Description
Pickup Fuel Level Sensor
Ignition Controls