GM Service Manual Online
For 1990-2009 cars only
Makes
🢒
Chevrolet
🢒
1998
🢒
S10 Pickup - 2WD
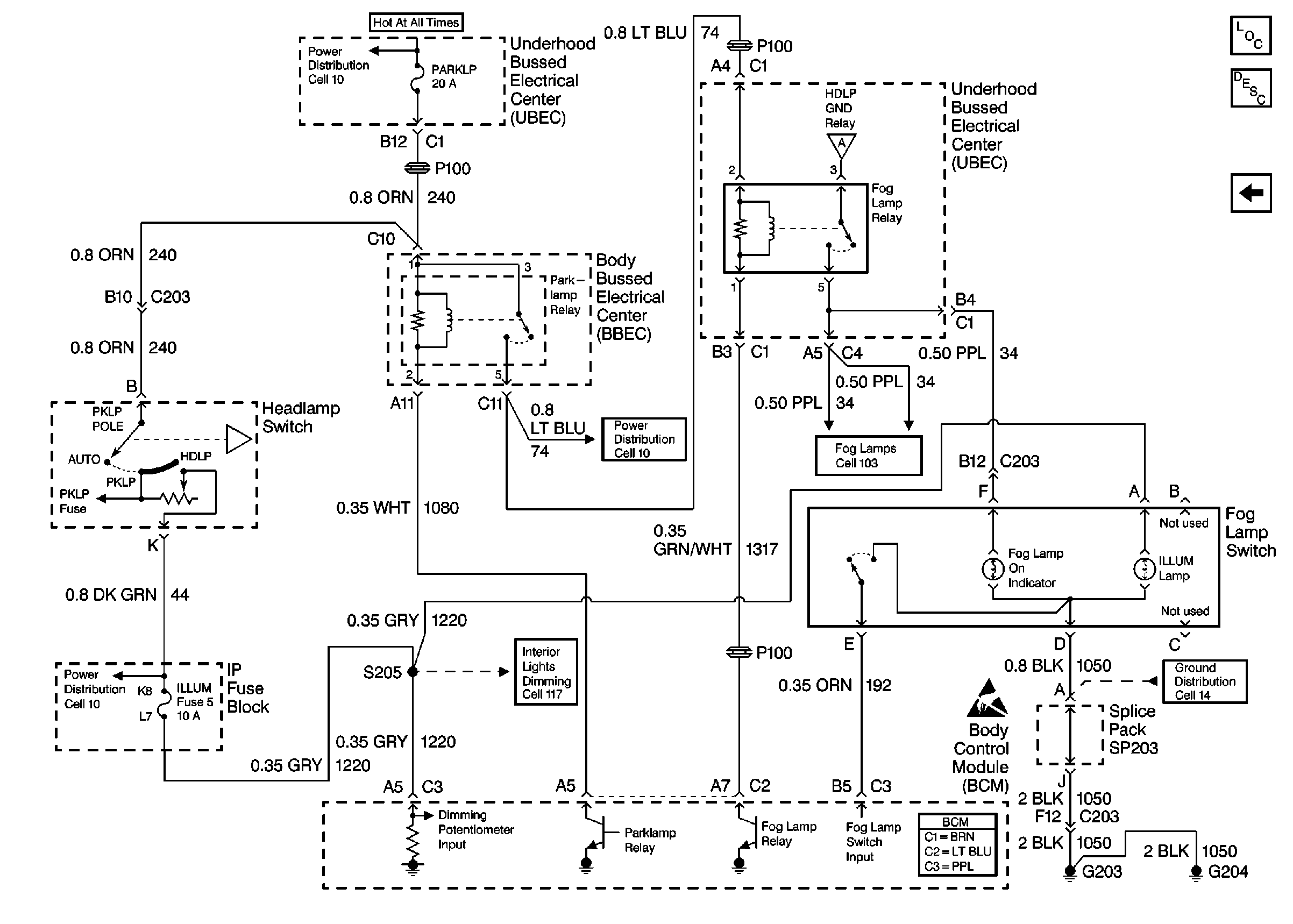
🢒 Cell 51: Fog Lamp Relay
Cell 51: Fog Lamp Relay
Cell 51: Fog Lamp Relay
Body Control Module Components
Body Control System Circuit Description
Cell 51: Headlamp High Intensity Discharge Ballasts and High Beam Headlamp Bulbs
Ground Distribution Schematics
Handling ESD Sensitive Parts Notice
Interior Lights Dimming Schematics
Power Distribution Schematics
Power Distribution Schematics
Power Distribution Schematics
Fog Lights Schematics