GM Service Manual Online
For 1990-2009 cars only

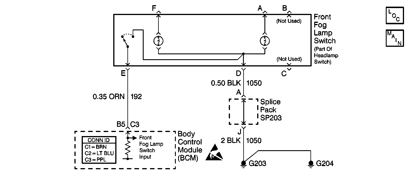
Object Number: 357938  Size: SF
Body Control System Connector End Views
Handling ESD Sensitive Parts Notice
Body Control Module Components
Body Control System Schematics

Circuit Description

CKT 192 is an input to the BCM. The BCM monitors CKT 192 in order to determine if the front fog lamp circuit is low or shorted to ground.

Conditions for Setting the DTC

    • CKT 192 is low or shorted to ground.
    • The system voltage is between 9.0-16.0 volts.
    • The above conditions exist for 184 seconds.

Action Taken When the DTC Sets

    • The front fog lamps will not operate correctly.
    • The front fog lamps will not change state when the park lamps are turned on and the front fog lamp switch is pressed.

Conditions for Clearing the MIL/DTC

    • A current DTC will clear after the next ignition cycle that does not have a fault.
    • A history DTC will clear after 100 consecutive ignition cycles without a fault present.
    • History and current DTCs can be cleared using a scan tool.

Diagnostic Aids

    • Always diagnose the first DTC that is listed on the scan tool.
    • Verify that the scan tool displays DTC B2527 as a current code before you perform diagnostics.
    • Inspect the fog lamp switch in order to determine if the switch sticks in the ON position.
    • Inspect for loose or poor connections at all of the related components.
    • Refer to Wiring Systems for intermittent and poor connections.

Test Description

The numbers below refer to the step numbers on the diagnostic table.

  1. This step determines if the BCM is defective. Other DTCs set when you disconnect the BCM connector.

  2. This step determines if one of the following conditions exists:

  3. • CKT 192 is short to ground.
    • The fog lamp switch is defective.

Step

Action

Value(s)

Yes

No

1

Was the BCM Diagnostic System Check performed?

--

Go to Step 2

Go to Diagnostic System Check - Body Control System

2

  1. Use a scan tool in order to monitor the current DTCs.
  2. Disconnect BCM connector C3 (PPL).

Does the scan tool display B2527 as a current DTC?

--

Go to Step 6

Go to Step 3

3

  1. Disconnect the fog lamp switch connector.
  2. Connect a test lamp to a good power source.
  3. Use the test lamp in order to backprobe between CKT 192 (ORN) cavity E and ground.

Does the test lamp light?

--

Go to Step 4

Go to Step 5

4

Locate and repair the short to ground in CKT 192 (ORN) between the fog lamp switch and the BCM.

Is the repair complete?

--

Go to Step 7

--

5

Replace the fog lamp switch.

Is the repair complete?

--

Go to Step 7

--

6

  1. Replace the BCM.
  2. Program the correct calibrations into the BCM.
  3. Perform the learn procedure.

Is the repair complete?

--

Go to Step 7

--

7

Clear the DTCs.

Is the repair complete?

--

Go to Diagnostic System Check - Body Control System

--