GM Service Manual Online
For 1990-2009 cars only
Makes
🢒
Chevrolet
🢒
1999
🢒
S10 Pickup - 2WD
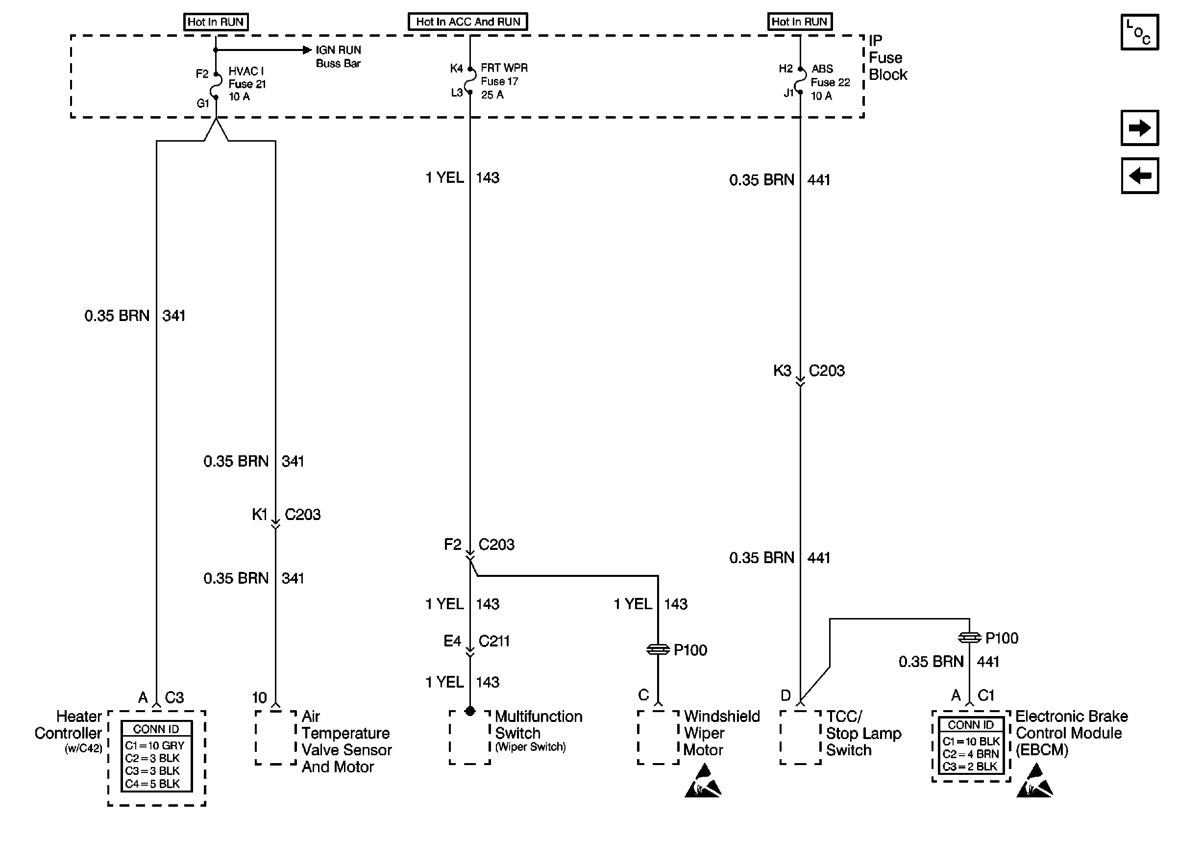
🢒 Cell 10: FRT WPR and ABS Fuses
Cell 10: FRT WPR and ABS Fuses
Cell 10: FRT WPR and ABS Fuses
Power and Grounding Components
Cell 10: 4WD Fuse
Cell 10: ECM I Fuse
Heater Blower Controls Connector End Views
Handling ESD Sensitive Parts Notice
Antilock Brake System Connector End Views
Handling ESD Sensitive Parts Notice