GM Service Manual Online
For 1990-2009 cars only
Makes
🢒
Chevrolet
🢒
2000
🢒
S10 Pickup - 2WD
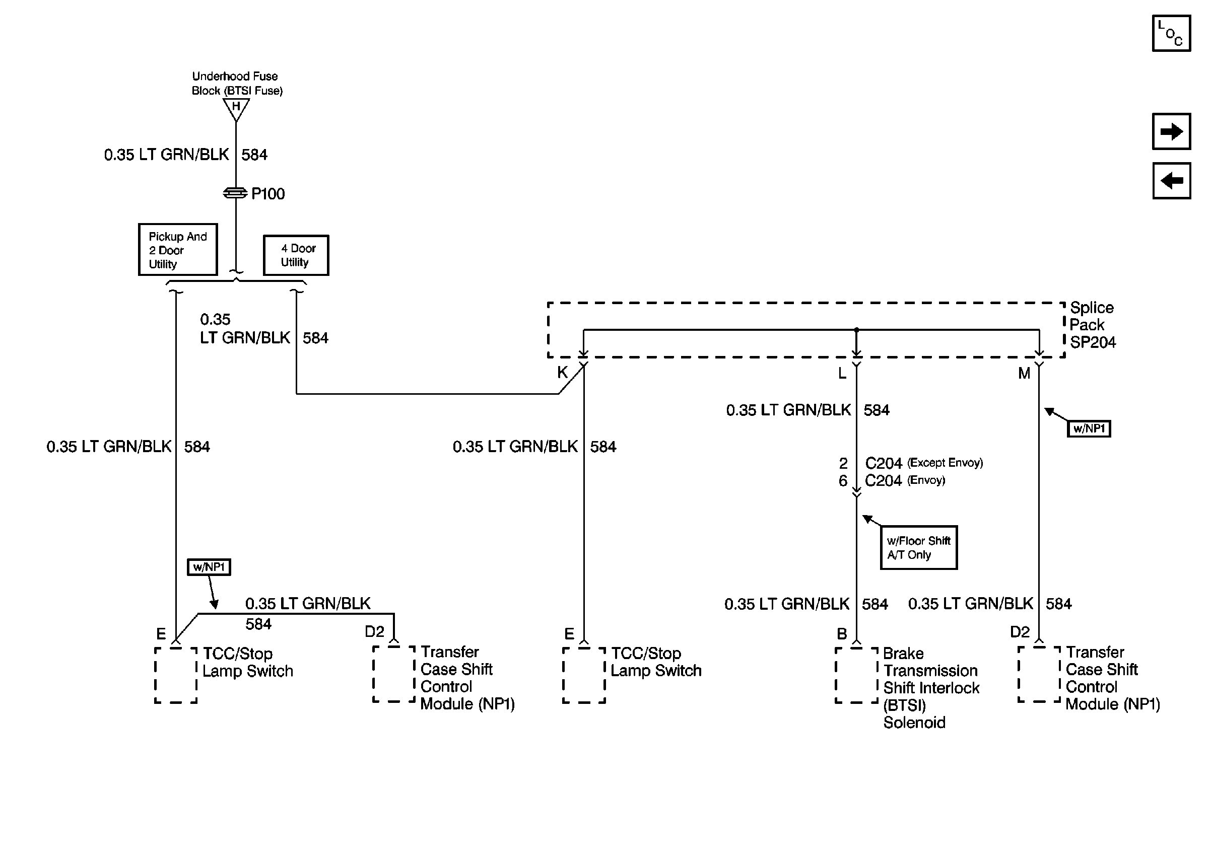
🢒 Cell 10: BTSI Fuse Power (A/T)
Cell 10: BTSI Fuse Power (A/T)
Cell 10: BTSI Fuse Power (A/T)
Cell 10: B/U LP, TRL B/U and BTSI Fuses (A/T)
Power and Grounding Components
Cell 10: ENG I and OXYSEN Fuses
Cell 10: B/U LP, TRL B/U and BTSI Fuses (A/T)