GM Service Manual Online
For 1990-2009 cars only
Makes
🢒
Chevrolet
🢒
2000
🢒
S10 Pickup - 2WD
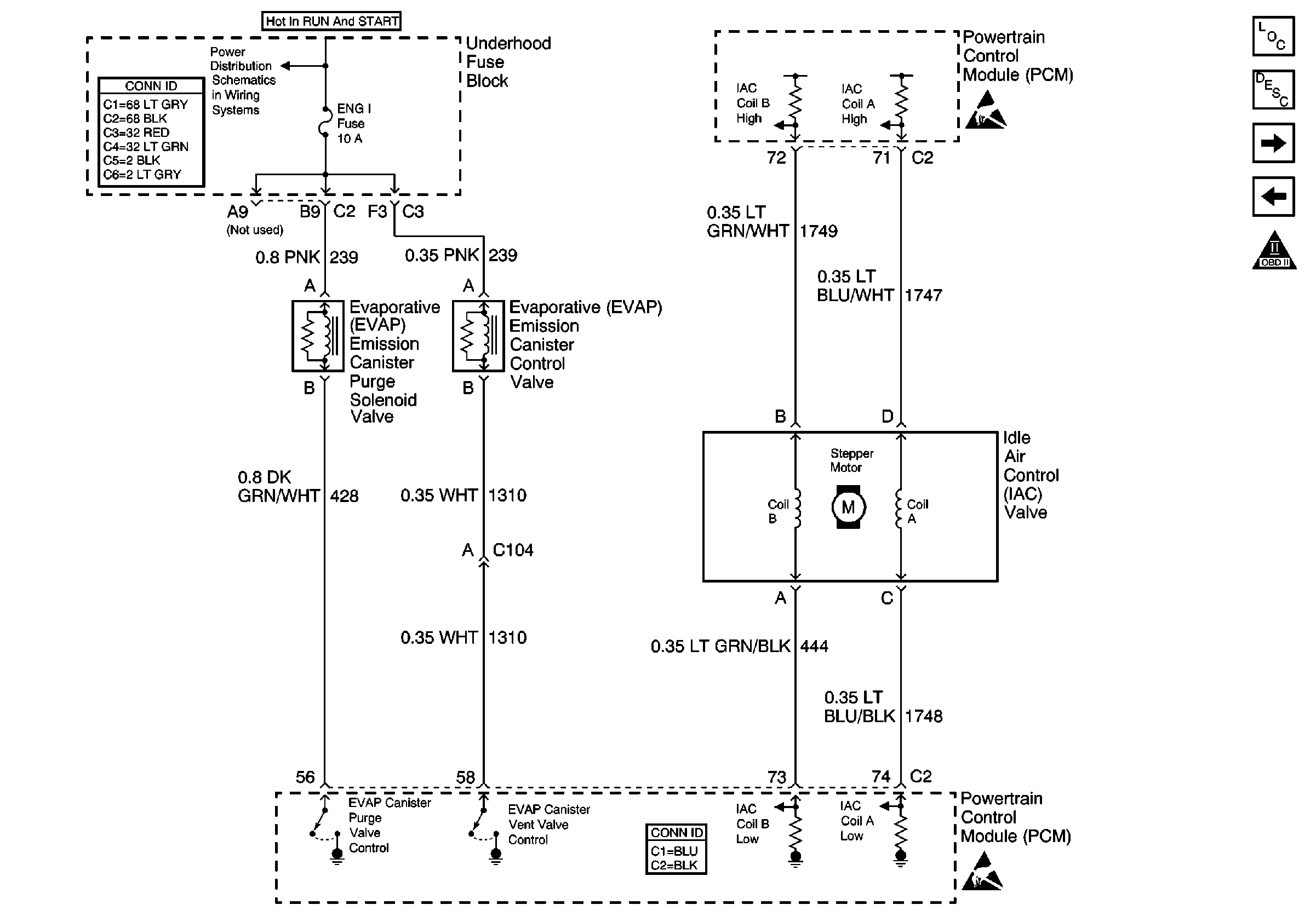
🢒 EGR Valve, EVAP and IAC Controls
EGR Valve, EVAP and IAC Controls
EGR Valve, EVAP and IAC Controls
Engine Controls Components
Evaporative Emission Control System Operation Description
Secondary A.I.R. Pump Control
Fuel Level and Fuel Tank Pressure Sensors
OBD II Symbol Description Notice
Power and Grounding Connector End Views
ENG I and OXYSEN Fuses
Handling ESD Sensitive Parts Notice
Powertrain Control Module Connector End Views
Handling ESD Sensitive Parts Notice