GM Service Manual Online
For 1990-2009 cars only
Makes
🢒
Chevrolet
🢒
2000
🢒
S10 Pickup - 2WD
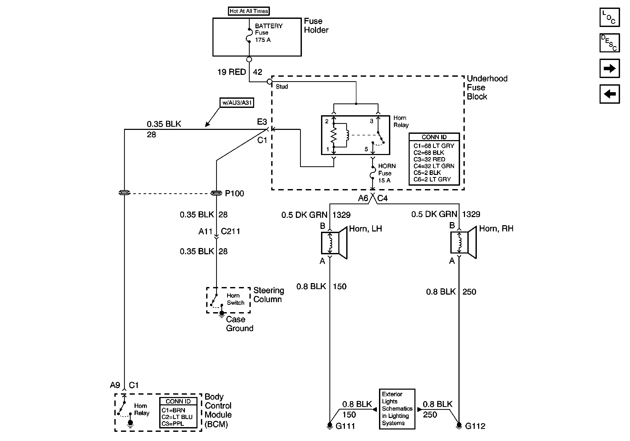
🢒 Horn Relay
Horn Relay
Horn Relay
Body Control Module Components
Body Control System Circuit Description
RAP Fuse, and Relay and Passlock ™ Sensor
VCM/PCM and Data Link Connector (DLC)
Power and Grounding Connector End Views
Body Control System Connector End Views
Turn Signal Lamps (Front) and Turn Signal Fuses (Rear)