GM Service Manual Online
For 1990-2009 cars only
Makes
🢒
Chevrolet
🢒
2000
🢒
S10 Pickup - 2WD
🢒 RPO C42
RPO C42
RPO C42
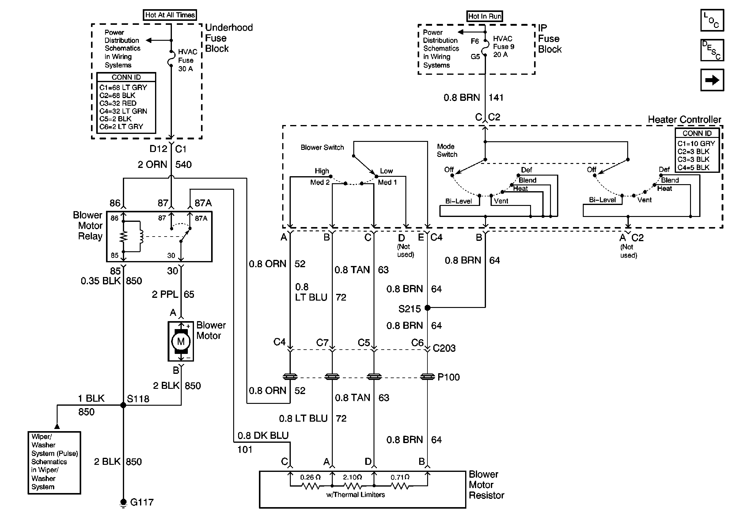
HVAC Components
HVAC Blower Controls Circuit Description
RPO C60
B+ Bus Bar
Ign ACC, RUN and RAP Bus Bar
Power and Grounding Connector End Views
HVAC Connector End Views
Wiper/Washer System (Pulse)