GM Service Manual Online
For 1990-2009 cars only

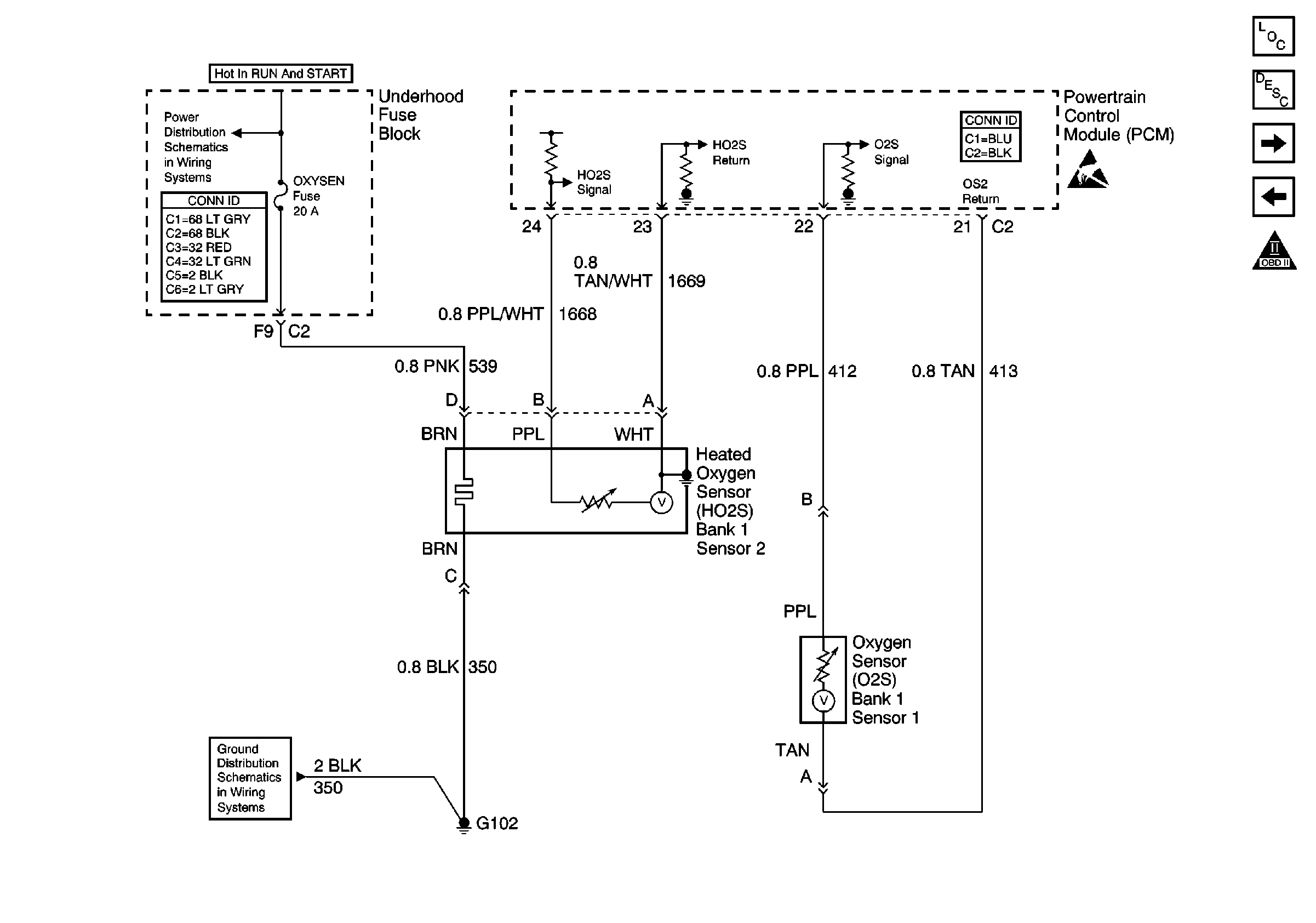
Refer to Engine Controls Schematic

Oxygen Sensors


Object Number: 614810  Size: FS
Engine Controls Components
Information Sensors/Switches Description
Secondary A.I.R. Pump Control
MAP, IAT, TPS, and ECT Sensors
OBD II Symbol Description Notice
Ign RUN and START Bus Bar
Power and Grounding Connector End Views
Powertrain Control Module Connector End Views
Handling ESD Sensitive Parts Notice
G102 (Except Export)
.

Circuit Description

In order to control emissions, a catalytic converter converts any harmful exhaust emissions into harmless water vapor and carbon dioxide.

The powertrain control module (PCM) has the capability to monitor this process by using a rear heated oxygen sensor (HO2S 2). The HO2S 2 , located in the exhaust stream past the catalytic converter, produces an output signal which indicates the storage capacity of the catalyst. This in turn indicates the catalysts ability to convert the exhaust emissions effectively. If the catalyst is functioning properly, the HO2S 2 signal will be far less active than the signal produced by the front oxygen sensor (O2S 1).

Replace the entire HO2S 2 assembly. Do not attempt to repair the HO2S 2 if the following conditions exist:

    • Damaged wiring
    • Damaged electrical connectors
    • Damaged terminals

Obstruction of the air reference and degraded HO2S 2 performance could result from any attempt to repair the above conditions.

The HO2S 2 must have a clean air reference in order for the HO2S 2 to function properly. This clean air reference is obtained by way of the HO2S 2 wires.

Conditions for Running the DTC

    • DTCs P0105, P0107, P0108, P0112, P0113, P0117, P0118, P0122, P0123, P0169, P0171, P0172, P0201, P0202, P0203, P0204, P0300, P0301, P0302, P0303, P0304, P0336, P0440, P0446, P0452, P0453, P0506, P0507, P0601, P0602, or P1441 are not set.
    • The engine is in Power Enrichment Mode.
    • The engine is in Closed Loop.
    • The fuel level is more than 10 percent.
    • The fuel ethanol composition is less than 88 percent.

Conditions For Setting The DTC

The O2S 1 is more than 700 mv, and the HO2S 2 is less than 399 mv for 9.5 sec.

Action Taken When the DTC Sets

    • The malfunction indicator lamp (MIL) will illuminate after two consecutive ignition cycles in which the diagnostic runs with the malfunction present.
    • The PCM will record the operating conditions at the time that the diagnostic fails. This information will store in the Freeze Frame and Failure Records buffers.
    • A history DTC stores.

Conditions for Clearing the MIL/DTC

    • The MIL will turn OFF after three consecutive ignition cycles in which the diagnostic runs without a fault.
    • A history DTC will clear after 40 consecutive warm-up cycles without a fault.
    • The MIL/DTCs can be cleared by using the scan tool.

Diagnostic Aids

    • The exhaust system--Inspect the exhaust system for the following conditions:
       - Exhaust system leaks between the three-way catalytic converter and the flange
       - Exhaust system corrosion between the three-way catalytic converter and the flange
       - Exhaust system loose or missing hardware between the three-way catalytic converter and the flange
       - Repair the conditions as necessary.
    • A poor electrical connection or a damaged harness--Inspect the harness for a short to ground in the HO2S 2 signal circuit. Ensure that the HO2S 2 pigtail is not contacting the exhaust.
        Check for the following conditions:
       - Wiring contacting the exhaust system
       - Improper mating
       - Broken locks
       - Improperly formed harness connectors
       - Damaged terminals
       - Poor terminal-to-wire connections
       - A damaged harness
    • Intermittent test--Observe the HO2S 2 on the scan tool while moving any of the related electrical connectors and the wiring harness with the ignition ON. If the malfunction is induced, the HO2S 2 display will change. This should help isolate the location of the malfunction.

An intermittent could be the result of the following conditions:

    • A poor electrical connection
    • Rubbed-through wire insulation
    • A broken wire inside of the insulation

Replace the entire HO2S 2 assembly. Do not attempt to repair the HO2S 2 if the following conditions exist:

    • Damaged wiring
    • Damaged electrical connectors
    • Damaged terminals

Obstruction of the air reference and degraded HO2S 2 performance could result from any attempt to repair the above conditions.

The HO2S 2 must have a clean air reference in order for the HO2S 2 to function properly. This clean air reference is obtained by way of the HO2S 2 wires.

Test Description

The numbers below refer to the step numbers on the diagnostic table.

  1. The Powertrain On-Board Diagnostic (OBD) System Check prompts you to complete some of the basic checks and to store the Freeze Frame and Failure Records data on the scan tool if applicable. This creates an electronic copy of the data captured when the malfunction occurred. The scan tool stores this information for later reference.

  2. This step determines if DTC P1137 is the result of a hard malfunction or an intermittent condition.

  3. Jump the HO2S 2 low circuit to ground in order to allow the PCM to display the supplied bias voltage. The PCM and the wiring are OK if the voltage is between 0.35 and 0.55 volts.

  4. Reprogram the replacement PCM and perform the Crankshaft Position System Variation Learn Procedure. Refer to the latest Techline™ information for PCM programming.

Step

Action

Values

Yes

No

1

Did you perform the Powertrain On-Board Diagnostic (OBD) System Check?

--

Go to Step 2

Go to Powertrain On Board Diagnostic (OBD) System Check

2

  1. Install a scan tool.
  2. Turn ON the ignition, with the engine OFF.
  3. Check if any DTC codes are set with the scan tool.

Are any DTC codes set?

--

Go to applicable DTC table

Go to Step 3

3

Check the HO2S 2 voltage with the scan tool.

Is the HO2S 2 voltage less than the specified value?

200 mV (0.20 V)

Go to Step 5

Go to Step 4

4

  1. Review the Freeze Frame data and record the parameters.
  2. Start the engine.
  3. Operate the vehicle within the Freeze Frame conditions and Conditions for Running the DTC as specified

Is the HO2S 2 voltage less than the specified value?

399 mV (0.39 V)

Go to Step 5

Go to Step 9

5

  1. Turn OFF the ignition.
  2. Caution: Avoid contact with moving parts and hot surfaces while working around a running engine in order to prevent physical injury.

  3. Disconnect the HO2S 2 electrical connector.
  4. Connect a jumper wire to the HO2S 2 sensor return circuit at the PCM side to a clean body ground.
  5. Turn ON the ignition, with the engine OFF.

Does the scan tool indicate the HO2S 2 voltage is within the specified value?

350 mV-550 mV (0.35 V-0.55 V)

Go to Step 8

Go to Step 6

6

  1. Turn OFF the ignition.
  2. Disconnect the PCM electrical connectors.
  3. Check the HO2S 2 sensor signal circuit for the following conditions:
  4. • A short to ground
    • A short to the HO2S 2 return circuit
  5. Repair the electrical connectors and the circuits as necessary. Refer to Wiring Repairs in Wiring Systems.

Was a repair necessary?

--

Go to Step 9

Go to Step 7

7

Important: The replacement PCM must be programmed.

Replace the PCM. Refer to Powertrain Control Module Replacement/Programming .

Is the action complete?

--

Go to Step 9

--

8

  1. Turn OFF the ignition.
  2. Replace the HO2S 2. Refer to Heated Oxygen Sensor Replacement .

Is the action complete?

--

Go to Step 9

--

9

  1. Clear the DTCs with the scan tool.
  2. Start the engine.
  3. Idle the engine at the normal operating temperature.
  4. Operate the vehicle within the Conditions for Running the DTC as specified in the supporting text.

Does the scan tool indicate that this diagnostic has Ran and Passed?

--

Go to Step 10

Go to Step 2

10

Check to see if any additional DTCs are set.

Does the scan tool display any DTCs that you have not diagnosed?

--

Go to applicable DTC table

System OK